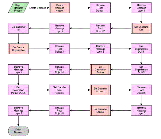
Transfer Cart Outbound Request Process Workflow

The Transfer Cart Outbound Request Process workflow is shown in the following diagram.

Transfer Cart Outbound Request Process Workflow: This image is described in the surrounding text.

As shown in this diagram, the following events happen when this workflow is called:

  • The first event creates the message header with information about the message itself including timestamps, and so on.

  • The next event adds the shopping cart data (Quote, Quote Item, and so on) to the shopping cart data structure.

  • The workflow then includes information about the source organization sending the data.

  • Then, the workflow appends information about the destination partner to this message.

  • Finally, the workflow adds the customer information, including account and customer data.