User Registration Forgot Password (CX eService) Workflow
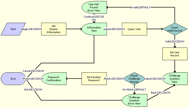
This workflow assigns a random password to a customer when the customer forgets a password. The following figure shows this workflow.
The User Registration Initial Process workflow calls this workflow as a subprocess when the customer clicks the Forgot Your Password? link in the Log In applet on the home page of the Siebel Self Service Web site.

Workflow Description
This workflow performs the following actions:
-
Get Session Information. This step gets information about the customer’s session on the Siebel Self Service Web site.
-
Information View. This step shows the Forgot Password form in which the customer enters contact information.
-
Query User. This step uses the information in the Forgot Password form to find information about the customer after the customer clicks the Submit button on the form.
-
Check Valid Record. This step determines whether a valid contact record for the customer already exists in the Siebel database.
-
User Not Found Error View. This step displays an error message if a valid contact record for the customer does not already exist.
-
Set User Record. This step accesses the valid contact record for the customer if such a record already exists.
-
Challenge Question View. This step shows the Challenge Question form in which the customer answers a challenge question that the customer created earlier for identity verification.
-
Check Challenge Answer. This step uses the information in the Challenge Question form to determine whether the answer to the challenge question is correct after the customer clicks the Submit button on the form.
-
Challenge Question Error View. This step displays an error message if the answer to the challenge question is incorrect.
-
Set Random Password. This step generates a random password for the customer if the answer to the challenge question is correct.
-
Password Confirmation. This step shows the Confirmation form that notifies the customer that an email containing the random password was sent to the customer.