Manage a Fixed Asset Transfer Fiscal Document
You can use manage the Fiscal Asset Transfer fiscal document using the fiscal document flow for a fixed asset transfer.
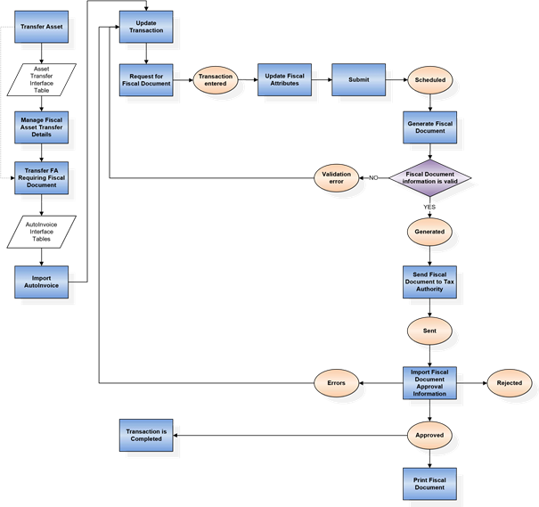
This image shows the fiscal document flow for a fixed asset transfer:

To manage a Fixed Asset Transfer Fiscal Document, follow these steps:
-
Move an Asset Transfer Transaction to Receivables.
-
Update a Receivables Transaction and Generate the Fiscal Document.