SEFAZ Virtual Contingency Site

You can generate a contingency fiscal document using the SEFAZ virtual contingency site contingency type.

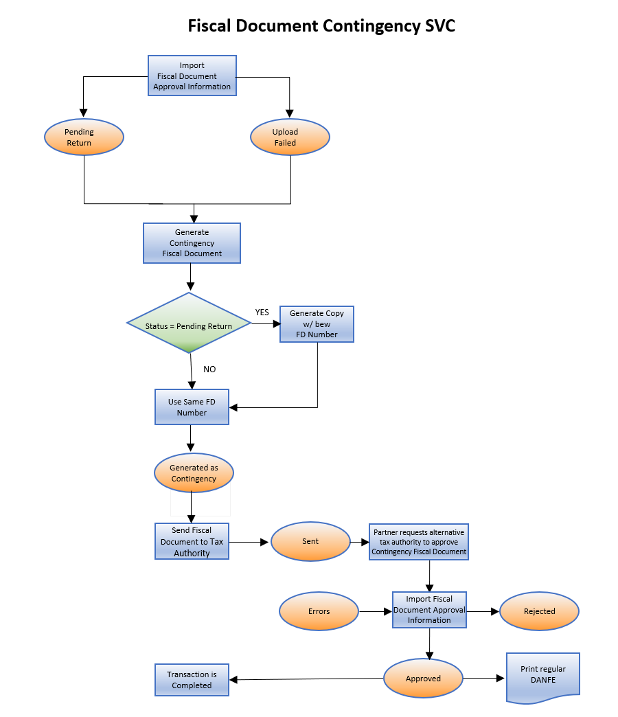
This image shows the contingency fiscal document generation using SEFAZ Virtual contingency site:This image shows the contigency fiscal document generation using SEFAZ Virtual contingency siteFollow these steps:
  1. From the Shipments work area, navigate to the Manage Fiscal Document Generation task.
    Note: You can also navigate to the Manage Fiscal Document Generation task from the Billing work area.
  2. In the Search region, enter the selection criteria.
  3. Click Search.
  4. Select the transaction.
  5. In the Actions menu, select Generate Contingency Fiscal Document to open the Enter Contingency Information page.
    Note: This action is allowed only if the fiscal document status is Upload Failed or Pending Return.
  6. In the Contingency Type field, select either SEFAZ virtual contingency site in Sao Paulo or SEFAZ virtual contingency site in Rio Grande do Sul.
  7. In the Contingency Series field, select the series of contingency fiscal document. The Contingency Series value is displayed based on the Manage Fiscal Document Generation Controls configuration.
  8. In the Contingency Justification field, enter the justification text. This required by the tax authority.
  9. Click Generate Fiscal Document. This action submits the Generate Fiscal Document Number process that generates a new fiscal document key.
    Note: If the fiscal document status is Pending Return, a copy of the original fiscal document is generated with a new fiscal document number. However, if the fiscal document status is Upload Failed, the same fiscal document number is used for the contingency fiscal document. The fiscal document status changes to Generated as contingency.
  10. In the Actions menu, select Send Fiscal Documents to Tax Authority. This process creates an extract file containing the contingency fiscal document information and changes the fiscal document status to Sent.
  11. In the Send Fiscal Documents to Tax Authority page, enter the selection criteria to select the fiscal document records that you want to extract.
  12. Click Submit Request.
    Note: The partner generates the contingency request XML file based on the extract file and sends to alternative tax authority.

    The alternative tax authority can approve, reject, or raise validation errors for the contingency request. Partners can communicate the tax authority response through the Import Fiscal Document Approval Information process. If contingency request is approved, the fiscal document status changes to Approved.

  13. In the Actions menu, select Print Fiscal Document to print the regular DANFE.
    • If the fiscal document was generated in Receivables, the transaction is automatically completed. If the fiscal document was generated based on the shipment, the Ship Confirm action is enabled.
    • If the tax authority raised errors in the contingency fiscal document, the status changes to Errors. You must take an appropriate action depending on the type of error returned by the tax authority. If necessary, regenerate the contingency fiscal document.
    • If the tax authority rejects the contingency fiscal document, the document status changes to Rejected. The corresponding Receivables transaction cannot be completed, or the corresponding shipment cannot be confirmed. You must regularize the scenario with the tax authorities.