Precedent Event of Issuance Provided In Contingency

You can generate a contingency fiscal document using the EPEC contingency type.

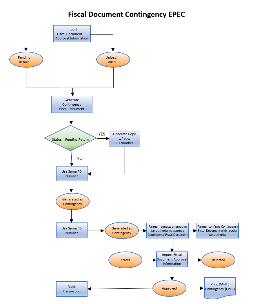
This image shows the contingency fiscal document generation using EPEC contingency type:

This image shows the contingency fiscal document generation using EPEC contingency type.Follow these steps:
  1. From the Shipments Work area, navigate to the Manage Fiscal Document Generation task.
    Note: You can also navigate to the Manage Fiscal Document Generation task from the Billing work area.
  2. In the Search region, enter the selection criteria.
  3. Click Search.
  4. Select the transaction.
  5. In the Actions menu, select Generate Contingency Fiscal Document.
    Note: You can only perform this action if the fiscal document status is Upload Failed or Pending Return.
  6. In the Enter Contingency Information page, in the Contingency Type field, select Declaration of issuance provided in contingency.
  7. In the Contingency Series field, select the series of contingency fiscal document. The Contingency Series value is displayed based on the Manage Fiscal Document Generation Controls configuration.
  8. In the Contingency Justification field, enter the justification text. This is required by the tax authority.
  9. Click Generate Fiscal Document. This action submits the Generate Fiscal Document Number process that generates a new fiscal document key.
    Note: If the fiscal document status is Pending Return, a copy of the original fiscal document is generated with a new fiscal document number. However, if the fiscal document status is Upload Failed, the same fiscal document number is used for the contingency fiscal document. The fiscal document status is changed to Generated as contingency.
  10. In the Actions menu, select Send Fiscal Documents to Tax Authority. This process creates an extract file containing the contingency fiscal document information and changes the fiscal document status to Sent.
  11. In the Send Fiscal Documents to Tax Authority page, enter the selection criteria to select the fiscal document records that you want to extract.
  12. Click Submit Request.
    Note: The partner generates a contingency request XML file based on the extract file and sends it to an alternative tax authority. After the connection with the regular tax authority is restored, the partner must transmit the contingency fiscal document to the regular tax authority as a confirmation that a contingency fiscal document was issued.

    The alternative tax authority can approve, reject, or raise validation errors for the contingency request. Partners can communicate the response of the tax authority through the Import Fiscal Document Approval Information process. If the contingency request is approved, the fiscal document status changes to Approved.

  13. In the Actions menu, select Print Fiscal Document to print the Auxiliary Document for Electronic Fiscal Document (DANFE) for EPEC.
    • If the fiscal document was generated in Receivables, the transaction is automatically completed. However, if the fiscal document was generated based on the shipment, then the Ship Confirm action is enabled.
    • If the tax authority raised errors in the contingency fiscal document, the document status changes to Errors. You must take the appropriate action according to the type of error returned by the tax authority. If necessary, regenerate the contingency fiscal document.
    • If the tax authority rejects the contingency fiscal document, the document status changes to Rejected. The corresponding Receivables transaction cannot be completed or the corresponding shipment cannot be confirmed. You must regularize this scenario with the tax authorities.