Fiscal Document Void Flow
You must report about a fiscal document you created by mistake to the tax authority so that the fiscal document number of that document is not used.
- Status of the fiscal document is not approved, canceled, or rejected.
- Void request is within the prescribed time limit specified by the tax authority.
- Any other requirement by the tax authority.
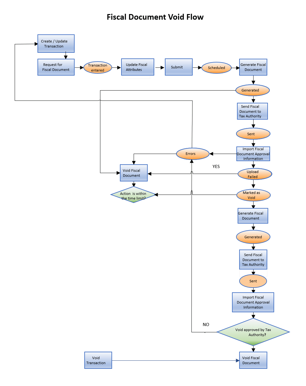
This image describes the fiscal document void flow:

The void flow process includes these steps:
-
From the Manage Fiscal Document Generation task, select the Void Fiscal Document action.
Note: This action is only allowed for goods fiscal documents whose status is Generated, Upload Failed, or Errors, provided the time limit for the corresponding tax authority is not exceeded. If the action is performed within the time limit, the fiscal document status changes to Marked as Void. - Run the Generate Fiscal Document process to verify if the information required to
void the fiscal document is available.
If the validation is successful, the fiscal document status changes to Generated. The request for void is now available to be extracted and consumed by a third party, who submits the request to the tax authority.
- The Send Fiscal Document to Tax Authority process creates an extract file containing the void request information and changes the fiscal document status to Sent.
- Partners generate the void request XML file based on the extract file and communicate with the tax authority.
- The tax authority can approve or raise validation errors for the void request. Partners communicate the tax authority response through the Import Fiscal Document Approval Information process.
- If the void fiscal document request is approved, the fiscal document status changes to Void, otherwise it changes to Errors. Take the appropriate action according to the type of error returned by the tax authority.
- After you void the fiscal document, take the appropriate action according to the
type of error returned by the tax authority:
- If the fiscal document was generated in Receivables, manually void the Receivables transaction.
- If the fiscal document was generated based on the shipment, make the shipment lines unassigned so that the corresponding order lines become available for another shipment.
- Void a fiscal document:
- From the Shipments Work area, navigate to the Manage Fiscal Document
Generation task.Note: You can also navigate to the Manage Fiscal Document Generation task from the Billing work area.
- In the Search region, enter the selection criteria.
- Click Search.
- Select the transaction.
- In the Actions menu, select Void Fiscal Document. Note: You can only perform this action if the fiscal document status is Generated, Upload Failed, or Errors, and the request is within the time limit. You must previously configure the void time limits for each tax authority in the Manage Party Tax Profiles task.
- In the Void Reason field, enter the void reason. This reason is mandatory for the tax authority.
- Click Save and Close. The fiscal document status changes to Marked
as Void.
For more information on fiscal document time controls, see the Quick Reference for Oracle ERP Cloud Documentation for Brazil (2329725.1) on My Oracle Support at https://support.oracle.com.
- From the Shipments Work area, navigate to the Manage Fiscal Document
Generation task.
- Void a mixed invoice:
If you are voiding a goods fiscal document from a mixed invoice, these scenarios can occur:
- When the other associated service fiscal documents are in the Approved status, the application automatically requests to cancel the service fiscal documents. The statuses change from Approved to Marked as Cancel.
- When the other associated service fiscal documents are not in the Approved status, the goods fiscal document cannot be voided. This situation does not exist as all service fiscal documents must be approved before a goods fiscal document is generated in a mixed invoice.
- Handle Tax Authority Returns:
The fiscal document event code is the request type sent to the tax authority. To submit a request to void a fiscal document, the fiscal document event code is Voiding Request.
The Import Fiscal Document Approval Information process verifies each tax authority return code and moves the fiscal document to the corresponding fiscal document status as displayed in this table. You can view the fiscal document status from the Manage Fiscal Document Generation task and take the appropriate action.
This table displays the list of tax authority return codes.
| Field Document Event Code | Tax Authority | Tax Authority Return Codes | ||||
|---|---|---|---|---|---|---|
| Approved/Canceled | Errors | Pending Return | Rejected/Upload Failed | Void | ||
| Voiding request | SEFAZ | - | Yes | Yes | - | Yes |
| Fiscal Document Status after Import Fiscal Document Approval Information | - | Errors | Pending Return | - | Void | |
This table describes how the Import Fiscal Document Approval Information process verifies each tax authority return code and the corresponding user actions that you must take:
| Tax Authority Return Codes | Tax Authority Return Description | Import Fiscal Document Approval Information | User Action |
|---|---|---|---|
| Void |
Fiscal Document Void is approved by SEFAZ. |
The fiscal document status is changed to Void. For goods fiscal documents, this process captures: Event Processing Date and Time, and the Protocol Number. |
If the fiscal document was generated in Receivables, void the invoice. You can update the invoice with a transaction type that has the transaction status as Void. If the fiscal document was generated in Inventory Management, unassign the shipment lines. Follow these steps:
Now the order line is available to be added or to create another shipment. |
| Errors | Fiscal Document Void is not approved by SEFAZ due to errors. | Moves the fiscal document status to Errors. | Click the fiscal document status link and review all the error messages. Take the appropriate action to clear the errors and if necessary, regenerate the contingency fiscal document. |
| Pending Return | Request for void is pending response from SEFAZ. | Changes the fiscal document status to Pending Return. | Wait for a response from the tax authority for either the Void or Errors status. |