Overview of Managing Fiscal Documents for Internal Material Transfers
You can create and update internal material transfer requests from various sources such as Back -to -Back Supply for Sales Orders, Self Service Procurement, and Manage Item Quantities from Inventory Management.
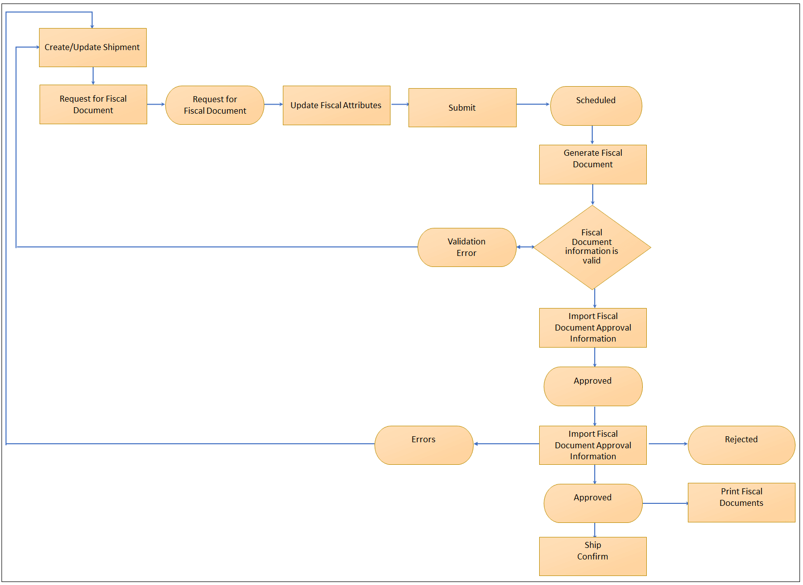
You can now generate a fiscal document for an internal material transfer shipment independent of its source.
Most of the fiscal document information such as ship-to party, ship-to location, carrier, products, quantities, and amounts, is captured during shipment creation. After requesting the fiscal document from the shipment transaction, you can view the fiscal document status from the Manage Shipments or Manage Fiscal Document Status pages.
For IMT shipment transactions, Fiscal Document Generation requires the legal reporting unit associated with the ship-from inventory organization, and the legal reporting unit associated with the ship-to location. Before generating a fiscal document for an IMT shipment, you must configure this information in the Manage Associated Business Entities task.
For more information on transfer orders and shipments, see the Oracle SCM Cloud Using Shipping guide.
This image shows the process flow for IMT transactions:
