Netting Settlements

You can do various netting settlement actions including:

  • Deleting a settlement

  • Submitting a settlement to create the netting

  • Reversing a settlement that has already been completed

  • Downloading a settlement in a spreadsheet to review and modify

  • Downloading settlements in either the Selected or Selected, no transaction status to a spreadsheet for mass processing

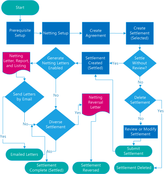
Netting Settlement Process

Here's the typical flow of the netting settlement process:

This image describes the detailed steps for setting up Netting Settlements.

Searching Settlements

Use the search functionality to find any settlement that has already been created. Use the filtering criteria of Legal Entity, Settlement Name, Settlement Number, Status or Agreement Name. The results are ordered by the most recently updated settlement.

Click Download Settlements to download settlements to a spreadsheet. But, you can download only the settlements that are in the Selected or Selected, not transactions status to the spreadsheet for processing.