Loading Housing Allowance Based On Location
Let's look at an example where we use HCM Data Loader to calculate housing allowance for employees by defining conditions and allowance values.
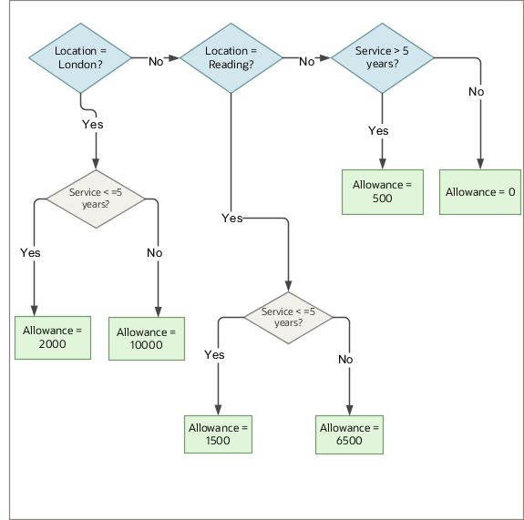
To pay a housing allowance based on location, you could set up these criteria for an employee working in sales:
-
If they have less than or equal to 5 years of service and if the location is London, pay a housing allowance of 2,000.
-
If they have greater than 5 years of service and if the location is London, pay a housing allowance of 10,000.
-
If they have less than or equal to 5 years of service and if the location is Reading, pay a housing allowance of 1,500.
-
If they have greater than 5 years of service and if the location is Reading, pay a housing allowance of 6,500.
-
If they have greater than 5 years of service and any other location, pay a housing allowance of 500. This criteria is the default one.

This ValueDefinition
. dat file loads the conditions and bonus values.
MERGE|ValueDefinition|VBC Allowance Location|E||4712/12/31|2020/01/01||||||Allowance|Value By Criteria||Flat Amount||CRFL RRF LDG US1|VBC Allowance Location||||VBC Allowance Location
MERGE|ValueDefinition|VBC_Location|E|N|4712/12/31|2020/01/01|=||1|||Allowance|Node|PER_ASG_LOCATION_NAME||VBC Allowance Location|CRFL RRF LDG US1|VBC_Location||||VBC Allowance Location
MERGE|ValueDefinition|VBC_Service|E|N|4712/12/31|2020/01/01|<=||1|||Allowance|Node|PER_ASG_LENGTH_OF_SERVICE_BY_SENIORITY||VBC_Location|CRFL RRF LDG US1|VBC_Service||||VBC Allowance Location
MERGE|ValueDefinition|VBC_Allowance|E||4712/12/31|2020/01/01||Year||||Allowance|Flat Amount|||VBC_Service|CRFL RRF LDG US1|VBC_Allowance||USD|M|VBC Allowance Location
MERGE|ValueDefinition|VBC_Seniority greater than|E|N|4712/12/31|2020/01/01|>||2|||Allowance|Node|PER_ASG_LENGTH_OF_SERVICE_BY_SENIORITY||VBC_Location|CRFL RRF LDG US1|VBC_Seniority greater than||||VBC Allowance Location
MERGE|ValueDefinition|VBC_Location_Reading|E|N|4712/12/31|2020/01/01|=||2|||Allowance|Node|PER_ASG_LOCATION_NAME||VBC Allowance Location|CRFL RRF LDG US1|VBC_Location_Reading||||VBC Allowance Location
MERGE|ValueDefinition|VBC-service lessthanequal 5|E|N|4712/12/31|2020/01/01|<=||1|||Allowance|Node|PER_ASG_LENGTH_OF_SERVICE_BY_SENIORITY||VBC_Location_Reading|CRFL RRF LDG US1|VBC-service lessthanequal 5||||VBC Allowance Location
MERGE|ValueDefinition|VBC_Allowance_Reading<=5|E||4712/12/31|2020/01/01||Year||||Allowance|Flat Amount|||VBC-service lessthanequal 5|CRFL RRF LDG US1|VBC_Allowance_Reading<=5||USD|M|VBC Allowance Location
MERGE|ValueDefinition|VBC_Allowance_Reading>5|E||4712/12/31|2020/01/01||Year||||Allowance|Flat Amount|||VBC_allowance_Reading>5|CRFL RRF LDG US1|VBC_Allowance_Reading>5||USD|M|VBC Allowance Location
MERGE|ValueDefinition|VBC_allowance_Reading>5|E|N|4712/12/31|2020/01/01|>||2|||Allowance|Node|PER_ASG_LENGTH_OF_SERVICE_BY_SENIORITY||VBC_Location_Reading|CRFL RRF LDG US1|VBC_allowance_Reading>5||||VBC Allowance Location
MERGE|ValueDefinition|VBC_Value_All_>5|E||4712/12/31|2020/01/01||Year||||Allowance|Flat Amount|||VBC_Lengthservice>5|CRFL RRF LDG US1|VBC_Value_All_>5||USD|M|VBC Allowance Location
MERGE|ValueDefinition|VBC_Lengthservice>5|E|N|4712/12/31|2020/01/01|>||3|||Allowance|Node|PER_ASG_LENGTH_OF_SERVICE_BY_SENIORITY||VBC Allowance Location|CRFL RRF LDG US1|VBC_Lengthservice>5||||VBC Allowance Location
MERGE|ValueDefinition|VBC_Allowance_greaterthan 5|E||4712/12/31|2020/01/01||Year||||Allowance|Flat Amount|||VBC_Seniority greater than|CRFL RRF LDG US1|VBC_Allowance_greaterthan 5||USD|M|VBC Allowance Location
MERGE|ValueDefinition|VBC_Default_Criteria|E|Y|4712/12/31|2020/01/01||||||Allowance|Node|||VBC Allowance Location|CRFL RRF LDG US1|VBC_Default_Criteria||||VBC Allowance Location
MERGE|ValueDefinition|Def_criter_Val|E||4712/12/31|2020/01/01||Year||||Allowance|Flat Amount|||VBC_Default_Criteria|CRFL RRF LDG US1|Def_criter_Val||USD|M|VBC Allowance Location
MERGE|RangeItem|2020/01/01|4712/12/31||||London|CRFL RRF LDG US1|VBC_Location
MERGE|RangeItem|2020/01/01|4712/12/31||||5|CRFL RRF LDG US1|VBC_Service|
MERGE|RangeItem|2020/01/01|4712/12/31|0|999999999999|2000||CRFL RRF LDG US1|VBC_Allowance
MERGE|RangeItem|2020/01/01|4712/12/31|0|999999999999|10000||CRFL RRF LDG US1|VBC_Allowance_greaterthan 5
MERGE|RangeItem|2020/01/01|4712/12/31||||5|CRFL RRF LDG US1|VBC-service lessthanequal 5
MERGE|RangeItem|2020/01/01|4712/12/31||||5|CRFL RRF LDG US1|VBC_Seniority greater than
MERGE|RangeItem|2020/01/01|4712/12/31|0|999999999999|1500||CRFL RRF LDG US1|VBC_Allowance_Reading<=5
MERGE|RangeItem|2020/01/01|4712/12/31||||5|CRFL RRF LDG US1|VBC_allowance_Reading>5
MERGE|RangeItem|2020/01/01|4712/12/31|0|999999999999|6500||CRFL RRF LDG US1|VBC_Allowance_Reading>5
MERGE|RangeItem|2020/01/01|4712/12/31||||5|CRFL RRF LDG US1|VBC_Lengthservice>5
MERGE|RangeItem|2020/01/01|4712/12/31|0|999999999999|500||CRFL RRF LDG US1|VBC_Value_All_>5
MERGE|RangeItem|2020/01/01|4712/12/31||||Reading|CRFL RRF LDG US1|VBC_Location_Reading
MERGE|RangeItem|2020/01/01|4712/12/31|0|999999999999|0.00||CRFL RRF LDG US1|Def_criter_Val