How You Create Content Zones

Administrators first create smart forms, shopping lists, and catalog definitions for a procurement BU. To make any content available to users, catalog administrators must associate the catalogs, smart forms, and shopping lists to content zones.

Considerations for Content Security

The catalog administrator is responsible for setting up the content security. The administrator determines what subset of the content will be accessible to which users in the procurement application.

A requester and a preparer access the procurement catalog when shopping. The Catalog Administrator accesses the procurement catalog when creating public shopping lists. Buyers access the procurement catalog when creating or updating purchase order, agreement, and requisitions. The content security model restricts what each user can access from the catalog in each flow.

Considerations for Content Browsing

Catalog users are able to search for items within the content made available to them through content security. In addition, there is a unified model for browsing and for searching all content (local, punchout, informational, and smart forms) that can be optionally grouped by commodity. Administrators can define as many levels as they want for their category hierarchy. Local content is associated to the purchasing categories. Punchout catalogs, informational catalogs, and smart forms can be associated to any level of the hierarchy structure (browsing or purchasing category).

Considerations for Creating Content Zones

Each content zone is created for a procurement BU and is designated whether the content zone is to be used for procurement, or for requisitioning. This determines the flow to which the content zone applies, and provides administrators with control over who can see what content.

Content Zone for Procurement

A content zone for procurement can be accessible to all users working in the procurement business unit or to specific workers. The content zone applies to users searching the catalog when creating purchase order, agreement or public shopping list.

Content Zone for Requisitioning

A content zone for requisitioning can be accessible to all users working in specific requisitioning business units or to specific users. The content zone applies to buyers updating requisition lines in process requisition, or to self service requesters in Oracle Self Service Procurement.

This graphic shows catalogs, smart forms, and public lists associated with a content zone.

"Graphic showing catalogs, smart forms and public lists associated with a content zone."

How You Define Content Availability

Determine the content availability by defining which items are included or excluded from the catalog search results, and then apply security to the content definition based on who will have access to the content.

Define which items should be included or excluded from the local catalog based on blanket agreement and category inclusion and exclusion rules.

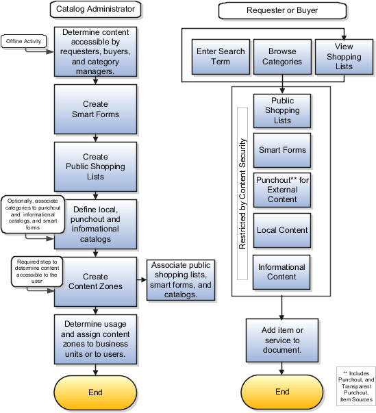
The following figure illustrates the process flow for a catalog administrator to plan, create content, and create content zones, and for a requester or buyer to search content for items and add them to a document.
Process flow for the catalog administrator and the procurement catalog user