The Issue Lifecycle

Code enforcement provides a process for tracking, evaluating, and managing possible code violations in your jurisdiction. After an issue is reported, it goes through a defined process where agency staff processes the initial incident and, if a violation is found during the initial inspection, a case is created to enable agency staff to manage the issue until it is resolved.

Incidents, Cases, and Issues

This table explains the different terms that apply to a reported problem.

Term

Definition

Incident

When an problem is reported, the system object that corresponds to the report is an Incident. If several people report the same problem, there can be multiple incidents for the problem.

Code technicians claim incoming incidents and process them using a fixed set of possible actions. A technician can close the incident, mark it as a duplicate, assign it to a different technician, or schedule an inspection so that a code enforcement officer can determine if a code violation exists.

Case

If an incident is determined to be a code violation, a case is created. The case is the tracking mechanism for all violation-related activity such as sending a notice of violation, issuing a citation, tracking fees and payments, or managing an appeal.

Issue

Issue is a general term for a problem that is entered into the code enforcement system. It refers to both incidents and cases. An issue is not a system object.

Public user pages always use the term Issue because public users don’t need to distinguish between incidents and cases.

Agency-facing pages use the term Issue in limited situations where incidents and cases appear together.

Incident and Case Process Flow

Incidents and cases have their own distinct process flows as illustrated below. Not all issues go through all of these events, but the diagrams provide a general outline of the issue lifecycle.

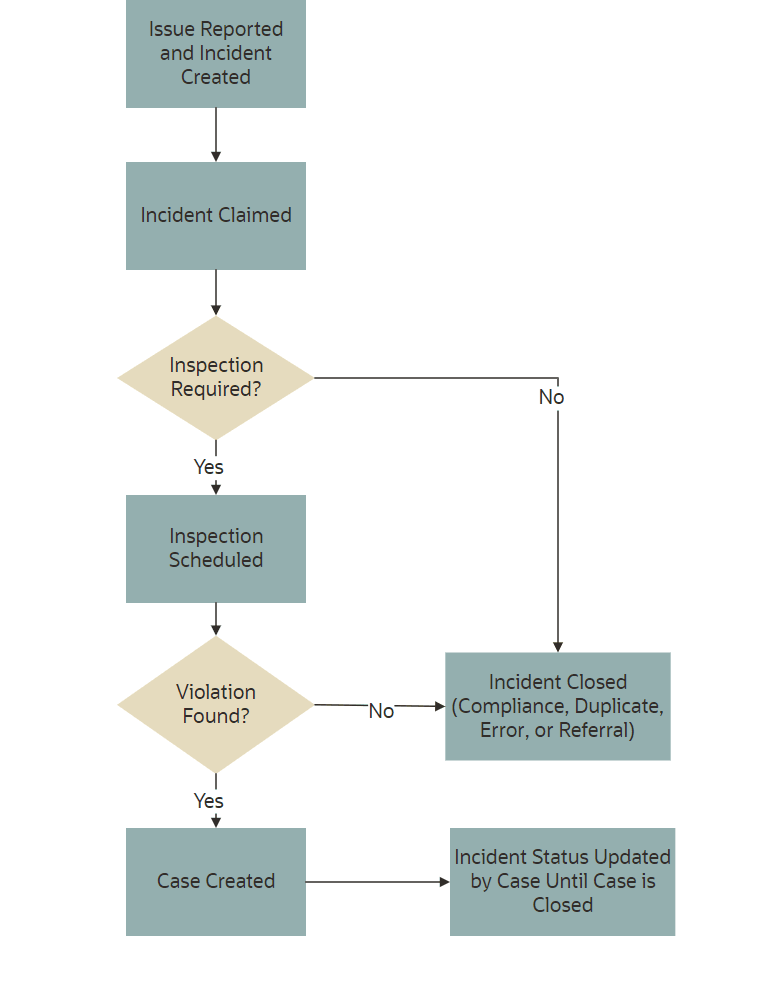
This diagram illustrates the lifecycle of an incident.

The Incident Lifecycle

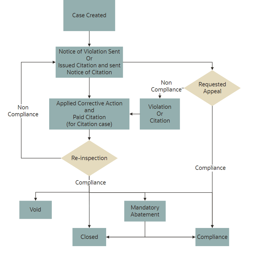
The events in the case lifecycle are illustrated below, although not all cases go through all of these events:

This diagram illustrates the lifecycle of a case.

The Case Lifecycle

Time Rules and the Issue Lifecycle

Time rules calculate due dates for specific events based on a trigger date and the issue priority. For events such as inspections that can occur multiple times, the amount of time until the due date can also be based on the occurrence count of the process (first inspection, second inspection, and so forth). An issue subtype definition includes a complete set of time rules, and Issues inherit the rules from the issue subtype.

For more information about setting up time rules, see Setting Up Time Rules.

Reporting an Issue

The code enforcement landing page for public users provides the entry point for members of the public to report issues.

Only registered users can report issues. A user who begins reporting an issue without signing in is prompted to sign in before entering any issue details. Depending on the agency’s configuration, users may be allowed to choose whether the issue includes their name and contact information.

Users start an issue report by choosing the general type of problem and then a more specific type of problem. The agency defines these categories by creating issue types and issue subtypes.

Users also provide the issue location, a description, and optional attachments such as photos or videos. Agencies can also add their own questions to collect additional information.

Submitting an issue report creates a new incident and uses the agency’s time rules to calculate the due date for reviewing the incident.

For more information about issue reporting, see Reporting Issues.

Claiming an Incident

Code enforcement technicians are responsible for the initial review and processing of incidents.

Technicians use the worklist to view a list of incoming incidents. The main Incoming Incidents tab shows all unassigned incidents. This tab has subtabs for viewing overdue incidents and incidents that are marked as a priority.

From the worklist, technicians use the Claim action to assign themselves to the incident. The technician who is assigned to the incident is then responsible for reviewing and processing it before the incident review due date.

Claiming an incident removes it from the Incoming Incident worklist tab and adds it to the Incidents tab, where technicians can take further action on their assigned incidents.

For more information about claiming incidents, see Claiming and Assigning Incidents.

Reviewing and Processing an Incident

Technicians use the worklist to view their assigned incidents. The main Incidents tab shows all incidents assigned to the current user. This tab has subtabs for viewing overdue incidents and incidents that are marked as a priority.

Technicians have these options for processing incidents:

  • Schedule an inspection to determine if a violation has occurred.

    The technician chooses a date and a code enforcement officer for the inspection.

  • Mark the incident as a duplicate of either another incident or a case.

    Technicians can search existing incidents and cases to see if the issue was already reported.

  • Close the incident and provide a reason.

    Incidents are closed when they are in compliance, invalid, or when they are referred to another agency to handle the issue.

  • Reassign the incident to a different technician.

For more information about the actions that a technician can take, see Processing Incidents.

Inspecting the Incident

A mobile inspector visits the location that is related to the assigned incident inspection. The officer completes the inspection by submitting a result on the mobile device, choosing from the four options:

  • Mark the incident as in compliance, which closes the inspection.

  • Mark the incident as in violation, which creates a case with a status of Violation. A notice of violation is sent to the responsible party and a re-inspection is scheduled.

    The notice lists the various code violations associated with the violation. It also lists the corrective actions.

  • Refer the incident to another agency to handle the issue, which closes the inspection.

  • Close the incident if it is invalid.

For more information about mobile inspections, see Overview of Mobile Oracle Municipal Code Officer.

Creating a Case

A case is created when an incident inspection results in violation.

As a code technician, you manage the case activity using a collection of case detail pages that consolidates all aspects of a case:

  • Property information, responsible parties, and case history are recorded and managed.

  • Recorded inspection activity is tracked and new inspections are scheduled.

  • A notice object is created, which the technician uses to generate a notice.

  • Code violations are updated.

  • Comments and attachments are reviewed.

  • Any appeal requests and their hearings are tracked.

  • Citations are issued and their fees and payments are tracked.

Note:

Agency staff can create a case directly, when a violation is found. There is no need for agency staff to create an incident using the issue reporting process.

For more information about case details, see Processing Cases.

Issuing a Notice of Violation

A code technician is responsible for generating a notice and dispatching it to the party responsible for the violation. You can access the worklist or the case detail pages to work with notices. The following information is available on the Notice of Violation page, which can be updated before generating the notice:

  • Compliance date.

  • Issue description.

  • Responsible party and mailing address.

  • Code violations.

    The notices page on the worklist allows you to delete code violations. Code technicians can add code violations from case detail pages.

The notice of violation is printed and sent to the responsible party. A copy of the notice is attached to the notice record.

For more information about notices, see Working with Notices.

Issuing a Notice of Citation

Code officers and code technicians can issue citations based on the inspection result and the time rules set up.

A code technician is responsible for generating a notice of citation and dispatching it to the party responsible for the violation. The details of the citation fees and payments are recorded in a separate fees and payments page.

The following information is available on the Notice of Citation page, which can be updated before generating the notice:

  • Compliance date.

  • Issue description.

  • Due date for citation fee payment.

  • Responsible party and mailing address.

  • Code violations.

The notice of citation, which contains the fee component, is printed and sent to the responsible party. A copy of the notice is attached to the notice record.

For more information about citations, see Working with Citations.

Managing Appeals

Agency staff can act on behalf of the responsible party to request an appeal for a violation or citation that the responsible party is associated with.

Code technicians manage activity related to appeals and hearings in the case detail pages by accessing the Cases tile:

  • Request appeal.

  • Schedule hearing.

  • Update hearing decision.

The status of the case changes based on the hearing decision.

For more information about appeals, see Working with Appeals and Hearings.

Making CE Payments

You can make payments on behalf of a responsible party using one of the following methods:

  • The code enforcement landing page includes an option for paying fees associated with a case or citation.

  • The Pay button on the Fee and Payments page. For details, see the section Viewing and Making Payments for a Case in the topic Working with Code Enforcement Fees and Payments.

To pay a fee amount from the landing page:

  1. On the code enforcement landing page, use the I want to option and select Make CE Payments.

  2. On the Code Enforcement Payments page select one of the options to pay:

    • Case

    • Citation

  3. Enter the ID of the case or citation and click the Search button.

  4. The page shows the total amount due. Click the Pay button.

    Note:

    You can’t pay for items in progress or with no balance.

  5. On the Checkout page, select a payment method and follow the instructions to complete the payment.

  6. Once the payment is successful, a confirmation message appears. The fee details are updated in the Fees and Payments page in the case details.

    See Working with Code Enforcement Fees and Payments.

Incident and Case Status Updates

As and when the status of a case changes, the status of the associated incident is updated automatically. The following table lists the various status changes for a case and their updates to the associated incident:

Status of Case

Status Update to the Incident

Violation

Violation

Closed as a referral

Closed as a referral, with referral code detail

Closed as a result of compliance

Closed as a result of compliance

Void

Closed, with reason – Error

Compliance

Closed as a result of compliance