UBL-2.1-PEPPOL-Invoice-Out-V2
This message definition may also be used to send credit notes to your trading partners. In order to do that, you need to make the following update:
Update Required for Credit Note
In the XSL associated with this message definition, UBL-2.1-PEPPOL-Invoice-Out-v2.xsl, set the variable passCreditNote to true. That is, search for <xsl:variable name="passCreditNote" select="false()"/> and change "false" to "true". Now, when invoices with a Transactions Class of Credit Memo are received from the application, a credit note will be sent to your trading partners.
There are a number of Domain Value Maps (DVM) used in this message and PEPPOL requires that the values used in these DVMs must have a value from the code list specified in the table below:
| DVM Name | Code Lists |
|---|---|
| CURRENCY_CODE | https://docs.peppol.eu/poacc/billing/3.0/codelist/ISO4217/ |
| INVOICE_TYPE_CODE | https://docs.peppol.eu/poacc/billing/3.0/codelist/UNCL1001-inv/ |
| INVOICE_TRX_TYPE_CODE | https://docs.peppol.eu/poacc/billing/3.0/codelist/UNCL1001-inv/ |
| EAS_CODE | https://docs.peppol.eu/poacc/billing/3.0/codelist/eas/ |
| ICD_CODE | https://docs.peppol.eu/poacc/billing/3.0/codelist/ICD/ |
| CHARGE_REASON_CODE | https://docs.peppol.eu/poacc/billing/3.0/codelist/UNCL7161/ |
| UOM_CODE | https://docs.peppol.eu/poacc/billing/3.0/codelist/UNECERec20/ |
| COUNTRY_CODE | https://docs.peppol.eu/poacc/billing/3.0/codelist/ISO3166/ |
| PAYMENT_METHOD | https://docs.peppol.eu/poacc/billing/3.0/codelist/UNCL4461/ |
| TAX_CATEGORY_CODE | https://docs.peppol.eu/poacc/billing/3.0/codelist/UNCL5305/ |
| PAYMENT_TERMS | |
| ORIG_INVOICE_TYPE_CODE |
Data Mapping
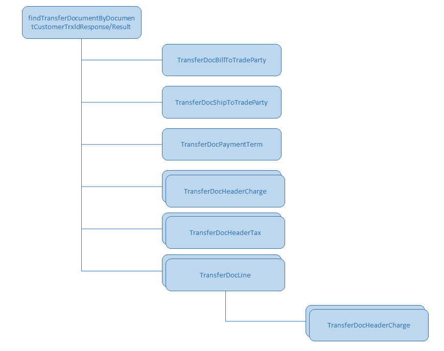
The below figure shows the structure of the payload that's received from the application for the UBL-2.1-PEPPOL-Invoice-Out-V2 message.

Refer to Figure 2 in UBL-2.1-PEPPOL-Invoice-Out for the structure of the payload that's sent to the customer.
| DocumentTransferService | UBL-2.1-PEPPOL-Invoice-Out-V2 |
|---|---|
|
CustomizationID Note: This value is set to
urn:cen.eu:en16931:2017#compliant#urn:fdc:peppol.eu:2017:poacc:billing:3.0 |
|
|
ProductType PaymentStatus FinalInvoice |
ProfileID If the LegalEntityCountryCode is France (FR), a concatenated
value derived from letters and numbers is mapped. The
concatenated value is derived according to these rules:
Otherwise this value is set to
|
| TrxNumber | ID |
| TrxDate | IssueDate |
|
If |
| SpecialInstructions | Note |
| TrxTypeName |
InvoiceTypeCode or CreditNoteTypeCode If DocumentType is 'CM' and $passCreditNote is "true()", then this element is CreditNoteTypeCode. Otherwise, the element is InvoiceTypeCode. There is a predefined DVM, INVOICE_TRX_TYPE_CODE in use for this field. |
| CurrencyCode | DocumentCurrencyCode There is a predefined DVM, CURRENCY_CODE in use for this field. |
| BuyerReference The PO number or the buyer reference to be provided as per PEPPOL requirements. If the PO number is not used, then the buyerReference variable needs to be set in the XSL. |
|
| PurchaseOrder | OrderReference/ID |
| OriginalTrxNumber or TransferDocLine/OriginalTrxNumber | BillingReference/InvoiceDocumentReference/ID If the LegalEntityCountryCode is France (FR), map TransferDocLine/OriginalTrxNumber or else map OriginalTrxNumber. |
| OrigTrxDate or TransferDocLine/OrigTrxDate | BillingReference/InvoiceDocumentReference/IssueDate If the LegalEntityCountryCode is France (FR), map TransferDocLine/OrigTrxDate. Otherwise, map OrigTrxDate. |
| TransferDocLine/OriginalTrxType | BillingReference/InvoiceDocumentReference/DocumentTypeCode If the LegalEntityCountryCode is France (FR), and if TransferDocLine/OriginalTrxType has a value then map using value from the DVM ORIG_INVOICE_TYPE_CODE. Otherwise, if TransferDocLine/OriginalTrxClass has a value, then map using the value from DVM ORIG_INVOICE_TYPE_CODE. |
| TransferDocLine/OriginalTrxType | BillingReference/InvoiceDocumentReference/DocumentType This is set to Invoice if the LegalEntityCountryCode is not France (FR). |
| WaybillNumber | DespatchDocumentReference/ID |
| InterfaceHeaderAttribute1 | ContractDocumentReference/ID If the LegalEntityCountryCode is France (FR), and if InterfaceHeaderContext has a value of CONTRACT INTERNAL INVOICES or CONTRACT INVOICES, then map InterfaceHeaderAttribute1. |
| ContractDocumentReference/DocumentType If the LegalEntityCountryCode is France (FR), and if InterfaceHeaderContext has a value of CONTRACT INTERNAL INVOICES or CONTRACT INVOICES, then set this to Contract. |
|
| InterfaceHeaderAttribute1 | OriginatorDocumentReference/ID InterfaceHeaderAttribute1 is mapped if the LegalEntityCountryCode is not France (FR) and if InterfaceHeaderContext has a value of CONTRACT INTERNAL INVOICES or CONTRACT INVOICES. |
| SupplierCountry | AccountingSupplierParty/Party/EndpointID/@schemeID
There is a predefined DVM, EAS_CODE in use for this field. |
| SupplierRegNumber | AccountingSupplierParty/Party/EndpointID |
| SupplierCountry | AccountingSupplierParty/Party/PartyIdentification/ID/@schemeID
There is a predefined DVM, ICD_CODE in use for this field. |
| SupplierRegNumber | AccountingSupplierParty/Party/PartyIdentification/ID |
| LegalEntityName | AccountingSupplierParty/Party/PartyName/Name |
| SupplierAddressLineOne | AccountingSupplierParty/Party/PostalAddress/StreetName |
| SupplierAddressLineTwo | AccountingSupplierParty/Party/PostalAddress/AdditionalStreetName |
| SupplierTownOrCity | AccountingSupplierParty/Party/PostalAddress/CityName |
| SupplierPostalCode | AccountingSupplierParty/Party/PostalAddress/PostalZone |
| SupplierRegionTwo | AccountingSupplierParty/Party/PostalAddress/CountrySubentity |
| SupplierAddressLineOne | AccountingSupplierParty/Party/PostalAddress/AddressLine/Line |
| SupplierCountry | AccountingSupplierParty/Party/PostalAddress/Country/IdentificationCode
There is a predefined DVM, COUNTRY_CODE in use for this field. |
| SupplierRegNumber | AccountingSupplierParty/Party/PartyTaxScheme/CompanyID |
| AccountingSupplierParty/Party/PartyTaxScheme/TaxScheme/ID This is set to VAT. |
|
| LegalEntityName | AccountingSupplierParty/Party/PartyLegalEntity/RegistrationName |
| LegalEntityTaxpayerId | AccountingSupplierParty/Party/PartyLegalEntity/CompanyID |
| LeContactName | AccountingSupplierParty/Party/Contact/Name |
| ReceiptMethodName | PaymentMeans/PaymentMeansCode |
| Comments | InstructionNote |
| MaskedCcNumber | PaymentMeans/CardAccount/PrimaryAccountNumberID If the LegalEntityCountryCode is France (FR), then map MaskedCcNumber. Note: PrimaryAccountNumberID is a required
element of CardAccount in the UBL XSD. |
| PaymentMeans/CardAccount/NetworkID Note: NetworkID is a required element of CardAccount in the UBL
XSD. |
|
| CcHolderName | PaymentMeans/CardAccount/HolderName If the LegalEntityCountryCode is France (FR), then map CcHolderName. |
| PayeeIBANNumber | PaymentMeans/PayeeFinancialAccount/ID |
| DebitAuthorizationId | PaymentMeans/PaymentMandate/ID |
| TransferDocPayerTradeParty/EmailAddress | PaymentMeans/PaymentMandate/PayerParty/EndpointID
If the LegalEntityCountryCode is France (FR), then map TransferDocPayerTradeParty/EmailAddress. |
PaymentMeans/PaymentMandate/PayerParty/EndpointID/@schemeID
If the LegalEntityCountryCode is France (FR), then set this to EM. |
|
| TransferDocPayerTradeParty/AddressLineOne | PaymentMeans/PaymentMandate/PayerParty/PostalAddress/StreetName
If the LegalEntityCountryCode is France (FR), then map TransferDocPayerTradeParty/AddressLineOne. |
| TransferDocPayerTradeParty/AddressLineTwo | PaymentMeans/PaymentMandate/PayerParty/PostalAddress/AdditionalStreetName
If the LegalEntityCountryCode is France (FR), then map TransferDocPayerTradeParty/AddressLineTwo. |
| TransferDocPayerTradeParty/City | PaymentMeans/PaymentMandate/PayerParty/PostalAddress/CityName
If the LegalEntityCountryCode is France (FR), then map TransferDocPayerTradeParty/City. |
| TransferDocPayerTradeParty/PostalCode | PaymentMeans/PaymentMandate/PayerParty/PostalAddress/PostalZone
If the LegalEntityCountryCode is France (FR), then map TransferDocPayerTradeParty/PostalCode. |
|
TransferDocPayerTradeParty/County TransferDocPayerTradeParty/State TransferDocPayerTradeParty/Province |
PaymentMeans/PaymentMandate/PayerParty/PostalAddress/CountrySubentity
If the LegalEntityCountryCode is France (FR), then map in the
order below:
|
| TransferDocPayerTradeParty/AddressLineThree | PaymentMeans/PaymentMandate/PayerParty/PostalAddress/AddressLine/Line
If the LegalEntityCountryCode is France (FR), then map TransferDocPayerTradeParty/AddressLineThree. |
| TransferDocPayerTradeParty/CountryCode | PaymentMeans/PaymentMandate/PayerParty/PostalAddress/Country/IdentificationCode
If the LegalEntityCountryCode is France (FR), then map TransferDocPayerTradeParty/CountryCode. |
| TransferDocPayerTradeParty/CustomerTaxRegNumber | PaymentMeans/PaymentMandate/PayerParty/PartyTaxScheme/CompanyID
If the LegalEntityCountryCode is France (FR), then map then map TransferDocPayerTradeParty/CustomerTaxRegNumber. Note: PartyTaxScheme of VAT needs to be
included. |
| TransferDocPayerTradeParty/SiteCpName | PaymentMeans/PaymentMandate/PayerParty/Contact/Name If the LegalEntityCountryCode is France (FR), then map TransferDocPayerTradeParty/SiteCpName. |
|
TransferDocPayerTradeParty/SiteCpPhoneCountryCode TransferDocPayerTradeParty/SiteCpPhoneAreaCode TransferDocPayerTradeParty/SiteCpPhoneNumber TransferDocPayerTradeParty/SiteCpPhoneExtension |
PaymentMeans/PaymentMandate/PayerParty/Contact/Telephone If
the LegalEntityCountryCode is France (FR), then map a
concatenation of these values:
|
| TransferDocPayerTradeParty/SiteCpEmailAddress | PaymentMeans/PaymentMandate/PayerParty/Contact/ElectronicMail
If the LegalEntityCountryCode is France (FR), then map TransferDocPayerTradeParty/SiteCpEmailAddress. |
| BankAcctNumHash1 | PaymentMeans/PaymentMandate/PayerFinancialAccount/ID |
| TransferDocPaymentTerm/PaymenttermDescription | PaymentTerms/Note |
| TransferDocHeaderAttachments | AdditionalDocumentReference |
| DmDocumentId | AdditionalDocumentReference/ID |
| AdditionalDocumentReference/DocumentTypeCode This is set to 130. |
|
| DmDocumentId | AdditionalDocumentReference/Attachment/EmbeddedDocumentBinaryObject/@uri |
| FileName | AdditionalDocumentReference/Attachment/EmbeddedDocumentBinaryObject/@filename |
| AdditionalDocumentReference/Attachment/EmbeddedDocumentBinaryObject/@mimeCode
This is set to application/pdf. |
|
| URL DatatypeCode | AdditionalDocumentReference/Attachment/ExternalReference/URI
If URL has a value, map URL. Otherwise, map DatatypeCode. |
| TransferDocBillToTradeParty | AccountingCustomerParty |
| CountryCode | EndpointID/@schemeID
There is a predefined DVM, EAS_CODE in use for this field. |
| CustomerTaxRegNumber | EndpointID |
| CountryCode | PartyIdentification/ID/@schemeID I f the LegalEntityCountryCode is France (FR), then map 0009. Otherwise, map CountryCode using DVM ICD_CODE. |
| CustomerTaxRegNumber | PartyIdentification/ID If the LegalEntityCountryCode is France
(FR) and if
There is a predefined DVM, IDC_CODE in use for this field. |
| PartyName | PartyName/Name |
| AddressLineOne | PostalAddress/StreetName |
| AddressLineTwo | PostalAddress/AdditionalStreetName |
| City | PostalAddress/CityName |
| PostalCode | PostalAddress/PostalZone |
| AddressLineOne | PostalAddress/AddressLine/Line |
| CountryCode | PostalAddress/Country/IdentificationCode
There is a predefined DVM, COUNTRY_CODE in use for this field. |
| CustomerTaxRegNumber | PartyTaxScheme/CompanyID |
| PartyTaxScheme/ID This is set to VAT | |
| PartyName | PartyLegalEntity/RegistrationName |
| CountryCode | PartyLegalEntity/CompanyID/@schemeID There is a predefined DVM, ICD_CODE in use for this field. |
| CustomerTaxRegNumber | PartyLegalEntity/CompanyID |
| LegalEntityIdentifier | PayeeParty/PartyIdentification/ID If LegalEntityIdentifier not equal to SupplierRegNumber, then LegalEntityIdentifier is mapped. |
| LegalEntityName | PayeeParty/PartyName/Name If LegalEntityIdentifier not equal to SupplierRegNumber, then LegalEntityName is mapped |
| LegalEntityIdentifier | PayeeParty/PartyLegalEntity/CompanyID If LegalEntityIdentifier not equal to SupplierRegNumber, then LegalEntityIdentifier is mapped |
| TaxRepName | TaxRepresentativeParty/PartyName/Name |
| TaxRepAddress1 | TaxRepresentativeParty/PostalAddress/StreetName |
| TaxRepAddress2 | TaxRepresentativeParty/PostalAddress/AdditionalStreetName |
| TaxRepCity | TaxRepresentativeParty/PostalAddress/CityName |
| TaxRepPostalCode | TaxRepresentativeParty/PostalAddress/PostalCode |
| TaxRepState | TaxRepresentativeParty/PostalAddress/CountrySubentity |
| TaxRepAddress3 | TaxRepresentativeParty/PostalAddress/AddressLine/Line |
| TaxRepCountry | TaxRepresentativeParty/PostalAddress/Country/IdentificationCode |
| TaxRepRegistrationNumber | TaxRepresentativeParty/PartyTaxScheme/CompanyID |
| TaxRepresentativeParty/PartyTaxScheme/TaxScheme/ID This is set to VAT. |
|
| TransferDocShipToTradeParty | Delivery |
../ShipDate |
ActualDeliveryDate |
| CountryCode | DeliveryLocation/ID/@schemeID There is a predefined DVM, IDC_CODE in use for this field. |
| CustomerTaxRegNumber | DeliveryLocation/ID |
| AddressLineOne | DeliveryLocation/Address/StreetName |
| AddressLineTwo | DeliveryLocation/Address/AdditionalStreetName |
| City | DeliveryLocation/Address/CityName |
| PostalCode | DeliveryLocation/Address/PostalZone |
| AddressLineOne | DeliveryLocation/Address/AddressLine/Line |
| CountryCode | DeliveryLocation/Address/Country/IdentificationCode
There is a predefined DVM, COUNTRY_CODE in use for this field. |
| PartyName | DeliveryParty/PartyName/Name |
| TransferDocHeaderCharge | AllowanceCharge |
| ChargeIndicator This is set to true. |
|
| LineType | AllowanceChargeReasonCode There is a predefined DVM, CHANGE_REASON_CODE in use for this field. |
| LineType | AllowanceChargeReason |
| result/CurrencyCode | Amount/@currencyID There is a predefined DVM, CURRENCY_CODE in use for this field. |
ChargeAmount |
Amount |
| TaxCategory/ID This is set to E. |
|
| TaxCategory/Percent This is set to 0. |
|
| TaxCategory/TaxScheme/ID This is set to VAT. |
|
| TransferDocLine |
InvoiceLine If DocumentType is 'CM' and $passCreditNote "true()", then the element is CreditNoteLine. Otherwise, the element is InvoiceLine. |
TransferDocLine/TransferDocLineCharge |
AllowanceCharge
|
| ChargeIndicator This is set to true. |
|
| LineType | AllowanceChargeReasonCode There is a predefined DVM, CHARGE_REASON_CODE in use for this field. |
| LineType | AllowanceChargeReason |
| result/CurrencyCode | Amount/@currencyID There is a predefined DVM, CURRENCY_CODE in use for this field. |
sum(TransferDocLineCharge[LineType =
$current]/ChargeAmount) |
Amount |
| TaxCategory/ID This is set to E. |
|
| TaxCategory/Percent This is set to 0. |
|
| TaxCategory/TaxScheme/ID This is set to VAT. |
|
| result/CurrencyCode | TaxTotal/TaxAmount/@currencyID There is a predefined DVM, CURRENCY_CODE in use for this field. |
| TotalTaxAmount | TaxTotal/TaxAmount |
| TaxTotal/TaxSubtotal/ Set to
|
|
| result/CurrencyCode | TaxableAmount/@currencyID There is a predefined DVM, CURRENCY_CODE in use for this field. |
totalChargeAmount +
totalTaxExemptTaxableAmount |
TaxableAmount
|
| result/CurrencyCode | TaxAmount/@currencyID There is a predefined DVM, CURRENCY_CODE in use for this field. |
| TaxAmount This is set to 0. |
|
| TaxCategory/ID This is set to E. |
|
| TaxCategory/Percent This is set to 0. |
|
| TaxCategory/TaxExemptionReason This is set to Exempt. |
|
| TaxCategory/TaxScheme/ID This is set to VAT. |
|
| TransferDocHeaderTax | TaxTotal/TaxSubtotal TransferDocHeaderTax is mapped if TaxRateCode it is not exempt. |
| result/CurrencyCode | TaxableAmount/@currencyID There is a predefined DVM, CURRENCY_CODE in use for this field. |
| TaxableAmount | TaxableAmount |
| result/CurrencyCode | TaxAmount/@currencyID There is a predefined DVM, CURRENCY_CODE in use for this field. |
| TaxAmount | TaxAmount |
| TaxRateCode | TaxCategory/ID There is a predefined DVM, TAX_CATEGORY_CODE in use for this field. |
| TaxRate | TaxCategory/Percent If no value is provided, this is set to 0. |
| ExemptReasonCode | TaxCategory/TaxExemptionReasonCode |
| ExemptReason | TaxCategory/TaxExemptionReason If no value is provided, this is set to Exempt. |
| TaxCategory/TaxScheme/ID This is set to VAT. |
|
| result/CurrencyCode | LegalMonetaryTotal/LineExtensionAmount/@currencyID There is a predefined DVM, CURRENCY_CODE in use for this field. |
| LineExtensionAmount | LegalMonetaryTotal/LineExtensionAmount |
| CurrencyCode | LegalMonetaryTotal/TaxExclusiveAmount/@currencyID There is a predefined DVM, CURRENCY_CODE in use for this field. |
| TaxExclusiveAmount | LegalMonetaryTotal/TaxExclusiveAmount |
| CurrencyCode | LegalMonetaryTotal/TaxInclusiveAmount/@currencyID There is a predefined DVM, CURRENCY_CODE in use for this field. |
| InvoiceAmount | LegalMonetaryTotal/TaxInclusiveAmount |
| CurrencyCode | LegalMonetaryTotal/AllowanceTotalAmount/@currencyID There is a predefined DVM, CURRENCY_CODE in use for this field. |
sum(tns:TransferDocPaymentTerm[tns:DiscountAmount !=
'']/tns:DiscountAmount) |
LegalMonetaryTotal/AllowanceTotalAmount The sum of
|
| CurrencyCode | LegalMonetaryTotal/ChargeTotalAmount/@currencyID
There is a predefined DVM, CURRENCY_CODE in use for this field. |
sum(TransferDocHeaderCharge[ChargeAmount !=
'']/ChargeAmount) or
sum(TransferDocLine[TransferDocLineCharge]/TransferDocLineCharge[LineType
!= '']/ChargeAmount) |
LegalMonetaryTotal/ChargeTotalAmount The sum of
|
| CurrencyCode | LegalMonetaryTotal/PrepaidAmount/@currencyID If the LegalEntityCountryCode is France (FR), then map CurrencyCode. There is a predefined DVM, CURRENCY_CODE in use for this field. |
| PrepaymentAmount | LegalMonetaryTotal/PrepaidAmount If the LegalEntityCountryCode is France (FR), then map PrepaymentAmount. |
| CurrencyCode | LegalMonetaryTotal/PayableRoundingAmount/@currencyID If the LegalEntityCountryCode is France (FR), then map CurrencyCode. There is a predefined DVM, CURRENCY_CODE in use for this field. |
| OrderRoundingAmount InvoiceAmount | LegalMonetaryTotal/PayableRoundingAmount If the LegalEntityCountryCode is France (FR), then map OrderRoundingAmount otherwise map InvoiceAmount. |
| CurrencyCode | LegalMonetaryTotal/PayableAmount/@currencyID |
| InvoiceAmount | LegalMonetaryTotal/PayableAmount |
| TransferDocLine |
InvoiceLine if DocumentType is 'CM' and $passCreditNote "true()" then the element is CreditNoteLine. Otherwise, the element is InvoiceLine. |
| LineNumber | ID |
| Description | Note |
| UnitOfMeasure |
InvoicedQuantity/@unitCode If DocumentType is 'CM' and $passCreditNote "true()" then the element is CreditedQuantity. Otherwise, the element is InvoicedQuantity. There is a predefined DVM, UOM_CODE in use for this field. |
| Quantity |
InvoicedQuantity If DocumentType is 'CM' and $passCreditNote "true()" then the element is CreditedQuantity. Otherwise, the element is InvoicedQuantity. |
| result/CurrencyCode |
LineExtensionAmount/@currencyID There is a predefined DVM, CURRENCY_CODE in use for this field. |
| LineAmount | LineExtensionAmount |
TransferDocSalesOrder[1]/SalesOrderLine |
OrderLineReference/LineID If the LegalEntityCountryCode is not
France (FR), then map
|
TransferDocSalesOrder/SalesOrderLine |
OrderLineReference/SalesOrderLineID If the
LegalEntityCountryCode is France (FR), then
|
| TransferDocSalesOrder/SalesOrder | OrderLineReference/OrderReference/ID If the
LegalEntityCountryCode is France (FR), then
|
| ShipToLocAddress1 | Delivery/DeliveryLocation/Address/StreetName
If the LegalEntityCountryCode is France (FR), then ShipToLocAddress1 is mapped. |
| ShipToLocAddress2 | Delivery/DeliveryLocation/Address/AdditionalStreetName
If the LegalEntityCountryCode is France (FR), then ShipToLocAddress2 is mapped. |
| ShipToLocAddress3 | Delivery/DeliveryLocation/Address/AddressLine/Line If the LegalEntityCountryCode is France (FR), then ShipToLocAddress3 is mapped. |
| ShipToLocCity | Delivery/DeliveryLocation/Address/CityName
If the LegalEntityCountryCode is France (FR), then ShipToLocCity is mapped. |
| ShipToLocPostalCode | Delivery/DeliveryLocation/Address/PostalZoneIf the LegalEntityCountryCode is France (FR), then ShipToLocPostalCode is mapped. |
| ShipToLocCounty | Delivery/DeliveryLocation/Address/CountrySubentity
If the LegalEntityCountryCode is France (FR), then ShipToLocCounty is mapped. |
| ShipToLocCountry | Delivery/DeliveryLocation/Address/Country/IdentificationCode
If the LegalEntityCountryCode is France (FR), then ShipToLocCountry is mapped. |
TransferDocLine/TransferDocLineCharge |
InvoiceLine/AllowanceCharge If DocumentType is 'CM' and $passCreditNote "true()" then the element is CreditNoteLine. Otherwise, the element is InvoiceLine. |
| LineType |
AllowanceChargeReasonCode There is a predefined DVM, CHARGE_REASON_CODE in use for this field. |
| LineType | AllowanceChargeReason |
| result/CurrencyCode |
Amount/@currencyID There is a predefined DVM, CURRENCY_CODE in use for this field. |
ChargeAmount |
Amount |
| ItemDescription | Item/Description |
| TranslatedDescription | Item/Name Set to Item Name. |
| TpItemDesc | Item/BuyersItemIdentification/ID |
| ItemNumber | Item/SellersItemIdentification/ID |
| ItemCategoryName | CommodityClassification/ItemClassificationCode |
| TransferDocLine/TransferDocTax |
InvoiceLine/Item/ClassifiedTaxCategory If DocumentType is 'CM' and $passCreditNote "true()" then the element is CreditNoteLine. Otherwise, the element is InvoiceLine. |
| TaxRateCode | ID There is a predefined DVM, TAX_CATEGORY_CODE in use for this field. |
| TaxRate | Percent |
| TaxScheme/ID This is set to VAT. |
|
| result/CurrencyCode | Price/PriceAmount/currencyID There is a predefined DVM, CURRENCY_CODE in use for this field. |
| UnitSellingPrice | Price/PriceAmount |
Sample Payload
<sendCollaborationDocument xmlns="http://xmlns.oracle.com/apps/scm/cmk">
<CollaborationEvent testFlag="true" testResult="Success">
<CollaborationEventName>ProcessInvoice</CollaborationEventName>
<RecipientKey1>1245</RecipientKey1>
<RecipientKey2>2959</RecipientKey2>
<RecipientKeyType>CustomerAccount</RecipientKeyType>
<ObjectKey1>1003</ObjectKey1>
<ObjectKey2>300001306852235</ObjectKey2>
<ObjectKey3>5058</ObjectKey3>
</CollaborationEvent>
<Document>
<ns3:findTransferDocumentByDocumentCustomerTrxIdResponse xmlns:ns0="http://xmlns.oracle.com/apps/financials/receivables/transactions/shared/documentTransferService/types/" xmlns:wsa="http://www.w3.org/2005/08/addressing" xmlns:ns3="http://xmlns.oracle.com/apps/financials/receivables/transactions/shared/documentTransferService/types/">
<ns2:result xmlns:ns2="http://xmlns.oracle.com/apps/financials/receivables/transactions/shared/documentTransferService/types/" xmlns:ns1="http://xmlns.oracle.com/apps/financials/receivables/transactions/shared/documentTransferService/" xmlns:ns0="http://xmlns.oracle.com/adf/svc/types/" xmlns:xsi="http://www.w3.org/2001/XMLSchema-instance">
<ns1:InvoiceAmount xmlns:tns="http://xmlns.oracle.com/adf/svc/errors/" currencyCode="EUR">7435</ns1:InvoiceAmount>
<ns1:CurrencyCode>EUR</ns1:CurrencyCode>
<!-- CURRENCY_CODE -->
<ns1:TrxDate>2020-09-07</ns1:TrxDate>
<ns1:TrxNumber>2810005248</ns1:TrxNumber>
<ns1:PurchaseOrder>PO123456789</ns1:PurchaseOrder>
<ns1:DocumentType>INV</ns1:DocumentType>
<!-- INVOICE_TYPE_CODE -->
<ns1:PaymentMethod>CHECK</ns1:PaymentMethod>
<ns1:SupplierName>Vision Operations</ns1:SupplierName>
<ns1:ReferenceNumber>15010:683158</ns1:ReferenceNumber>
<ns1:ShipDate>2015-12-14</ns1:ShipDate>
<ns1:TaxAmount currencyCode="USD">23200420</ns1:TaxAmount>
<ns1:ShipToCustomerId>1007</ns1:ShipToCustomerId>
<ns1:ShipToSiteUseId>1032</ns1:ShipToSiteUseId>
<ns1:ShipToContactId xsi:nil="true"/>
<ns1:BillToCustomerId>1007</ns1:BillToCustomerId>
<ns1:BillToSiteUseId>1030</ns1:BillToSiteUseId>
<ns1:BillToContactId xsi:nil="true"/>
<ns1:RemitToAddressId xsi:nil="true"/>
<ns1:SupplierDescription>NYC, Vision Operations HQ</ns1:SupplierDescription>
<ns1:SupplierPrimaryAddress>90 Fifth Avenue/NEW YORK</ns1:SupplierPrimaryAddress>
<ns1:SupplierAddressLineOne>90 Fifth Avenue</ns1:SupplierAddressLineOne>
<ns1:SupplierAddressLineTwo>Line 2</ns1:SupplierAddressLineTwo>
<ns1:SupplierTownOrCity>New York</ns1:SupplierTownOrCity>
<ns1:SupplierCountry>US</ns1:SupplierCountry>
<!-- EAS_CODE and ICD_CODE and COUNTRY_CODE -->
<ns1:SupplierRegionOne>New York</ns1:SupplierRegionOne>
<ns1:SupplierRegionTwo>NY</ns1:SupplierRegionTwo>
<ns1:SupplierPostalCode>10022-3422</ns1:SupplierPostalCode>
<ns1:SupplierPhoneNumberOne xsi:nil="true"/>
<ns1:SupplierPhoneNumberTwo xsi:nil="true"/>
<ns1:SupplierPhoneNumberThree xsi:nil="true"/>
<ns1:WaybillNumber xsi:nil="true"/>
<ns1:LegalEntityName>Vision Operations</ns1:LegalEntityName>
<ns1:LegalEntityTaxpayerId>SYS12125</ns1:LegalEntityTaxpayerId>
<!-- Needed for Credit Memo
<ns1:OriginalTrxNumber xsi:nil="true"/>
<ns1:OrigTrxDate xsi:nil="true"/>
-->
<ns1:SupplierCode xsi:nil="true"/>
<ns1:SalesRepresent xsi:nil="true"/>
<ns1:SalesRepresentEmail xsi:nil="true"/>
<ns1:FreightCode>32510</ns1:FreightCode>
<ns1:FreightDescription xsi:nil="true"/>
<ns1:TransactionClass>INV</ns1:TransactionClass>
<ns1:HeaderUserThirty xsi:nil="true"/>
<ns1:DocumentSequenceNumber>39770</ns1:DocumentSequenceNumber>
<ns1:LineCount>4</ns1:LineCount>
<ns1:CtReference>404082</ns1:CtReference>
<ns1:OriginalTrxNumber xsi:nil="true"/>
<ns1:OrigTrxDate xsi:nil="true"/>
<ns1:SupplierRegNumber>4567890</ns1:SupplierRegNumber>
<ns1:TaxRegimeName>FUSION_US SALES AND USE</ns1:TaxRegimeName>
<ns1:TaxTypeCode>FUSION_US STATE SALES</ns1:TaxTypeCode>
<ns1:LegalEntityPostbox>10022</ns1:LegalEntityPostbox>
<ns1:LegalEntityAddrLineOne>475 Park Avenue</ns1:LegalEntityAddrLineOne>
<ns1:LegalEntityAddrLineTwo xsi:nil="true"/>
<ns1:LegalEntityAddrLineThree xsi:nil="true"/>
<ns1:LegalEntityTownOrCity>New York</ns1:LegalEntityTownOrCity>
<ns1:LegalEntityCounty>NY</ns1:LegalEntityCounty>
<ns1:LegalEntityCountryCode>US</ns1:LegalEntityCountryCode>
<ns1:ReceiptMethodName>PO</ns1:ReceiptMethodName>
<!-- PAYMENT_METHOD -->
<ns1:RoundedTaxAmount currencyCode="USD">0</ns1:RoundedTaxAmount>
<ns1:LineExtensionAmount currencyCode="USD">116000</ns1:LineExtensionAmount>
<ns1:TaxExclusiveAmount currencyCode="USD">126000</ns1:TaxExclusiveAmount>
<ns1:TotalTaxAmount currencyCode="USD">23200</ns1:TotalTaxAmount>
<ns1:ExemptReasonCode xsi:nil="true"/>
<ns1:PayeeIBANNumber>NL85RABO0112295037</ns1:PayeeIBANNumber>
<ns1:PayeeBankAccountName>Dummy 2</ns1:PayeeBankAccountName>
<ns1:PayeeBankAccountType>CHECKING</ns1:PayeeBankAccountType>
<ns1:PayeeBankCurrencyCode>EUR</ns1:PayeeBankCurrencyCode>
<ns1:PayeeBankBranchId>BNPANL2A</ns1:PayeeBankBranchId>
<ns1:PayeeBankCountry>Netherlands</ns1:PayeeBankCountry>
<ns1:TermDueDate xsi:nil="true"/>
<ns1:SpecialInstructions xsi:nil="true"/>
<ns1:StructuredPaymentReference xsi:nil="true"/>
<ns1:Comments xsi:nil="true"/>
<ns1:TrxTypeName>Invoice</ns1:TrxTypeName>
<ns1:TrxTypeDescription>Regular Invoice</ns1:TrxTypeDescription>
<ns1:TypeOfCompany>LLC</ns1:TypeOfCompany>
<ns1:LegalEntityIdentifier>USSYS12030</ns1:LegalEntityIdentifier>
<ns1:LegalEntityRegion1>New York</ns1:LegalEntityRegion1>
<ns1:LegalEntityAddrLineFour xsi:nil="true"/>
<ns1:LegalEntityBuilding xsi:nil="true"/>
<ns1:LegalEntityFloorNumber xsi:nil="true"/>
<ns1:LegalEntityProvince xsi:nil="true"/>
<ns1:ActivityCode>32791</ns1:ActivityCode>
<ns1:SubActivityCode xsi:nil="true"/>
<ns1:LegislativeCatCode>INCOME_TAX</ns1:LegislativeCatCode>
<ns1:LeRegistrationCode>EIN/TIN</ns1:LeRegistrationCode>
<ns1:EtbRegistrationCode>RN</ns1:EtbRegistrationCode>
<ns1:JurisdictionName>United States Income Tax</ns1:JurisdictionName>
<ns1:LeRegisteredName>Vision Operations</ns1:LeRegisteredName>
<ns1:LeAlternateRegisteredName xsi:nil="true"/>
<ns1:LeRegistrationNumber>SYS12204</ns1:LeRegistrationNumber>
<ns1:LeActivityCategory>NAICS_1997</ns1:LeActivityCategory>
<ns1:BuManagerName>Smith, Sue</ns1:BuManagerName>
<ns1:LeContactName xsi:nil="true"/>
<ns1:LeContactPhoneAreaCode xsi:nil="true"/>
<ns1:LeContactPhoneNumber xsi:nil="true"/>
<ns1:LeContactPhoneCountryCode xsi:nil="true"/>
<ns1:LeContactEmailAddress xsi:nil="true"/>
<ns1:TaxRepName xsi:nil="true"/>
<ns1:TaxRepAddress4 xsi:nil="true"/>
<ns1:TaxRepBuilding xsi:nil="true"/>
<ns1:TaxRepCounty xsi:nil="true"/>
<ns1:TaxRepFloorNumber xsi:nil="true"/>
<ns1:TaxRepProvince xsi:nil="true"/>
<ns1:TaxRepAddress1 xsi:nil="true"/>
<ns1:TaxRepAddress2 xsi:nil="true"/>
<ns1:TaxRepCity xsi:nil="true"/>
<ns1:TaxRepPostalCode xsi:nil="true"/>
<ns1:TaxRepState xsi:nil="true"/>
<ns1:TaxRepAddress3 xsi:nil="true"/>
<ns1:TaxRepCountry xsi:nil="true"/>
<ns1:TaxRepRegistrationNumber xsi:nil="true"/>
<ns1:DebitAuthorizationId xsi:nil="true"/>
<ns1:BankAcctNumHash1 xsi:nil="true"/>
<ns1:DocFiscClassifName xsi:nil="true"/>
<ns1:DocFiscClassifCode xsi:nil="true"/>
<ns1:CmIssueDate xsi:nil="true"/>
<ns1:PaymentStatus>NOT PAID</ns1:PaymentStatus>
<ns1:ProductType>GOODS</ns1:ProductType>
<ns1:FinalInvoice>N</ns1:FinalInvoice>
<ns1:MaskedCcNumber>xxxx1234</ns1:MaskedCcNumber>
<ns1:CcHolderName>JOHN</ns1:CcHolderName>
<ns1:PrepaymentAmount>0</ns1:PrepaymentAmount>
<ns1:OrderRoundingAmount>-4000</ns1:OrderRoundingAmount>
<ns1:TransferDocHeaderCharge>
<ns1:ChargeAmount currencyCode="USD">10000</ns1:ChargeAmount>
<ns1:LineType>FREIGHT</ns1:LineType>
<!-- CHARGE_REASON_CODE -->
</ns1:TransferDocHeaderCharge>
<ns1:TransferDocLineCharge>
<ns1:ChargeAmount>5.00</ns1:ChargeAmount>
<ns1:LineType>MISC</ns1:LineType>
<!-- CHARGE_REASON_CODE -->
</ns1:TransferDocLineCharge>
<ns1:TransferDocLine>
<ns1:LineType>LINE</ns1:LineType>
<ns1:LineNumber>1</ns1:LineNumber>
<ns1:LineAmount currencyCode="USD">100000</ns1:LineAmount>
<ns1:CurrencyCode>EUR</ns1:CurrencyCode>
<ns1:UnitSellingPrice currencyCode="USD">500</ns1:UnitSellingPrice>
<ns1:Quantity unitCode="Ea">200</ns1:Quantity>
<ns1:Description>Sentinel Personal</ns1:Description>
<ns1:UnitOfMeasure>Ea</ns1:UnitOfMeasure>
<!-- UOM_CODE -->
<ns1:Item>PTO54222</ns1:Item>
<ns1:ItemDescription>Sentinel Personal</ns1:ItemDescription>
<ns1:ReferenceNumber>:683158:1233895</ns1:ReferenceNumber>
<ns1:TaxPointDate>2015-12-14</ns1:TaxPointDate>
<ns1:LineTaxAmount currencyCode="USD">20000</ns1:LineTaxAmount>
<ns1:RoundedLineTaxAmount currencyCode="USD">0</ns1:RoundedLineTaxAmount>
<ns1:TaxClassificationCode>VAT20</ns1:TaxClassificationCode>
<ns1:TrxBusinessCategory>SALES_TRANSACTION</ns1:TrxBusinessCategory>
<ns1:ProductType>GOODS</ns1:ProductType>
<ns1:UserDefinedFiscClass xsi:nil="true"/>
<ns1:ItemNumber>PTO54222</ns1:ItemNumber>
<ns1:TranslatedDescription xsi:nil="true"/>
<ns1:TpItemNumber xsi:nil="true"/>
<ns1:TpItemDesc xsi:nil="true"/>
<ns1:ItemCategoryName>Uncategorized</ns1:ItemCategoryName>
<ns1:TaxClassificationMeaning>VAT20</ns1:TaxClassificationMeaning>
<ns1:TrxBusinessCategoryName>Sales Transaction</ns1:TrxBusinessCategoryName>
<ns1:ProductFiscClassifCode xsi:nil="true"/>
<ns1:ProductFiscClassifDesc xsi:nil="true"/>
<ns1:LineIntendedUseCode xsi:nil="true"/>
<ns1:LineIntendedUseDesc xsi:nil="true"/>
<ns1:ProductCategoryName xsi:nil="true"/>
<ns1:ProductCategoryCode xsi:nil="true"/>
<ns1:UserDefinedFiscClassName xsi:nil="true"/>
<ns1:ItemDescriptionUs>Sentinel Personal</ns1:ItemDescriptionUs>
<ns1:OriginalTrxNumber>12345</ns1:OriginalTrxNumber>
<ns1:OriginalTrxType>Invoice</ns1:OriginalTrxType>
<ns1:OriginalTrxClass>INV</ns1:OriginalTrxClass>
<ns1:OriginalTrxDate>14-DEC-15</ns1:OriginalTrxDate>
<ns1:OriginalLineNumber>1</ns1:OriginalLineNumber>
<ns1:ShipToLocAddress1>320 N First St</ns1:ShipToLocAddress1>
<ns1:ShipToLocAddress2>1</ns1:ShipToLocAddress2>
<ns1:ShipToLocAddress3>2</ns1:ShipToLocAddress3>
<ns1:ShipToLocCity>San Jose</ns1:ShipToLocCity>
<ns1:ShipToLocPostalCode>95113</ns1:ShipToLocPostalCode>
<ns1:ShipToLocCounty>Santa Clara</ns1:ShipToLocCounty>
<ns1:ShipToLocCountry>US</ns1:ShipToLocCountry>
<ns1:TransferDocSalesOrder>
<ns1:CustomerTrxLineId>1233895</ns1:CustomerTrxLineId>
<ns1:SalesOrder>404082</ns1:SalesOrder>
<ns1:SalesOrderRevision xsi:nil="true"/>
<ns1:SalesOrderDate>2015-12-14</ns1:SalesOrderDate>
<ns1:SalesOrderLine>300100088483495</ns1:SalesOrderLine>
</ns1:TransferDocSalesOrder>
<ns1:TransferDocLineCharge>
<ns1:ChargeAmount>10.00</ns1:ChargeAmount>
<ns1:LineType>FREIGHT</ns1:LineType>
<!-- CHARGE_REASON_CODE -->
</ns1:TransferDocLineCharge>
<ns1:TransferDocLineCharge>
<ns1:ChargeAmount>5.00</ns1:ChargeAmount>
<ns1:LineType>MISC</ns1:LineType>
<!-- CHARGE_REASON_CODE -->
</ns1:TransferDocLineCharge>
<!-- End -->
<ns1:TransferDocPurchaseOrder>
<ns1:PurchaseOrder>PO123456789</ns1:PurchaseOrder>
</ns1:TransferDocPurchaseOrder>
<ns1:TransferDocTax>
<ns1:TaxAmount currencyCode="USD">20000</ns1:TaxAmount>
<ns1:CurrencyCode>USD</ns1:CurrencyCode>
<ns1:TaxCode>VAT20</ns1:TaxCode>
<ns1:TaxRate>20</ns1:TaxRate>
<ns1:TaxRateCode>S</ns1:TaxRateCode>
<!-- TAX_CATEGORY_CODE -->
</ns1:TransferDocTax>
</ns1:TransferDocLine>
<ns1:TransferDocPaymentTerm>
<ns1:PaymenttermName>30 Net</ns1:PaymenttermName>
<ns1:PaymenttermDescription>Payment of the transaction balance is due within 30 days of the transaction date.</ns1:PaymenttermDescription>
<!-- PAYMENT_TERMS -->
<ns1:PaymenttermStartDate>1952-01-01</ns1:PaymenttermStartDate>
<ns1:CustomerTrxId>683158</ns1:CustomerTrxId>
<ns1:DueDate>2016-01-13</ns1:DueDate>
<ns1:DueAmount currencyCode="USD">149200</ns1:DueAmount>
<ns1:CurrencyCode>USD</ns1:CurrencyCode>
<ns1:DiscountDate xsi:nil="true"/>
<ns1:DiscountAmount xsi:nil="true"/>
</ns1:TransferDocPaymentTerm>
<ns1:TransferDocBillToTradeParty>
<ns1:PartyName>General Technologies</ns1:PartyName>
<ns1:AddressLineOne>320 N First St</ns1:AddressLineOne>
<ns1:AddressLineTwo>Line 2</ns1:AddressLineTwo>
<ns1:AddressLineThree xsi:nil="true"/>
<ns1:AddressLineFour xsi:nil="true"/>
<ns1:City>San Jose</ns1:City>
<ns1:County>Santa Clara</ns1:County>
<ns1:State>CA</ns1:State>
<ns1:Province xsi:nil="true"/>
<ns1:PostalCode>95113</ns1:PostalCode>
<ns1:TaxpayerIdNumber>NL821699180B01</ns1:TaxpayerIdNumber>
<ns1:CountryCode>US</ns1:CountryCode>
<!-- EAS_CODE and ICD_CODE and COUNTRY_CODE -->
<ns1:CustomerTaxRegNumber>CustomerTaxRegNumber</ns1:CustomerTaxRegNumber>
</ns1:TransferDocBillToTradeParty>
<ns1:TransferDocShipToTradeParty>
<ns1:AddressLineOne>320 N First St</ns1:AddressLineOne>
<ns1:AddressLineTwo>Line 2</ns1:AddressLineTwo>
<ns1:City>San Jose</ns1:City>
<ns1:County>Santa Clara</ns1:County>
<ns1:State>CA</ns1:State>
<ns1:Province xsi:nil="true"/>
<ns1:PostalCode>95113</ns1:PostalCode>
<ns1:CountryCode>US</ns1:CountryCode>
<!-- ICD_CODE and COUNTRY_CODE -->
<ns1:CustomerTaxRegNumber>12345</ns1:CustomerTaxRegNumber>
</ns1:TransferDocShipToTradeParty>
<ns1:TransferDocHeaderTax>
<ns1:TaxAmount currencyCode="USD">23200</ns1:TaxAmount>
<ns1:TaxableAmount currencyCode="USD">116000</ns1:TaxableAmount>
<ns1:TaxRate>20</ns1:TaxRate>
<ns1:TaxRateCode>VAT20</ns1:TaxRateCode>
</ns1:TransferDocHeaderTax>
</ns2:result>
</ns3:findTransferDocumentByDocumentCustomerTrxIdResponse>
</Document>
</sendCollaborationDocument>