Overview of the Contract Manufacturing Business Flow

After reviewing how each of the entities is modeled and how these entities work together in this solution, you can understand the overall business flow for contract manufacturing. The following figure shows a typical contract manufacturing business flow fulfilling a customer order. The parties involved in this business flow are the customer, the original equipment manufacturer (OEM), and the contract manufacturer.

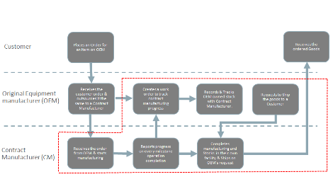
The following image shows a contract manufacturing business flow fulfilling a customer order. The topic explains it in further details.

A contract manufacturing business flow fulfilling a customer order.

Explanation of the business flow sequence:

  1. A customer places an order for an item with the OEM.

  2. The OEM receives the customer order and identifies that the ordered item is a contract manufacturing-enabled item.

  3. The OEM sends a purchase order to the contract manufacturer and outsources the manufacturing process for that item to the contract manufacturer as well.

  4. The OEM also creates a work order within their enterprise to track the manufacturing process at the contract manufacturing facility.

  5. The contract manufacturer reports production progress to the OEM on every milestone operation completion in the manufacturing process. The contract manufacturer also reports any component consumption that's being supplied by the OEM.

  6. The OEM receives the production report from the contract manufacturer, and in turn updates the work order that was created internally within the OEM enterprise. The OEM also records any OEM-supplied component consumption.

  7. After the manufacturing is complete at the contract manufacturer's facility, the contract manufacturer stocks the finished goods in their facility and sends a production completion report to the OEM. The finished good stock at the contract manufacturer's facility is owned by the OEM. The OEM can track the components supplied by them and the finished good stock that's lying in the contract manufacturer's facility by reviewing the inventory levels in the contract manufacturing organization that the OEM has created within their enterprise.

  8. The contract manufacturer ships the finished goods to the customer on the request of the OEM. After the finished goods are shipped and then received by the customer, the OEM updates the inventories in the contract manufacturing organization that the OEM has created within their enterprise.