Hierarchical Entities Setup
Special care must be taken with hierarchical entities during Net Change Setup. You must make sure to respect the hierarchical structure in order to maintain consistency.
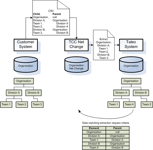
Extract Net Change Setup Data

Net Change Setup extracts from the target application data matching the data keys present in the customer CSV file and fills the Net Change database. Other data, not specified in the CSV file that exist in the target application is not downloaded to the Net Change database.
After Net Change Setup

After a Net Change Setup, a standard Net Change process can be started to synchronize customer data with the target application. Data that is the same does not generate Net Change transactions. Different data generates transactions, customer data that does not exist in the target application generates a create transaction.
First Net Change

Final Result

Invalid Requests


Different Structures

The Net Change Setup of the Net Change database is performed with the keys provided in the Customer input file. The Net Change Setup will fail to create a valid hierarchical structure if the Customer and Taleo structures do not match.
