Outbound Orders
Outbound orders are orders placed by customers for inventory from the warehouse. Orders can come from individual customers, companies, stores, or distribution centers.
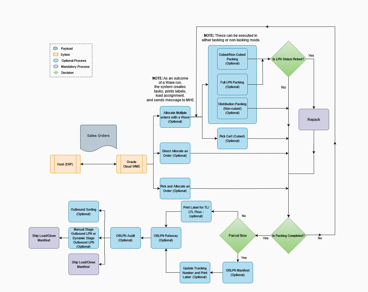
The outbound flow in Oracle Cloud WMS streamlines efficient and accurate order fulfillment. It involves multiple processes, including order creation, wave planning, picking, packing, shipping confirmation, and inventory updation.
The following flow chart provides an overview of the Outbound process:

Configuring Outbound Orders
All orders in WMS require Order Types. Order Types differentiate orders based on certain characteristics. To create Order Types, go to the “Order Type” screen.
When creating Order Types, the user must make sure that the current company view is set to the PARENT company.
ASN % PO Field
The ASN % PO field allows you to update the quantity of orders based on what was sent on the ASN. This field is only for flowthrough functionality. The order type must also have other checks such as partial allocation flag set to true, and flowthrough flag set to true. You can set ASN % PO to either units, cases, or packs.
For example, let’s say the order type field is populated with the above options and the ASN % PO field is set to units, cases, or packs, and the Order and ASN have a PO nbr field populated. Then, when you interface an Inbound shipment, the system will update the qty of the order based on what was sent on the ASN, and if there are multiple orders that will be fulfilled with the ASN, then it will distribute among them.
Then, define the order type’s characteristics by checking the following flags:
Description of Fields
Facility Order Flag
This flag is used for orders that will be shipped to a facility that is pre-configured in Oracle WMS Cloud in the “Facilities” screen. This flag will require specifying a destination facility for the order. This flag is not used for shipping to non-facility destinations.
Flowthrough Flag
This flag is used to allow orders to be fulfilled via cross dock. Inbound inventory will be received and directly packed/shipped for cross dock orders without being located into the warehouse.
Wave Flag
This flag allows you to allocate orders by waves. This flag must be checked for orders to be allocated.
Partial Allocation
This flag allows orders to have partial allocations. When this flag is not checked, orders can only be fully allocated; orders will not be allocated otherwise.
Only Deallocate on Short
If allocated inventory is not physically available to completely fulfill an order, the missing inventory quantity will be short picked. The order is fulfilled with only the available inventory quantity. If an order is short picked:
- When this flag = YES, the shorted quantity is only deallocated from the order.
- When this flag = NO, the shorted quantity is cancelled from the order.
Ex: Flag = YES
15 SKU1s allocated for ORDER1 - 5 units short picked
The 5 short picked units of SKU1 will be deallocated from the order. *Order of the 5 short picked units can still be fulfilled by running another wave if inventory is available.
Ex: Flag = NO
15 SKU2s allocated for ORDER2 - 5 units short picked
The 5 short picked units of SKU2 will be cancelled from the order. Since the 5 short picked units were cancelled, the task for that order is set to ‘Fully Allocated’.
Allow Expired Inventory Flag
If you want to prevent expired inventory from getting allocated, picked, substituted, or shipped, you can create orders with the order type allow_expired_Inventory_flag unselected.
If you want to pick expired inventory and ship it, you can create orders with the order_type allow_expired_shipping_flag deselected. While picking allocated inventory, the system will look at the order type flag. If the inventory is expired, the system will show the error "Inventory is expired".
If inventory expired after allocation, but before picking. The system will check as well in the following transactions, and it will show “Inventory is expired” error message after scanning LPN:
- NC Active Picking
- Pick Cart
- Distribute LPN
- Repack
- Pack OBLPN
- Allocate for XDOCK
- Direct Allocation
- Pick and Allocate
- Pick IBLPN
- Move LPN