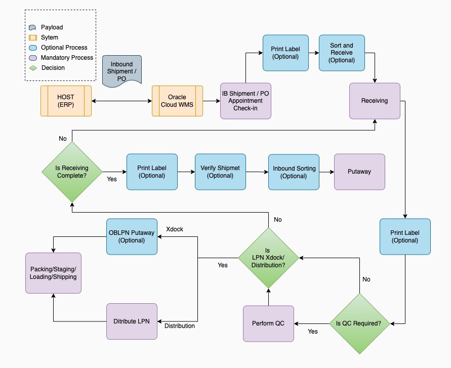
Inbound
The inbound process in Oracle WMS Cloud is composed of the following:
- Purchase Order
- Inbound Shipments (Advanced Shipment Notice, Customer Returns, Transfer Order, and Manufacturing completions)
- Appointment
In this setup, only the ASN is required for receiving merchandise into the warehouse. Once ASNs are in Oracle WMS Cloud, operators will use the handheld device to receive items. The following diagram summarizes the receiving process in the Oracle WMS Cloud:
