Before you begin

This tutorial guides you through the required steps for creating a stack on Oracle Cloud Infrastructure Resource Manager and using it to deploy either Single or Multiple node Enterprise Manager setup. The time to complete this setup is approximately 20 minutes for Single node and approximately 3 hours for a Multi-Node deployment.

Overview

Oracle Enterprise Manager is a complete, integrated, business-driven management solution for traditional and cloud environments. It takes advantage of the built-in management capabilities of the Oracle stack and enables monitoring and management of your entire infrastructure from a single console. This allows for unprecedented efficiency gains and a dramatic increase in service levels.

This version of Oracle Enterprise Manager 24.1 on Oracle Cloud Infrastructure can be deployed on both Single and Multi-Node configurations allowing you to tailor Oracle Enterprise Manager to your specific infrastructure needs. The features include:
  • Ability to create and define your own OCI resources.
  • Credentials for Enterprise Manager and Databases can be configured at spin up time.
  • OMR is on the latest version of 19c Pluggable database that is also TDE (Transparent Data Encryption) enabled, ensuring safety on the Cloud.
  • Scalability: OMS Nodes and Bastion can be scaled to fit your needs by re-running the stack and selecting a new shape for both. This applies for both Single and Multi-Node deployments.
  • Enterprise Manager 24.1 on Cloud Infrastructure uses the latest OCI Linux image: OL 9.

What's included in this stack

The stack includes the following components:
  • Oracle Enterprise Manager 24.1
  • Default access to the WebLogic Console
  • WebLogic Server
  • Oracle Database
  • Oracle Data Guard
  • Java Development Kit (JDK)
  • Enterprise Manager Diagnostics Kit
  • The latest OCI Linux image

For the exact versions of these components, see the "Oracle Enterprise Manager 24.1" listing on Oracle Cloud Marketplace, under "Version Details".

For the full list of plug-ins and features available with each Enterprise Manager version, see:

Licensing

Review licensing requirements and ensure you have the appropriate licenses for the environment you are going to manage.

License used Multi-Node deployments: Oracle Database Cloud Service Enterprise Edition - Extreme Performance, the Oracle Database license is included in this edition; if you already own a license for the included services you can also utilize said license. Resources such as Load Balancer, Block Volumes, Compute Hosts and NFS will be charged as infrastructure resources. Other EM packs functionalities (such as Diagnostics Pack features) are included as well but will need to be deployed or enabled by the end user.

License used Single node deployments: Oracle Database Cloud Service Enterprise Edition.

The patching process for Enterprise Manager deployed in the Cloud is the same as the one for Enterprise Manager installed on-premises. In both cases, a Customer Support Identifier (CSI) is required to connect to My Oracle Support and download patches.

The Oracle Enterprise Manager licensing information is available in the Enterprise Manager Licensing Information User Manual. Database licensing information is available in the Oracle Management Packs and Their Permitted Features within Oracle Database Licensing Information User Manual.

For more information on pricing including Pay as you go, Universal Credits-Monthly Flex and Bring Your Own License options, see Oracle Cloud Infrastructure Pricing.

Component descriptions and definitions

Oracle Cloud Infrastructure Resource Manager: Component that allows you orchestrate the resources needed to deploy Oracle Enterprise Manager. For more information see Overview of Resource Manager.

Oracle Cloud Infrastructure Load Balancing Cloud: Load balancing service used to deploy EM in high availability mode, only available for Multi-Node deployments. For more information see Overview of Load Balancing.

High Availability (HA) mode - Level 3: The Multi-Node setup that provides an EM single site with load balancing, OMS in Active/Active configuration and a RAC repository. Data Guard support needs to be enabled by the user, for more information see Steps to Enable Data Guard.

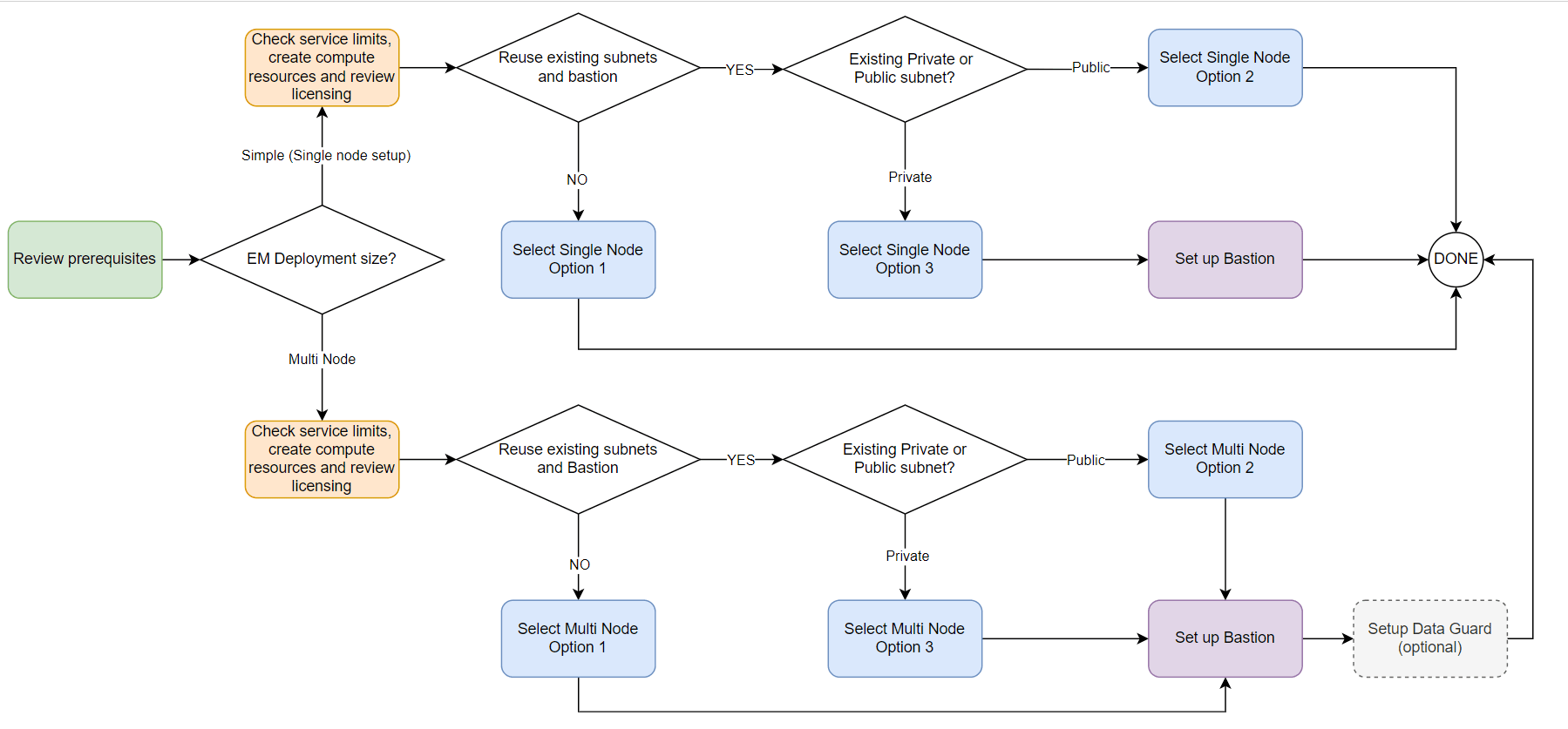
Choose your configuration option:

Find your configuration option and follow the instructions below to complete the steps to create a stack on Oracle Cloud Infrastructure Resource Manager.

Installation options diagram
Description of the illustration InstallationOptions.png

Perform prerequisites

Before deploying Oracle Enterprise Manager, review the following information and perform all prerequisite tasks described below.

  1. Check OCI resources before you begin, the following is a list of supported and recommended VM shapes and recommended sizing information for the different EM Deployment size
  2. EM Deployment Size Supported Compute Shapes (Management Server) Recommended Compute Shape (Management Server) Supported Compute Shapes (Database RAC Nodes) Recommended Compute Shape (Database RAC Nodes) Agent Count Target Count Concurrent User Sessions
    Simple (Single node setup)

    VM.Standard2.4, 2.8, 2.16, 2.24

    VM.DenseIO2.8, 2.16, 2.24

    VM.Standard.E2.4, E2.8

    VM.Standard.E3.Flex, E4.Flex, E5.Flex, E6.Flex

    VM.Standard2.4 N/A N/A <10 <100 <3
    Small (Multi-Node)

    VM.Standard2.4, 2.8, 2.16, 2.24

    VM.DenseIO2.8, 2.16, 2.24

    VM.Standard.E2.4, E2.8

    VM.Standard.E3.Flex, E4.Flex, E5.Flex, E6.Flex

    VM.Standard2.4

    VM.Standard2.2, 2.4, 2.8, 2.16, 2.24

    VM.Standard.E4.Flex, E5.Flex

    VM.Standard2.4 <100 <1000 <10
    Medium (Multi-Node)

    VM.Standard2.8, 2.16, 2.24

    VM.DenseIO2.8, 2.16, 2.24

    VM.Standard.E2.8

    VM.Standard.E3.Flex, E4.Flex, E5.Flex, E6.Flex

    VM.Standard2.8

    VM.Standard2.4, 2.8, 2.16, 2.24

    VM.Standard.E4.Flex, E5.Flex

    VM.Standard2.8 >=100,<1,000 >=1,000,<10,000 >=10,<25
    Large (Multi-Node)

    VM.Standard2.16, 2.24

    VM.DenseIO2.8, 2.16, 2.24

    VM.Standard.E2.2, E2.4, E2.8

    VM.Standard.E3.Flex, E4.Flex, E5.Flex, E6.Flex

    BM.Standard2.52

    BM.Standard.E2.64

    BM.DenseIO2.52

    VM.Standard2.16

    VM.Standard2.8, 2.16, 2.24

    VM.Standard.E4.Flex, E5.Flex

    VM.Standard2.16 >=1,000 >=10,000 >=25,<50

Example: If you wanted to manage a deployment of up to 100 targets, choose the Simple deployment. The recommended compute shape is: VM.Standard2.4. For additional resources on Enterprise Manager sizing information, see Enterprise Manager Sizing in Oracle Enterprise Manager Advanced Installation and Configuration Guide.

2. Ensure that your Oracle Cloud Infrastructure account has the correct Service Limits for the shapes and block storage adequate for the Enterprise Manager sizing you wish to deploy. When you sign up for Oracle Cloud Infrastructure, a set of service limits are configured for your tenancy. The service limit is the quota or allowance set on a resource. For more information on Service Limits including: Viewing Your Service Limits, Quotas, and Usage; see About Service Limits and Usage.

3. Create Compute resources, the following is a comprehensive list of source requirements for Single node (Simple) and Multi-Node (Small, Medium, and Large) configurations:


OCI Resource Single Node (Simple)
VCN 1 - for "Create new VCN" option
For more information see DNS in Your Virtual Cloud Network.
Compute 1 - for public subnet / 2 for private subnet


OCI Resource Multi-Node (Small, Medium, Large)
VCN 1 - for "Create new VCN" option
For more information see DNS in Your Virtual Cloud Network.
Compute 4 - for public subnet / 5 for private subnet
Oracle Database VM.Standard2 OCPU Count: Depends on the VM shape
Example: Choosing a VM.Standard2.4 - would translate to 4 OCPUS (for Multi-Node; as its 2-node RAC)
Oracle Cloud Infrastructure Load Balancing service 1 for chosen shape
Block Volume Storage 1 for each OMS node
Shared File Storage (NFS) File System - 1 / Mount target - 1


4. Oracle recommends the following storage disk space:
5. For public IPs, you can use the Reserved public IPv4 addresses. A reserved public IP can be created in any compartment in your tenancy. Make a note of its OCID. In the stack parameter editor (Bastion instance or Single node EM with public visibility, or Multi node EM with public LoadBalancer) enable the custom Public IP option first and then enter the reserved public IP OCID, as shown in the figure below.
Public IP
Description of the illustration publicIP.png


For more information, see Oracle Cloud Compute Services.

Note: If you have more than one VCN in your environment, choose a CIDR that does not overlap for peering purposes. Peering is not possible if VCN CIDR's match, for more information see VCNs and Subnets.

Deploy Enterprise Manager in a Single Node configuration

To deploy Oracle Enterprise Manager on a Single Node, follow these steps. The prerequisites are outlined in Perform Prerequisites.

Single node setup is very similar to previous releases of Enterprise Manager on OCI Marketplace and supports Simple Enterprise Manager size deployments.

Recommended Single Node deployments

Enterprise Manager and the repository database placed in a public subnet
Single Node:
              Instance (Enterprise Manager & Database) placed in
              Public subnet
Description of the illustration SingleNode.png

Enterprise Manager and repository database placed in a private subnet

Single Node:
              Instance (Enterprise Manager & Database) placed in
              Private Subnet
Description of the illustration SingleNode1.png

Option 1 Single Node: Enterprise Manager deployment without reusing existing subnets

  1. Sign in to OCI and from the OCI Main Menu and navigate to Marketplace. Search and click on Oracle Enterprise Manager, for easier access you can filter by Type: Stack.
  2. Oracle Marketplace
    Description of the illustration marketplace.png
  3. Review the Oracle Enterprise Manager overview, select the compartment where the stack will be located. Checkmark the Oracle Standard Terms and Restrictions and click Launch Stack.
  4. In Edit Stack, select your whether your Terraform configuration source will be a Folder or Zip File and drag the corresponding option into the assigned space.
  5. Under Stack Information enter the Name and Description for your stack (optional). The predetermined deployment name is: EnterpriseManager_Deploydate. Click Next.
  6. Specify the Deployment type Simple and Number of OMS Nodes (1). Enter the VCN Network details, the OMS (Oracle Management Server) details (passwords, shape, storage size), WebLogic password, the Oracle Repository Database System details (password, license, shape, storage), and the Bastion details (compartments, name, CIDR)

    Note: When re-running the stack, fields marked with an asterisk (*) are user modifiable. When re-running the stack, you should not change fields without an asterisk as this could generate problems during stack deployment.

    Click Next to review and save the Stack.

    Edit
                  Stack, Configure Variables
    Description of the illustration Edit-Stack-1.png
  7. Review the configuration variables entered, check RUN APPLY and click on Save Changes to finalize editing the stack and initiate stack deployment.

    Review
                  Stack Configuration Value Changes
    Description of the illustration review-stack.png
    At this moment, the stack starts the deployment and the following steps happen in the background:
    1. Create the VCN (optional, if VCN option is chosen)
    2. Configure the security lists, network security groups, gateways and routing tables
    3. Create the OMS host
    4. Create the Bastion host (optional, required only for private subnets)
    5. Deploy and configure Enterprise Manager

    Note: If you are re-running the stack, do not check RUN APPLY. Instead, click on Save Changes, navigate to Terraform Actions and click on Apply to begin stack re-deployment.

  8. In the Apply screen the name, plan resolution and tags fields are visible. You can change the job name and apply any Tags needed. Click Apply to create the OCI Resources and deploy Enterprise Manager.
  9. In the Resources section under Jobs you can track the Stack creation process. These processes will show under the Type column as Apply.
    Stack creation can
                  be viewed by selecting the specific apply job
    Description of the illustration jobs.png

    To view the Log file at any point, navigate to Resource manager, then Click on a stack, then choose job type: Apply and click on Logs.

    Viewing
                  the Logs Option
    Description of the illustration Logs-Option-5.png
  10. The Apply job takes 20 minutes for Single node. On successful completion of the job, access to Enterprise Manager can be viewed in the Application Information tab.

    Apply Job
                  will deploy EM with Stacks taking from 15 minutes to 3
                  hours depending on environment complexity
    Description of the illustration Apply-job-6.png

Option 2 Single Node: Enterprise Manager and repository database in an existing public subnet

For this option, shown in the SingleNode.png figure, you must already have an existing VCN with at least one public subnet and an Internet gateway for connections to OCI instates.

Expected preconfigured components

  1. VCN, for example vcn-template with CIDR 10.0.0.0/16
  2. Internet gateway, for example internet-gateway, it could be with or without Route Table
  3. Route Table for example:

    Route Table Name Target Type Destination CIDR Block / Destination Service Target Internet Gateway Used in Subnet
    route-table-internet-gateway-for-public-subnets Internet Gateway 0.0.0.0/0

    internet-gateway

    public-subnet-emdb

  4. Existing public subnet with parameters like:

    Subnet Name Subnet Type IPv4 CIDR Block Route Table Subnet Access
    public-subnet-emdb Regional 10.0.5.0/24 route-table-internet-gateway-for-public-subnets Public

Deployment steps

  1. Sign in to OCI and from the OCI Main Menu and navigate to Marketplace. Search and click on Oracle Enterprise Manager, for easier access you can filter by Type: Stack.
  2. Oracle
                Marketplace
    Description of the illustration marketplace.png
  3. Review the Oracle Enterprise Manager overview, select the compartment where the stack will be located. Check the Oracle Standard Terms and Restrictions and click Launch Stack.
  4. In Create Stack step 1 Stack information enter the Name and Description for your stack (optional). The predetermined deployment name is: Oracle Enterprise Manager-[yyyymmddhhmmss]. Click Next.
  5. Next, enter the Configuration Details, select Simple in Enterprise Manager Deployment Size and check Advanced Deployment to allow reuse of existing VCN and subnets.
  6. Configuration details
    Description of the illustration config-details.png
  7. Select your Compartment, select Use Existing VCN and, from drop down menu, choose your existing VCN.
  8. Configuration details
    Description of the illustration networking-details-vcn.png
  9. Next, pick the Compartment where your existing public subnet exists, in many cases this will be your VCN compartment. Then, select Use Existing EM/DB subnet, of type Use Public Subnet and, lastly, select your existing public subnet from the drop down menu.
  10. Networking details EM database subnet
    Description of the illustration Networking database subnet.png
  11. In the following section, Oracle Management Server Details, pick the Compartment where you are planing to provision Enterprise Manager, fill Host name prefix and Passwords, pick the right Shape, Boot volume, Availability Domain and insert public SSH key.
  12. In the Repository Database System Details section enter your Passwords and click on Next.
  13. Review the configuration variables entered, check Run apply and click on Create to initiate stack deployment. At this moment, the stack starts the deployment and the following steps happen in the background:
    1. The security lists, network security groups and routing tables configuration

      Changes in your subnet: include adding a security list to the public-subnet-emdb subnet

    2. Create the OMS host.
    3. Deploy and configure Enterprise Manager, including the repository database

      Note: If you are re-running the stack, do not check RUN APPLY. Instead, click on Save Changes, navigate to Terraform Actions and click on Apply to begin stack re-deployment.

  14. Next, in the Apply screen, note the name, plan resolution, and the tags fields are visible. You can change the job name and apply any Tags needed. Click Apply to create the OCI Resources and deploy Enterprise Manager.
  15. In the Resources section under Jobs you can track the Stack creation process. These processes will show under theTypecolumn as Apply.
  16. The Apply job takes 20 minutes for Single node. On successful completion of the job, access to Enterprise Manager can be viewed in the Application Information tab.

Option 3 Single Node: Enterprise Manager and database placed in an existing private subnet

For this option, shown in the SingleNode1.png figure, you must already have an existing VCN with at least one private subnet and optionally one public subnet. Any missing components could be created under your existing VCN. To allow access to the instances in the private subnet, use one instance as Bastion, which is in the public subnet. A Bastion instance is created by default during the Enterprise Manager deployment, you can also reuse an existing one as well. If reusing a Bastion instance, it is optional for your VCN to have an already existing public subnet. You must also have an Internet and Service gateway for connections to and among OCI instances.

Expected preconfigured components

  1. VCN, for example vcn-template with CIDR 10.0.0.0/16
  2. Internet gateway, for example internet-gatewayit could be with or without Route Table
  3. Service gateway, for example service-gateway with All ABC Services In Oracle Services Network (the ABC represents the abbreviation of your OCI region) and it could be with or without Route Table
  4. Route Table, for example:

    Route Table Name Target Type Destination CIDR Block / Destination Service Target Internet Gateway Used in Subnet
    route-table-internet-gateway-for-public-subnets Internet Gateway 0.0.0.0/0

    internet-gateway

    public-subnet-emdb

    route-table-service-gateway-for-private-subnets Service Gateway

    All ABC Services In Oracle Services Network

    (the ABC represents the abbreviation of your OCI region)
    service-gateway private-subnet-emdb
  5. Existing Private and Public Subnet with parameters like:

  6. Subnet Name Subnet Type IPv4 CIDR Block Route Table Subnet Access

    private-subnet-emdb

    Regional 10.0.5.0/24 route-table-service-gateway-for-private-subnets Private
    public-subnet-bastion Regional 10.0.5.0/24 route-table-internet-gateway-for-public-subnets Public
  7. If you do not have a Bastion, it will be created in the given public subnet. If reusing an existing bastion, the existing bastion has to be in the re-used VCN vcn-template.

Deployment steps

  1. Sign in to OCI and from the OCI Main Menu and navigate to Marketplace. Search and click on Oracle Enterprise Manager, for easier access you can filter by Type: Stack.

    Oracle
                Marketplace
    Description of the illustration marketplace.png
  2. Review the Oracle Enterprise Manager overview, select the compartment where the stack will be located. Check the Oracle Standard Terms and Restrictions and click Launch Stack.
  3. Enter the Name and Description for your stack (optional). The predetermined deployment name is:Oracle Enterprise Manager-[yyyymmddhhmmss]. Click Next.
  4. Next, enter the Configuration Details: Simple and check Advanced Deployment to allow reuse of existing VCN and subnets.
  5. Configuration details
    Description of the illustration config-details.png
  6. Enter the Networking Details for Virtual Cloud Network: pick your Compartment, select Use Existing VCN, and select your existing VCN from drop down menu.
  7. Networking details for Virtual Cloud Network: Use existing VCN
    Description of the illustration networking-details-vcn.png
  8. Next, pick the Compartment where your existing public subnet exists, in many cases this will be your VCN compartment. Then, select Use Existing EM/DB subnet, choose Use Private Subnet and select your existing private subnet from the drop down menu.
  9. Networking details EM database subnet
    Description of the illustration Existing Private.png
  10. In the Oracle Management Server Details section, pick the Compartment where you are planing to provisioning Enterprise Manager, fill in the Host name prefix and Passwords, pick the right Shape, Boot volume, Availability Domain and insert public SSH key.
  11. Under Repository Database System Details, specify your Passwords.
  12. In the last section, the Bastion Host Details, depending on your Bastion Strategy you have two options: you can Create New bastion instance or Use Existing bastion instance. For more details about this section, see Bastion Setup.
  13. Click on Next to review the configuration variables entered, check Run apply and click on Create to initiate stack deployment. At this moment, the stack starts the deployment and the following steps happen in the background:
    1. The security lists, network security groups and routing tables configuration

      Changes in your subnet: include adding a security list to private-subnet-emdb subnet

    2. Create the OMS host.
    3. Deploy and configure Enterprise Manager, including the repository database.

      Note: If you are re-running the stack, do not check RUN APPLY. Instead, click on Save Changes, navigate to Terraform Actions and click Apply to begin stack re-deployment.

  14. In the Apply screen the name, plan resolution and tags fields are visible. You can change the job name and apply any Tags needed. Click Apply to create the OCI Resources and deploy Enterprise Manager.
  15. In the Resources section under Jobs you can track the Stack creation process. These processes will show under the Type column as Apply.
  16. The Apply job takes 20 minutes for Single node. On successful completion of the job, access to Enterprise Manager can be viewed at the Application Information tab.

Bastion setup

The bastion instance allows secure access to resources that do not have public endpoints and require strict resource access controls. If you do not have an existing Bastion Instance, it can be created during the provisioning of Enterprise Manager. A Bastion instance is needed when the EM/DB subnet is private, for both single node setups and all Multi-Node setups. A Bastion is not needed only in a single node setup with public EM/DB subnet. When you are reusing an existing Bastion instance, note that the Bastion public subnet has to be different from Load Balancer public subnet. In case you do not need Bastion, or you cannot use public subnets in your network, select the "No Bastion Instance" option. This option is usually combined with the reuse of an existing VCN and subnets.

Choose your Bastion configuration

Bastion configuration options
Description of bastion-configuration-options.png

Deploy Bastion-less

The "Deploy Bastion-less " option allows you to provision EM without a Bastion instance. Use this option if you reuse existing VCN and subnets. If you choose this option while creating new VCN and subnets, your EM system will be deployed but it may not be accessible. This option will internally create and use a Private Endpoint within your VCN for deployment of EM. This Private Endpoint is deleted by the end of the deployment.

No Bastion
Description of no-bastion.png

Create a new Bastion instance and a new Bastion subnet

This option is the default and you have to pick the Compartment where a new Bastion instance is to be created and its Shape. Bastion subnet compartment can be different than the Bastion instance compartment, but typically it is the same as your VCN compartment. Enter values for the Subnet Name, Subnet CIDR and DNS Label.

Create new Bastion instance and new Bastion subnet
Description of the bastion-configuration-options.png

Create a new Bastion instance and use an existing Bastion subnet

This option requires you pick the Compartment where a new Bastion instance is to be created and also it's Shape. The Bastion subnet compartment can be different than the Bastion instance compartment, but typically it is the same as your VCN compartment. In the Bastion Subnet Compartment, pick the compartment where your existing public bastion subnet is, typically the same as your VCN compartment. For the Bastion Subnet Strategy, select Use existing bastion subnet and, lastly, in the Existing bastion subnet, select your existing public Bastion subnet from the drop-down list.

Create new Bastion instance and use an existing Bastion subnet
Description of the illustration bastion-host-details2.png

Use an existing Bastion instance

In this case you are able to use an already existing Bastion instance for provisioning Enterprise Manager. First, select the compartment where the Bastion instance exists. From from instance details, copy the Bastion OCID. To enable a secure way to access the existing Bastion instance you need a private SSH key, which will be securely stored as a Secret in OCI Vault. Follow the documentation describing Creating a Vault and then Creating a Secret in a Vault. Next, in the stack select the Compartment where your bastion secret is and then in Bastion secret select from drop down menu your bastion secret. The secret version number is not important; the latest secret version is referenced automatically. For the bastion public subnet you must select the subnet where the bastion exists, and it must be a subnet that is part of your existing VCN.


Use an existing Bastion instance
Description of the illustration bastion-host-details-existing.png

    Post-deployment steps

    1. Review and make a note of the following ports that Enterprise Manager on OCI will use:

      Component Service Source Port Range Destination Port for Single Node Description
      Bastion SSH "0.0.0.0/0" TCP/22 Bastion is only created if EMDB subnet is a private subnet.

      Note:
      Port 22 needs to be enabled for the bastion host to reach the EM console or the DB in private subnets. If you are unable, you will need to enable the OCI IP ranges available here: Public IP Addresses for VCNs and the Oracle Services Network

      Enterprise Manager SSH Public subnet: "0.0.0.0/0" Private subnet: Bastion & EMDB subnet CIDR TCP/22 ssh [-i private_key] -L localhost:7799:OMS_private_ip:7799 opc@bastion_public_ip
      Enterprise Manager Console Public subnet: "0.0.0.0/0"
      Private subnet: VCN CIDR
      TCP/7799
      Enterprise Manager WebLogic Console Public subnet: "0.0.0.0/0"
      Private subnet: VCN CIDR
      TCP/7101
      Enterprise Manager Admin Server EMDB subnet CIDR TCP/7101
      Enterprise Manager Node Manager EMDB subnet CIDR TCP/7401
      Enterprise Manager Managed Server / Java Virtual Machine Diagnostics (JVMD) Public subnet: "0.0.0.0/0"
      Private subnet: VCN CIDR
      TCP/7301
      Enterprise Manager Agent Upload Public subnet: "0.0.0.0/0"
      Private subnet: VCN CIDR
      TCP/4900
      Enterprise Manager Agent Listen (OMS and Database Nodes) EMDB subnet CIDR TCP/3872
      Database DB Listener EMDB subnet CIDR TCP/1521 For both private and public
      Database DB Nodes Public subnet: "0.0.0.0/0"
      Private subnet: VCN CIDR
      TCP/22
    2. A boot volume backup must be taken immediately after deployment and at regular daily or weekly intervals, this is where Simple Enterprise Manager and repository database deployments are done. For more information see Overview of Boot Volume Backups.

    Note: If a private subnet is used for Enterprise Manager, then access to the console URL will be using a tunnel running on the bastion host.

Deploy Enterprise Manager in a Multi-Node configuration

Select one of the options below to deploy Oracle Enterprise Manager in a Multi Node configuration. If you have not already performed the prerequisites, see Perform Prerequisites.

Recommended setups for Multi-Node deployments

Multi-Node deployments can be setup with Small, Medium or Large Enterprise Manager deployments on a new or existing VCN. Multi-Node deployments are High Availability configurations that require the following components:

  • Oracle Cloud Infrastructure Load Balancing service: The Load Balancer nodes will be on different availability domains to maintain High Availability. It can be placed either in public or private subnet
  • Oracle Management Service: Choose different availability domains for each OMS node for High Availability.
  • Oracle Management Repository (OMR): The OCI Database System provides an option to have nodes on different fault domains but will be on the same availability domains.
  • Bastion host (subnet-3): It is required and deployed since both Enterprise Manager and the repository database are deployed in a private subnet.

The following diagrams capture High Availability deployments in Level-3 mode of Enterprise Manager. All OMS and OMR Database nodes are active in this configuration:

Enterprise Manager and repository database in a private subnet, OCI Load Balancing service in a public subnet

Multi-Node: EM & DB
              in Private subnet and Load Balancer in public subnet
Description of the illustration MN4.png

Enterprise Manager, repository database, and OCI Load Balancing service in a private subnet

Multi-Node: EM,DB and
              Load Balancer in private Subnet.
Description of the illustration MN5.png

Option 1 Multi-Node: Enterprise Manager deployment without reusing existing subnets

  1. Sign in to OCI and from the OCI Main Menu and navigate to Marketplace. Search and click on Oracle Enterprise Manager, for easier access you can filter by Type: Stack.
  2. Oracle Marketplace
    Description of the illustration marketplace.png
  3. Review the Oracle Enterprise Manager overview, select the compartment where the stack will be located. Checkmark the Oracle Standard Terms and Restrictions and click Launch Stack.
  4. In Edit Stack, select your whether your Terraform configuration source will be a Folder or Zip File and drag the corresponding option into the assigned space.
  5. Under Stack Information enter the Name and Description for your stack (optional). The predetermined deployment name is: EnterpriseManager_Deploydate. Click Next.
  6. Specify the deployment type: Multi-Node, EM Deployment Size: Small, Medium, Large and Number of OMS Nodes (2). Enter the VCN Network details for the configuration, OMS details (passwords, shape, storage size), the Oracle Database System details (password, license, shape, storage), and WebLogic password.

    Note: Fields marked with an asterisk (*) are user modifiable. You should not change fields without an asterisk as this will generate problems during stack deployment. These fields are only informative.

  7. If you are re-running the stack, in this step enter your current WebLogic password. Do not enter a new password in this screen. See Enterprise Manager Deployment File Locations for Wallet file location.
  8. If your deployment requires Data Guard enabled, see Steps to Enable Data Guard.
  9. Click Next to review and save the Stack.

    Edit Stack,
                Configure Variables
    Description of the illustration Edit-Stack-3.png
  10. Review the configuration variables entered, checkmark RUN APPLY and click on Save Changes to finalize editing the stack and initiate stack deployment.

    Review
                  Stack Configuration Value Changes
    Description of the illustration review-stack-1.png

    At this moment, the stack starts the deployment and the following steps happen in the background:

    1. Create then VCN (optional, if VCN option is chosen)
    2. Configure the security lists, network security groups, gateways and routing tables
    3. Create the load balancer
    4. Create the OMS and bastion hosts
    5. Create the RAC database for the Oracle Management Repository (OMR)
    6. Deploy and configure Enterprise Manager

    Note: If you are re-running the stack, do not checkmark RUN APPLY. Instead, click on Save Changes, navigate to Terraform Actions and click on Apply to begin stack re-deployment.

  11. In the Apply screen the name, plan resolution and tags fields are visible. You can change the job name and apply any Tags needed. Click Apply to create the OCI Resources and deploy Enterprise Manager.
  12. In the Resources section under Jobs you can track the Stack creation process. These processes will have the Apply tag.
    Stack creation can
                  be viewed by selecting the specific apply job
    Description of the illustration jobs.png

    To view the Log file at any point, navigate to Resource manager. Click on a stack, choose the job type: Apply. Next, click on Logs.

    Viewing
                  the Logs Option
    Description of the illustration Logs-Option-5.png
  13. The Apply job takes up to 3 hours for Multi-Node. On successful completion of the job, access to Enterprise Manager can be viewed at the Application Information tab.

    Apply Job
                  will deploy Enterprise Manager with Stacks taking from
                  15 minutes to 3 hours depending on environment
                  complexity
    Description of the illustration Apply-job-6-1.png

Option 2 Multi-Node: Enterprise Manager and OMR in an existing private subnet, Load Balancing in an existing public subnet

With this option, you must have an existing VCN with at least one private and one or two public subnets. If you are missing one of them, you can create it under your existing VCN. To allow access to the instances in the private subnet, use one public subnet instance as Bastion. A bastion instance is created during EM Deployment by default, but if you already have one you can reuse it as well. In addition, you need to have Internet and Service gateway for connections among OCI instates.

Expected preconfigured components

  1. VCN, for example vcn-template with CIDR 10.0.0.0/16
  2. Internet gateway, for example internet-gateway, with or without Route Table
  3. Service gateway, for example service-gateway, with All ABC Services In Oracle Services Network (where ABC is the abbreviation of your OCI region), with or without Route Table
  4. NAT gateway, for example nat-gateway-ephemeral-public, with or without Route Table
  5. Route Table, for example:

    Route Table Name Target Type Destination CIDR Block/Service Target Internet Gateway Used in Subnet
    route-table-internet-gateway-for-public-subnets Internet Gateway 0.0.0.0/0 internet-gateway public-subnet-bastion
    route-table-service-gateway-for-private-subnets Service Gateway All ABC Services In Oracle Services Network (where ABC is the abbreviation of your OCI region) service-gateway private-subnet-emdb
  6. Existing Private and Public Subnet, for example:

    Subnet Name Subnet Type IPv4 CIDR Block/th> Route Table Subnet Access
    private-subnet-emdb Regional 10.0.1.0/24 route-table-service-gateway-for-private-subnets Private
    public-subnet-loadbalancer Regional 10.0.3.0/24 route-table-internet-gateway-for-public-subnets Public
    public-subnet-bastion Regional 10.0.4.0/24 route-table-internet-gateway-for-public-subnets Public
  7. If there is no bastion, it will be created in the given public subnet. If you want to re-use an existing bastion, the existing bastion has to be in a re-used VCN vcn-template vcn-template.

Steps

  1. Sign in to OCI and from the OCI Main Menu and navigate to Marketplace. Search and click on Oracle Enterprise Manager, for easier access you can filter by Type: Stack.
    Oracle Marketplace
    Description of the illustration marketplace.png
  2. Review the Oracle Enterprise Manager overview, select the compartment where the stack will be located. Check the Oracle Standard Terms and Restrictions and click Launch Stack.
  3. In Create Stack - 1. Stack information enter the Name and Description for your stack (optional). The predetermined deployment name is: Oracle Enterprise Manager-[yyyymmddhhmmss]. Click Next.
  4. Under Configuration Details, select Small, Medium or Large for Enterprise Manager Deployment Size and check Advanced Deployment to allow reuse of existing VCN and subnets.
    Advanced Deploy
    Description of the illustration advanced_deploy.png
  5. Under Networking Details for Virtual Cloud Network pick your Compartment, select Use Existing VCN and select your VCN from drop down menu.
  6. Next, under Networking Details for Enterprise Manager and Oracle Database Subnet pick the compartment where your existing private subnet exists. In many cases it will be your VCN compartment. Then, under EM/DB Subnet Strategy select Use Existing EM/DB subnet and select from drop down menu your existing private subnet.
    Networking
    Description of the illustration networking.png
  7. Under Load Balancer Details select the Compartment where the Load Balancer will be created. In most cases it will be your VCN compartment. Fill the Load Balancer Name, then select Public for the Load Balancer Visibility Type. Then, set your desired minimum and maximum bandwidth capacity for the Load Balancer.
    LB Details
    Description of the illustration lb_details.png
  8. In the section Networking Details for Load Balancer Subnet, pick your existing public subnet compartment, in most cases this will be your existing VCN compartment. Then, in Load Balancer Subnet Strategy, select Use Existing Load Balancer subnet and select your existing public subnet from drop down menu. Note that Load Balancer public subnet has to be different from the Bastion public subnet.
  9. Bastion configuration options
    Description of the load-balancer-subnet.png
  10. In the following section, Oracle Management Server Details, pick the compartment where you are planing to provision Enterprise Manager, fill Host name prefix and Passwords, pick the right Shape, Boot Volume Size, Block Volume Storage Size, Block Volume Elastic Performance, Shared Storage Compartment, Shared Storage Name, Availability domain for the primary OMS Node, Availability domain for additional OMS Node and insert the public SSH key.
  11. In section Repository Database System Details, pick compartment where you are planing to provision the repository database, fill the DB System Name and Passwords, fill Database Hostname Prefix and Database Name, pick the right Type of license for your DB System, pick DB System Instance Shape, Availability domain and fill Cluster Name and Available storage.
  12. In last section, Bastion Host Details, depending on your Bastion Strategy, you have two options: you can create a new bastion instance or use an existing bastion instance. For more details about this, see Bastion Setup.
  13. Click on Next and review the configuration variables entered, check Run apply and click on Create to initiate stack deployment. At this moment, the stack starts the deployment and the following steps happen in the background: Configure the security lists, network security groups and routing tables. Create the load balancer Create the OMS host Create the RAC database for the Oracle Management Repository (OMR) Deploy and configure Enterprise Manager

    Note: If you are re-running the stack, do not check RUN APPLY. Instead, click on Save Changes, navigate to Terraform Actions and click on Apply to begin stack re-deployment.

    At this moment, the stack starts the deployment and the following steps happen in the background:

    1. Configure the security lists, network security groups, gateways and routing tables; changes in your subnet: a new security list is added to the private-subnet-emdb subnet
    2. Create the load balancer
    3. Create the OMS and bastion hosts
    4. Create the RAC database for the Oracle Management Repository
    5. Deploy and configure Enterprise Manager
  14. In the Apply screen, note the name, plan resolution and tags fields are visible. You can change the job name and apply any Tags needed. Click Apply to create the OCI Resources and deploy Enterprise Manager.
  15. In the Resources section under Jobs you can track the Stack creation process. These processes will show under the Type column as Apply. The Apply job takes up to 3 hours for Multi node. On successful completion of the job, access to Enterprise Manager can be viewed at the Application Information tab.

Option 3 Multi-Node: Enterprise Manager and OMR in an existing private subnet, Load Balancing service in an existing private subnet

With this option, you must have an existing VCN with two private and one public subnets. In case that you are missing one of them, the missing one could be created under your existing VCN. To allow access to the instances in private subnet we are using one instance as Bastion, which is in the public subnet. The Bastion instance by default is created during EM Deployment, but if you already have one you can reuse it as well. For this case it is optional if your VCN have or does not have an already existing public subnet. Together with private subnet users need to have Internet and Service gateway for connections to and among OCI instates.

Expected preconfigured components

  1. VCN, for example vcn-template with CIDR 10.0.0.0/16
  2. Internet gateway, for example internet-gateway, with or without Route Table
  3. Service gateway, for example service-gateway, with All ABC Services In Oracle Services Network (where ABC is the abbreviation of your OCI region), with or without Route Table
  4. NAT gateway, for example nat-gateway-ephemeral-public, with or without Route Table
  5. Route Table, for example:

    Route Table Name Target Type Destination CIDR Block/Service Target Internet Gateway Used in Subnet
    route-table-internet-gateway-for-public-subnets Internet Gateway 0.0.0.0/0 internet-gateway public-subnet-bastion
    route-table-service-gateway-for-private-subnets Service Gateway All ABC Services In Oracle Services Network (where ABC is the abbreviation of your OCI region) service-gateway private-subnet-emdb
  6. Existing Private and Public Subnet, for example:

    Subnet Name Subnet Type IPv4 CIDR Block/th> Route Table Subnet Access
    private-subnet-emdb Regional 10.0.1.0/24 route-table-service-gateway-for-private-subnets Private
    public-subnet-loadbalancer Regional 10.0.3.0/24 route-table-internet-gateway-for-public-subnets Private
    public-subnet-bastion Regional 10.0.4.0/24 route-table-internet-gateway-for-public-subnets Public
  7. If there is no bastion, it will be created in the given public subnet. If you want to re-use an existing bastion, the existing bastion has to be in a re-used VCN vcn-template vcn-template.

Steps

  1. Sign in to OCI and from the OCI Main Menu and navigate to Marketplace. Search and click on Oracle Enterprise Manager, for easier access you can filter by Type: Stack.
    Oracle Marketplace
    Description of the illustration marketplace.png
  2. Review the Oracle Enterprise Manager overview, select the compartment where the stack will be located. Check the Oracle Standard Terms and Restrictions and click Launch Stack.
  3. In Create Stack - 1. Stack information enter the Name and Description for your stack (optional). The predetermined deployment name is: Oracle Enterprise Manager-[yyyymmddhhmmss]. Click Next
  4. Under Configuration Details, select Small, Medium or Large for Enterprise Manager Deployment Size and check Advanced Deployment to allow reuse of existing VCN and subnets.
    Advanced Deploy
    Description of the illustration advanced_deploy.png
  5. Under Networking Details for Virtual Cloud Network pick your Compartment, select Use Existing VCN and select your VCN from drop down menu.
  6. Next, under Networking Details for Enterprise Manager and Oracle Database Subnet pick the compartment where your existing private subnet exists. In many cases it will be your VCN compartment. Then, under EM/DB Subnet Strategy select Use Existing EM/DB subnet and select from drop down menu your existing private subnet.
    networking
    Description of the illustration networking.png
  7. In the section Load Balancer Details pick the compartment where the Load Balancer will be created, in most cases this will be your existing VCN compartment.
  8. Enter the Load Balancer Name, then select Private for the Visibility Type, and set the desired minimum and maximum bandwidth capacity for Load Balancer.
    lb_details
    Description of the illustration lb_details2.png
  9. Under Networking Details for Load Balancer Subnet pick your existing private subnet compartment. In many cases this will be will your VCN compartment. Then, select Use Existing Load Balancer subnet and select your existing private subnet from the drop down menu. Your Load Balancer private subnet has to be different from EM/DB private subnet.
    lb_subnet
    Description of the illustration lb_subnet.png
  10. In following section, Oracle Management Server Details pick the compartment where you are planing to provision Enterprise Manager, fill Host name prefix and Passwords, pick the right Shape, Boot Volume Size, Block Volume Storage Size, Block Volume Elastic Performance, Shared Storage Compartment, Shared Storage Name, Availability domain for primary OMS Node, Availability domain for additional OMS Node and insert the public SSH key.
  11. In the section Repository Database System Details, pick the Compartment where you are planing to provision the repository database, fill DB System Name and Passwords, fill Database Hostname Prefix and Database Name, pick the right Type of license for DB System, pick DB System Instance Shape, Availability domain and fill Cluster Name and Available storage.
  12. In last section, Bastion Host Details, depending on your Bastion Strategy you have two options: you can create a new Bastion instance or use existing bastion instance. For more details about this, see Bastion Setup.
  13. Click Next and Review the configuration variables entered, check Run apply and click on Create to initiate stack deployment.
    At this moment, the stack starts the deployment and the following steps happen in the background:
    1. Configure the security lists, network security groups and routing tables; a new security list is added into the private-subnet-emdb subnet
    2. Adding route rule from new Load Balancer to existing NAT Gateway in route-table-service-gateway-for-private-subnets that is used in private-subnet-emdb subnet
    3. Create the load balancer
    4. Create the OMS host
    5. Create the RAC database for the Oracle Management Repository (OMR)
    6. Deploy and configure Enterprise Manager
    7. Note: If you are re-running the stack, do not checkmark RUN APPLY. Instead, click on Save Changes, navigate to Terraform Actions and click on Apply to begin stack re-deployment.

  14. In the Apply screen the name, plan resolution and tags fields are visible. You can change the job name and apply any Tags needed. Click Apply to create the OCI Resources and deploy Enterprise Manager.
  15. In the Resources section, under Jobs, you can track the Stack creation process. These processes will show under the Type column as Apply.
  16. The Apply job takes up to 3 hours for Multi node. On successful completion of the job, access to Enterprise Manager can be viewed at the Application Information tab

Advanced configuration of an existing VCN

In specific cases, in the multi-node configurations Option 2 and 3 above, you can enable the advanced configuration of an existing VCN. After enabling this option, all stack parameters have to be defined from top to bottom due to mutual dependencies. This advanced configuration of an existing VCN should be the last step before deploying EM. This option applies to cases where your Service or NAT or Internet Gateway are not in the same Compartment as the existing VCN. Or, it can be used in situations where you are not able to create network resources (Private Endpoint, Network Security Groups, Security List, Route Tables) in the same Compartment as the existing VCN. In this specific case, check your policies privileges. The picture below shows all possible values. Also, be aware that the number of values you can configure is based on the previous stack configuration.

Advanced VCN
Description of the illustration advanced_vcn.png

Post-deployment steps

Review and make a note of the following ports that Enterprise Manager on OCI will use:

  1. Component Service Source Port Range Destination Port for Multi-Node Description
    Bastion SSH "0.0.0.0/0" TCP/22 Connecting to EM Console via Bastion SSH tunnel (Not needed if Load Balancer is public):
    ssh [-i private_key] -L localhost:5443:LBaaS_Private_IP:443 opc@bastion_public_ip
    Connecting to OMS/DB nodes:
    ssh -i private_key opc@oms/db privateip -o "proxycommand ssh -W %h:%p -i private_key opc@bastionhost"

    Note: Port 22 needs to be enabled for the bastion host to reach the EM console or the database in private subnets. If you are unable, you will need to enable the OCI IP ranges available here: Public IP Addresses for VCNs

    Load Balancer Console Public Load Balancer: "0.0.0.0/0"
    Private Load Balancer: VCN CIDR
    TCP/443
    Load Balancer WebLogic Console Public Load Balancer: "0.0.0.0/0"
    Private Load Balancer: VCN CIDR
    TCP/7101
    Load Balancer Agent Upload Public Load Balancer: "0.0.0.0/0"
    Private Load Balancer: VCN CIDR
    TCP/4900
    Load Balancer Java Virtual Machine Diagnostics (JVMD) Public Load Balancer: "0.0.0.0/0"
    Private Load Balancer: VCN CIDR
    TCP/7301
    Enterprise Manager SSH Bastion & EMDB subnet CIDR TCP/22
    Enterprise Manager Console VCN CIDR TCP/7799 EMCLI will also be routed via Load Balancer.
    Enterprise Manager Admin Server EMDB subnet CIDR TCP/7101
    Enterprise Manager Node Manager EMDB subnet CIDR TCP/7401
    Enterprise Manager Managed Server / JVMD Load Balancer and EMDB subnet CIDR TCP/7301
    Enterprise Manager Agent Upload VCN CIDR TCP/4900
    Enterprise Manager Agent Listen (OMS and Database Nodes) EMDB subnet CIDR TCP/3872
    Database DB Listener EMDB subnet CIDR TCP/1521
    Database DB Nodes Bastion and EMDB subnet CIDR TCP/22
    Database DB Nodes (ONS/FanManager) EMDB subnet CIDR TCP/6200
    NFS NFS Service EMDB subnet CIDR UDP/111
    UDP/2048
    TCP/111
    TCP/2048-2050

  2. A Backup must be taken immediately after installation and at regular daily or weekly intervals. Enterprise Manager deployments are done on a block volume, and OMR is deployed on an OCI Database. For more information and detailed instructions see Overview of Block Volume Backups and Backing Up a Database.
    Shared storage for the software library is handled via NFS, this allows for storage that is inherently redundant with resilient data protection from OCI and can be excluded from the backups.

IMPORTANT:

  • If the SSH keys for logging into the bastion, OMS or Database system needs to be rotated, DO NOT overwrite other public keys in the authorized_keys file that is used by stack. If these keys are flashed these keys OMR will lose access, only rotate public keys owned by end user.
  • If a private subnet is used for Load balancers, access to the console URL will be using a tunnel running on the bastion host.
  • The CIDR of the new regional private subnet to create the Enterprise Manager and Database instances should not overlap with 192.168.16.16/28. Also, the netmask should be at least 28 or larger. Example: 10.0.1.0/28. For more information see Network Setup for DB Systems.

Steps to enable Data Guard

This is an optional step available from stack 1.2 onward for Multi-Node deployments that require Data Guard or if a High Availability deployment is being configured. Only enable Data Guard from the stack setup when deploying Oracle Enterprise Manager 24.1 on Oracle Cloud Infrastructure to avoid configuration errors. To enable, follow these steps:

  1. During step two of the stack configuration, Configure Variables, at the end of the Repository Database System Details section, select the Enable Data Guard for Management Repository checkbox.

    Note: The Data Guard checkbox and all Data Guard fields marked with * are user editable and can be edited after deployment by re-running the stack with the new parameters.

  2. Once the Data Guard Configuration fields have activated enter the following information into its respective field:
    • Data Guard DB System Name: The name of the Data Guard Database system.
    • Select an Availability Domain for the Data Guard: The availability domain for the Data Guard database nodes, we recommended you choose a different availability domain than the primary database system.
    • Data Guard DB System Instance Shape: The shape for the two DB system instances for Data Guard. For more information see Perform Prerequisites for a complete table listing of supported shapes by deployment size.
    • Data Guard Database Hostname Prefix: The Database Hostname Prefix.
  3. After you have set the Data Guard settings, save and apply the stack. For more information see steps 5 through 7 in Enterprise Manager on Multi-Node Deployment Steps.
  4. We recommend once Data Guard is set up, you log into Enterprise Manager and verify that both Databases appear Up and properly labelled as Primary and Data Guard.

IMPORTANT:

During a Switchover or Failover, Enterprise Manager availability will see a less than 5-minute service interruption while the switching from primary to Data Guard occurs. For more information using Data Guard, including To perform a database switchover and To perform a database failover see Using Oracle Data Guard.

Enterprise Manager deployment file Locations

  • OMS: /u01/app/oracle/em/middleware_241/oms_home and /u01/app/oracle/em/gc_inst_241
  • EM Agent: /u01/emagent/
  • Database Simple (Single Node): /u01/app/oracle/database/product
  • Database Multi-Node (Small, Medium, Large): See Bare Metal and Virtual Machine DB Systems.
  • Wallet file location for Simple (Single Node): /u01/app/oracle/database/admin/emrep/wallet/tde
  • Wallet file location for Multi-Node (Small, Medium, Large): On the Database Node, /opt/oracle/dcs/commonstore/wallets/tde/<db_unique_name>
  • Diagnostics Kit path locations for Multi-Node:
    OMSVFY: /u01/app/oracle/em/middleware_241/emdiag
    REPVFY: /u01/app/oracle/em/middleware_241/emdiag_rep
    AGTVFY: /u01/emagent/agent_24.1.0.0.0/emdiag
  • WebLogic and Node Manager password location within Primary OMS node: /home/oracle/.em_wls_password

Enterprise Manager home directories for Single Node Configurations

  • Oracle Management Service: /u01/app/oracle/em/middleware_241/oms_home
  • Agent: /u01/emagent/agent_24.1.0.0.0
  • Database: /u01/app/oracle/database/product

Enterprise Manager home directories for Multi-Node configurations

  • Oracle Management Service: /u01/app/oracle/em/middleware_241/oms_home
  • Agent: /u01/emagent/agent_24.1.0.0.0
  • Database monitoring agent (Database node/management repository): /u01/emagent/agent_24.1.0.0.0

Enterprise Manager Multi-Node Configuration Backups

Configuration Backups are found in the following locations:
  • OMS Nodes 1 and 2:
    /u01/app/oracle/em/gc_inst_241/em/EMGC_OMS1/sysman/backup
    /u01/app/oracle/em/gc_inst_241/em/EMGC_OMS2/sysman/backup
  • Shared Location (redundant backup):
    /u01/app/oracle/em_shared_fs/oms_config

Troubleshoot Oracle Enterprise Manager deployments

Troubleshoot OCI resource issues

  • Host name prefix vs. host name: You can define a host name prefix in the stack definition when Advanced Deployment is enabled. The host name prefix is the host display name prefix for the Oracle Management Server nodes (prefix for the OCI instance name). This means that the name of this field will be used as the name of the OCI instance where EM will be running. For a single node, this name is used as it is. For Multi-Node, the prefix is followed by 1 or 2, to distinguish between the EM nodes. Do not confuse this instance name with the actual name of the host, which is always oms1 and oms2 for Multi-Node. For single node, the default is oms1. It can be changed only for single node.
  • Errors will be written in the log file and can be located within the Oracle Resource Manager and can be accessed by navigating to Resources and click on Logs.

    For further information on viewing and accessing logs, see To view the log job in Managing Stacks and Jobs under Using the Console.

  • If you experience Resource Availability error, verify that your Service Limits are set correctly. For more information on Service Limits including: Viewing Your Service Limits, Quotas, and Usage; see About Service Limits and Usage.
  • OMS Node and Host:
    Error: Service error:LimitExceeded. The following service limits were exceeded: shape-count
    Check the limits for Compute service in the specific compartment and availability domain. Description: Chosen load balancer bandwidth.
  • Load Balancer:
    Error: Service error:LimitExceeded. The limit for this tenancy has been exceeded
    Check the limits for the Load Balancer service in the specific compartment and region. Description: Chosen compute shape.
  • File Storage or Mount Target:
    Error: Service error:LimitExceeded. The mount target limit for this availability domain has been exceeded
    Check the limits for File Storage service in the specific compartment and availability domain. Description: Mount Target Count.
  • Database System:
    Error: Service error:LimitExceeded. You have reached your service limit of XX Virtual Machine CPU Cores in this Availability Domain.
    Check the limits for the Database service in the specific compartment and availability domain. Description: VM.Standard2 OCPU Count.
  • https://support.oracle.com/epmos/faces/DocumentDisplay?id=2672961.1
  • Terraform Actions:
    Error: Unsupported Terraform Core version when performing actions like Plan, Apply, Import State and Destroy on a stack created using Oracle Enterprise Manager 13.5-BP1-1.0, see MOS note 2672961.1.
  • Required IAM Policies Error: 404-NotAuthorizedOrNotFound, Authorization failed or requested resource not found. This error occurs if you do not have sufficient privileges. To resolve this issue, create a group OEM_ADMINS with these policies:
    Allow group OEM_ADMINS to manage orm-stacks in compartment ABC_COMPARTMENT
    Allow group OEM_ADMINS to manage orm-jobs in compartment ABC_COMPARTMENT
    Allow group OEM_ADMINS to manage orm-private-endpoints in compartment ABC_COMPARTMENT
    Allow group OEM_ADMINS to manage virtual-network-family in compartment ABC_COMPARTMENT
    Allow group OEM_ADMINS to manage internet-gateways in compartment ABC_COMPARTMENT
    Allow group OEM_ADMINS to manage security-lists in compartment ABC_COMPARTMENT
    Allow group OEM_ADMINS to manage route-tables in compartment ABC_COMPARTMENT
    Allow group OEM_ADMINS to manage dhcp-options in compartment ABC_COMPARTMENT
    Allow group OEM_ADMINS to manage vcns in compartment ABC_COMPARTMENT
    Allow group OEM_ADMINS to manage VNICs in compartment ABC_COMPARTMENT
    Allow group OEM_ADMINS to manage network-security-groups in compartment ABC_COMPARTMENT
    Allow group OEM_ADMINS to manage load-balancers in compartment ABC_COMPARTMENT
    Allow group OEM_ADMINS to manage instances in compartment ABC_COMPARTMENT
    Allow group OEM_ADMINS to manage instance-family in compartment ABC_COMPARTMENT
    Allow group OEM_ADMINS to manage volume-family in compartment ABC_COMPARTMENT
    Allow group OEM_ADMINS to manage file-family in compartment ABC_COMPARTMENT
    Allow group OEM_ADMINS to manage database-family in compartment ABC_COMPARTMENT
    Allow group OEM_ADMINS to manage autonomous-database-family in compartment ABC_COMPARTMENT
    Allow group OEM_ADMINS to manage secret-family in compartment ABC_COMPARTMENT

    If the policy Allow group OEM_ADMINS to manage orm-stacks in compartment ABC_COMPARTMENT is to open for your tenancy, use at least:
    Allow group OEM_ADMINS to use orm-stacks in compartment ABC_COMPARTMENT
    Allow group OEM_ADMINS to ORM_STACK_CREATE orm-stacks in compartment ABC_COMPARTMENT
    Allow group OEM_ADMINS to ORM_STACK_UPDATE orm-stacks in compartment ABC_COMPARTMENT

    More details about particular policies can be found in: OCI Documentation
    Manage Private Endpoints
    IAM Policies for Networking
    Working with Security Lists
    Working with Network Security Groups
    Let network admins manage load balancers
    Required IAM Policy for Working with Instances
    Let users create, manage, and delete file systems
    Let volume admins manage block volumes, backups, and volume groups
    Let database admins manage Oracle Cloud database systems

Troubleshoot Enterprise Manager issues

  • RAC database instance might not have access to the applicable regional Oracle YUM server, impacting functionality of the YUM tool. For more information on troubleshooting the YUM tool see Known Issues YUM. We have not seen this happen with OMR node YUM deployments.
  • If you notice that your Pluggable Databases appear as down, or the database charts are not displayed in the home page, delete and re-discover the cluster database target. This will automatically clean up and re-discover the related targets. See Discovering and Adding Database Targets for more details.
  • Bastion host deployment failure Error: timeout - last error: dial tcp :22: i/o timeout when attempting to deploy Enterprise Manager on an existing VCN: To resolve, add 0.0.0.0/0 for port 22 on the VCN's default security list. This entry can be replaced with the bastion host IP after the deployment is complete. If the default security list cannot be edited, add the IP CIDR ranges for the region the instance is provisioned from. Add OCI and OSN IP CIDRs on the security list and allow port 22 for each CIDR. The IP ranges are listed in: IP Range JSON.
  • In the case of Multi-Node, the Load Balancer service is created with a self-signed certificate valid for 5 years. To renew the certificate after 5 years, follow these instructions: Updating an Expiring Load Balancer Certificate.

Use Oracle Enterprise Manager

Oracle Enterprise Manager can be used to monitor and manage on-premises or cloud resources like database systems or Fusion Middleware targets. Monitoring can be done using local Enterprise Manager agents.

For details on getting started with monitoring various targets, review the following resources:

  • To deploy agents on your hosts, add the following entry in the /etc/hosts file of the host or VM instance where the target is running:
    $ oms1 <private IP address of the EM VM>
    $ oms2 <private IP address of the EM VM>
    To proceed with installing local Enterprise Manager agents, see Oracle Enterprise Manager Basic Installation Guide.
  • To discover targets, see Discovery.
  • To setup monitoring see Monitoring and Managing Targets.
  • To setup Oracle Cloud Infrastructure Email Delivery Service with SMTP see Configure SMTP Connection.
  • To enable Hybrid Cloud, navigate to the Hybrid Cloud section under Setup. To learn more about Hybrid Cloud, including setup and discovering targets, see Hybrid Cloud Management.

Learn more

Other learning resources

Explore hands-on tutorials and labs on Oracle Learn or access more free learning content on the Oracle Learning YouTube channel. Additionally, visit the Learning Explorer.

For other product documentation, visit the Oracle Help Center.