Previous
Next
JavaScript must be enabled to correctly display this content
Cloud Native Core Security Guide
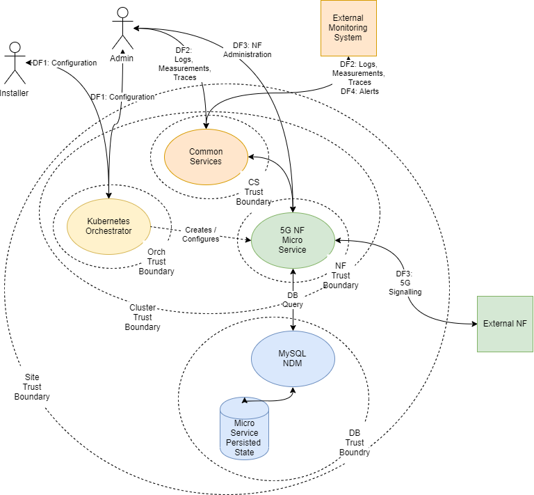
Trust Model
Context diagram
Context diagram