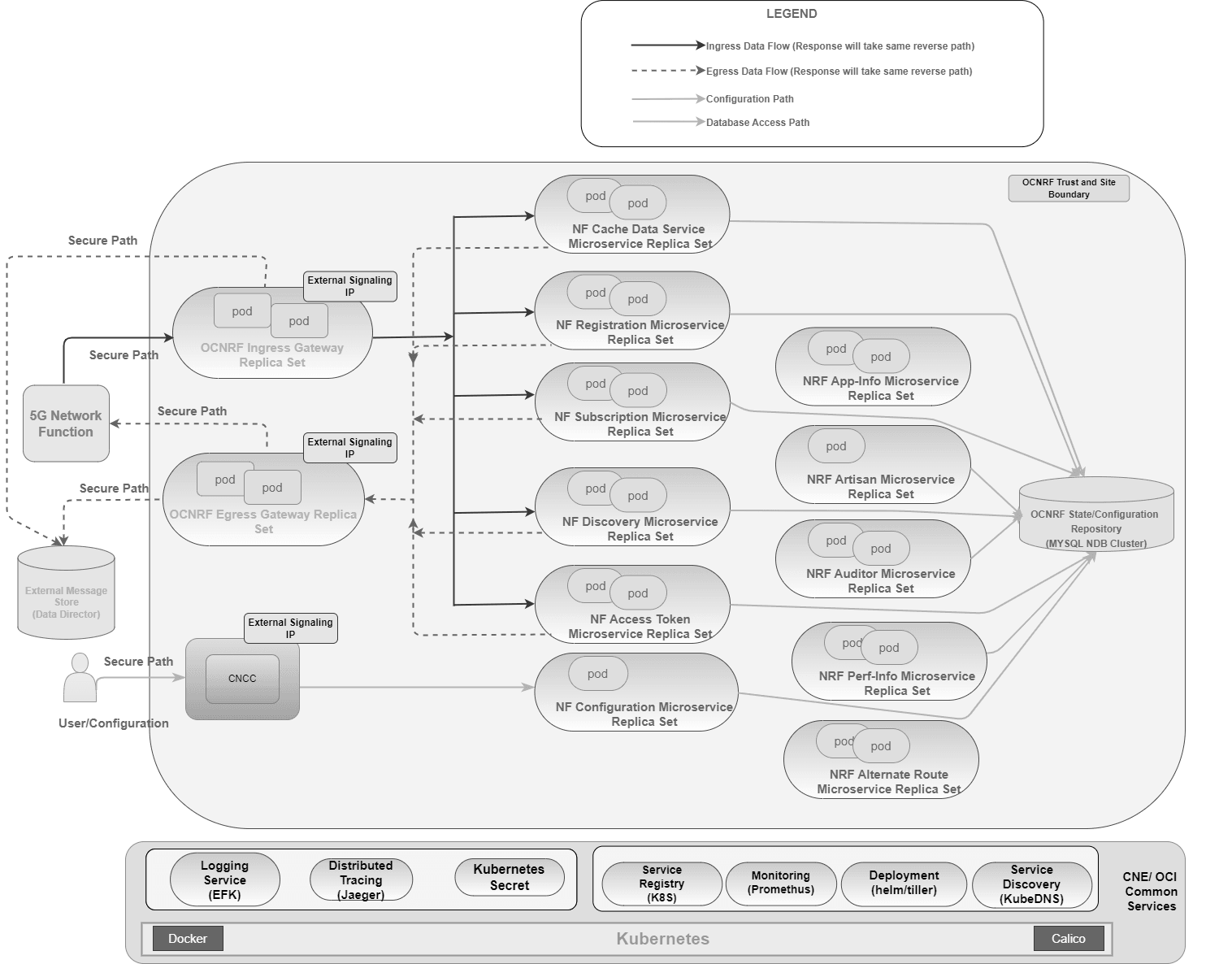
3 NRF Architecture
NRF comprises various microservices deployed in Kubernetes based Cloud Native Environment (CNE) and Oracle Cloud Infrastructure (OCI). Some common services like logs or metrics data collection, analysis, and graphs or charts visualization, and so on are provided by the environment. The microservices integrate with the environment and provide the necessary data.
Figure 3-1 NRF Architecture

Following are the components of the NRF product:
- NF
Registration Microservice
This microservice receives and handles the following service operations:
- NFRegister service requests from the NFs
- NFUpdate service requests from the NFs
- NFDeregister service requests from the NFs
- NFListRetrieval service requests from the NFs
- NFProfileRetrieval service requests from the NFs
- Heart-beat messages from the NFs
- NF
Subscription Microservice
This microservice performs the following service operations:
- receives and handles NFStatusSubscribe service requests from the NFs
- receives and handles NFStatusUnsubscribe service requests from the NFs
- sends NFStatusNotify service requests towards the subscribed NFs
- NF
Discover Microservice
This microservice receives and handles the following service operations:
- NFDiscover service requests from the NFs
- NF
Access Token Microservice
This microservice handles 3GPP-defined AccessToken service operations. Oauth2.0 based token is provided by NRF according to inputs provided by consumer network function in access token request.
- NRF Auditor Microservice
This microservice is internal to NRF. This microservice performs the following tasks:
- finds and deletes the expired subscription records
- finds and deletes the profile records which have been SUSPENDED for a very long time
- monitors the heart-beat expiry, mark the NF profiles as suspended and act appropriately on the suspended NF profiles
- NRF Configuration
Microservice
This microservice is used to configure NRF. These configurations can be changed dynamically by an operator or user using REST based interface. This configuration data is managed by the NRF configuration service and is stored in a separate data store.
- NRF Ingress Gateway
Microservice
This microservice is an entry point for accessing NRF supported service operations.
- NRF Egress Gateway
Microservice
This microservice is responsible to route NRF initiated egress messages to other NFs.
- App-Info Microservice
This microservice is responsible to get the status of microservices related to NFManagement Service operations (that is, NF Registration microservice, NF Subscription microservice, NRF Auditor microservice).
NF Registration, NF Subscription, NRF Auditor microservices uses this microservice to get the status of other two microservices. In case any of the services is found as down, status asking microservice will reject the incoming messages. This microservice is also responsible to fetch DB replication status whether it is active or inactive.
- NRF Artisan Microservice
This is an optional utility microservice which gets deployed to perform feature specific tasks. For example, building candidate SLFs to which NRF will send SLF Query.
- Perf-Info Microservice
This is an optional microservice which gets deployed to enable overload control in NRF. It helps in computing CPU or Memory utilization of NRF core services and performs Overload Control Manager role.
- Alternate-Route Microservice
This is an optional microservice which gets deployed when NRF needs to perform DNS SRV based queries to the DNS server to resolve Virtual FQDNs or update NAPTR records.
- Cache Data Microservice
The microservice is responsible for caching the state data in memory from the database. The NfRegistration, NfSubscription, NfDiscovery, NfAccesstoken, NrfConfiguration, and NrfArtisan microservices query the Cache Data Service (CDS) to get the state data to process NRF supported service operations.
CDS builds and maintains the state data of the local NRF set by reading the state data from cnDBTier. If the NRF Growth feature is enabled, CDS maintains the state data of the remote NRF sets by synching with the remote NRF sets periodically. In case of CDS failure, NRF microservices rely on the cnDBTier to obtain the NF profile information local data and fulfill the service operation.
Ingress and Egress Gateway Traffic Management
For more information on Ingress and Egress Gateway Traffic Management, see Oracle Communications Cloud Native Core, Cloud Native Environment User Guide.