Previous
Next
JavaScript must be enabled to correctly display this content
3.2.1
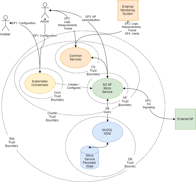
Context diagram
Figure 3-1 Context Diagram