Routing Calls from an IP-PBX
When it receives a call from an IP-PBX configured as a surrogate agent, the SBC attempts to route, and if challenged, perform authentication on behalf of the IP-PBX to authorize the call. It does this by validating the request with your configuration. After routing the call to its destination, the callee may challenge the call, in which case the SBC has an opportunity to authenticate the call. If the SBC cannot authenticate the call, it leaves authentication procedures to other devices, such as the IP-PBX itself.
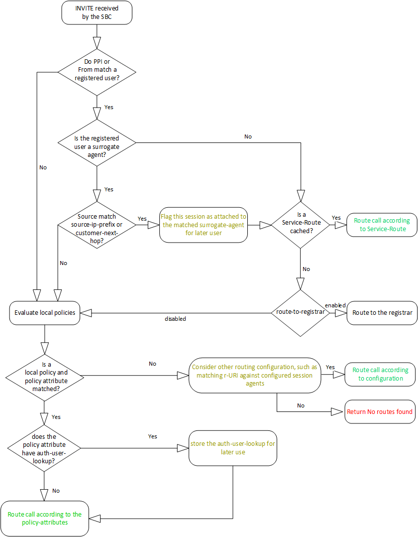
The process of routing a call from an IP-PBX using a Surrogate Agent fits within the overall routing process, as shown in the following diagram. While determining a route, the SBC also determines whether the call may be authenticated using the SBC as a surrogate. The call may be routed by multiple processes, each of which can include a surrogate-agent match and specifying that the SBC can trust the caller.
To route the call, the SBC looks for a service route. After finding the corresponding registration Service-Route entry, the SBC uses the Service-Route for this endpoint to route the call, if it exists.
If no Service-Route exists, but the route-to-registrar parameter is enabled on the sip-interface, the SBC tries to route the call to the registrar. If route-to-registrar is disabled, the SBC refers to local-policy for routing.
At this point, the SBC routes the call, and is prepared if it needs to respond to an authentication challenge.

Having received a challenge, the SBC matches the challenge with source and SIP information presented by the caller and stored by the SBC. This matching process is explained below. If the match is successful, the SBC authenticates the call on behalf of the IP-PBX. After authentication succeeds, media between the caller and callee may proceed.
Note:
You can configure the surrogate-agent to override the sip-interface, route-to-register setting. If the surrogate agent’s route-to-registrar parameter is set to disable, it takes precedence over the sip-interface setting. In this case, the SBC does not try to route the call to the registrar.