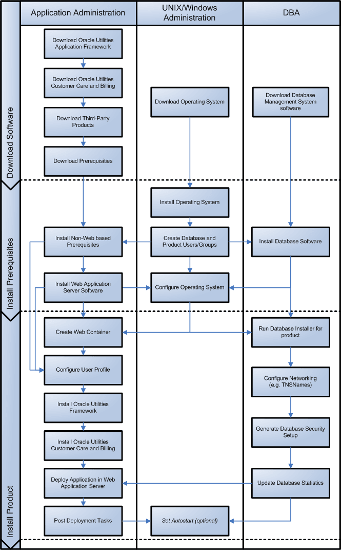
Installation and Configuration Overview
The following diagram provides an overview of the steps that need to be taken to install and configure Oracle Utilities Customer to Meter:
This site works best with JavaScript enabled