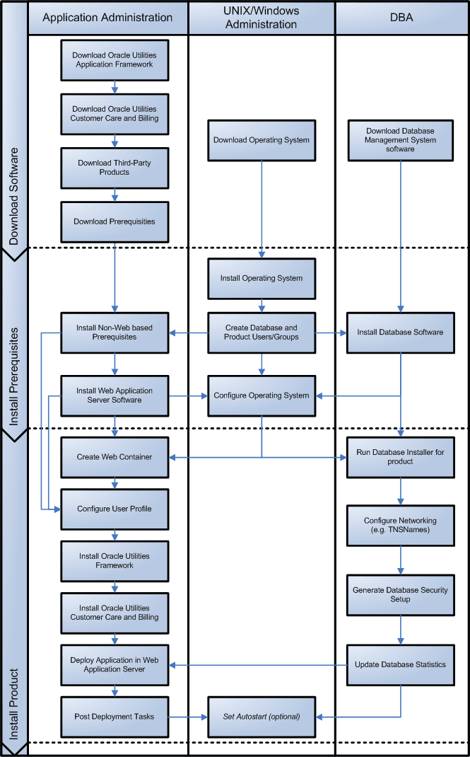
Installation and Configuration Overview
The following diagram provides an overview of the steps that need to be taken to install and configure Oracle Utilities Customer Care and Billing:
This site works best with JavaScript enabled