Installing Oracle Utilities Customer Care and Billing
For additional information on installing Oracle Utilities Customer Care and Billing, refer to the Oracle Utilities Customer Care and Billing Installation Guide in the release.
To install Oracle Utilities Customer Care and Billing V2.9.0.2.0
1. Install all required third-party software.
2. Install database. Refer to Oracle Utilities Customer Care and Billing Database Administrator’s Guide for complete details.
3. Install Oracle Utilities Application Framework V4.5.0.2.0.
4. Install Oracle Utilities Application Framework V4.5.0.2.0 Prerequisite Single Fixes. Refer to the Oracle Utilities Customer Care and Billing Installation Guide included in this release for more details.
5. Install Oracle Utilities Customer Care and Billing V2.9.0.2.0.
For instructions, refer to the Oracle Utilities Customer Care and Billing Installation Guide included with the package.
6. Install Oracle Utilities Customer Care and Billing V2.9.0.2.0 Post-release Patches. Refer to the Oracle Utilities Customer Care and Billing Installation Guide included in this package for more details.
7. Perform the post-installation tasks described in Oracle Utilities Customer Care and Billing Installation Guide.
8. Generate the Application Viewer items (this includes the Data Dictionary).
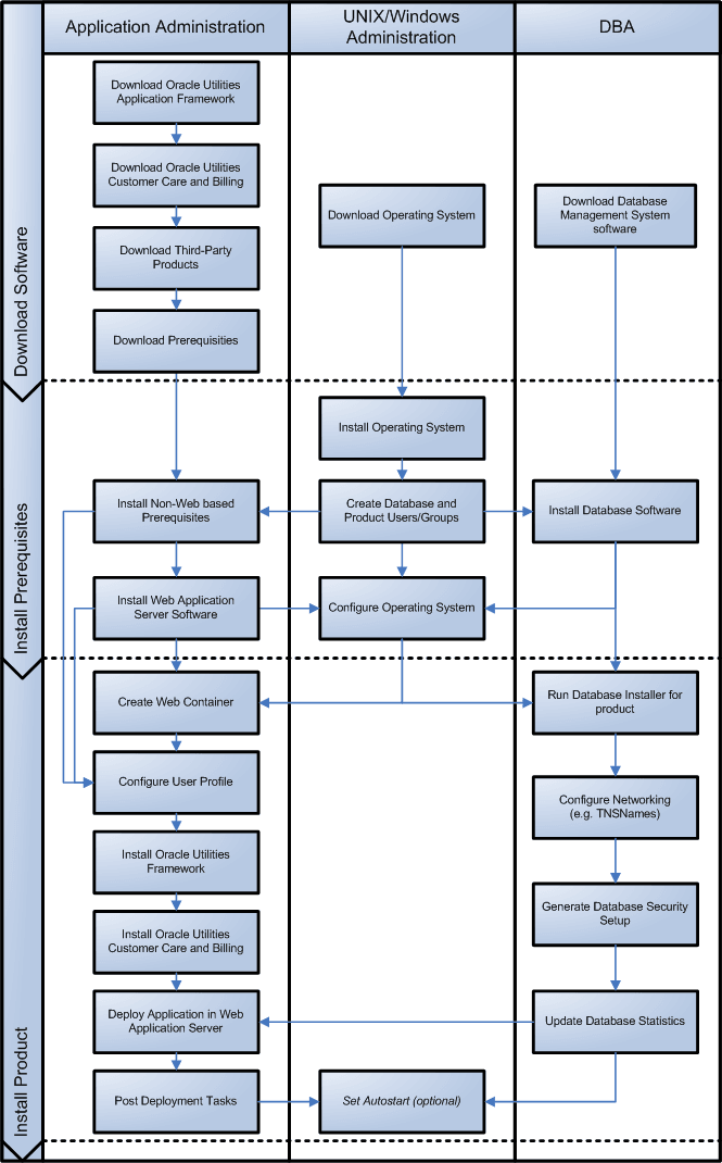
Installation and Configuration Overview
The following diagram provides an overview of the steps that need to be taken to install and configure Oracle Utilities Customer Care and Billing:
