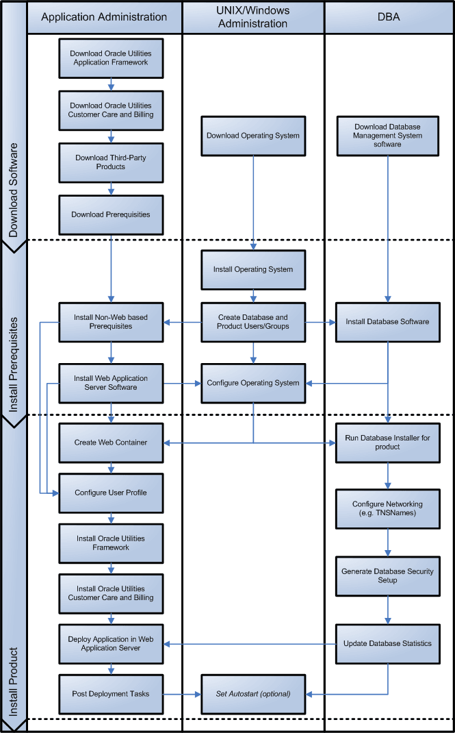
Installation and Configuration Overview
The following diagram provides an overview of the steps that need to be taken to install and configure Oracle Utilities Digital Asset Management:
This site works best with JavaScript enabled