Installation Overview
For a successful Oracle Utilities Meter Data Management installation:
1. Review the different tiers of the application architecture as described in the
Application Architecture section of this chapter.
Note: The installation and administration of the database server tier is described in detail in the document Oracle Utilities Meter Data Management Database Administrator’s Guide included in this release.
3. Plan your installation as described in the
Planning the Installation section. This chapter includes lists of the required software for each supported combination of operating system and application server.
5. Install the database as described in the Oracle Utilities Meter Data Management Database Administrator’s Guide included in this release.
6. Install the framework for the application.
7. Install Oracle Utilities Meter Data Management.
8. Follow the installation guidelines described in the
Additional Tasks section.
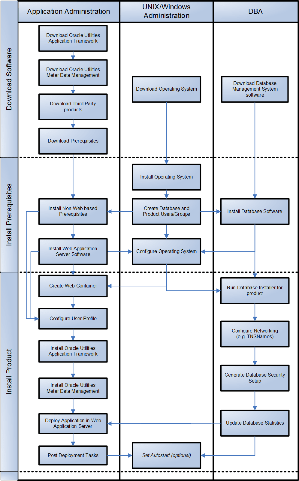
The following diagram provides an overview of the steps that need to be taken to install and configure Oracle Utilities Meter Data Management:

Visit
My Oracle Support and
Oracle Help Center for up-to-date information on Oracle Utilities Meter Data Management installation.