Installation Overview
This section provides a high-level overview of the installation steps for Oracle Utilities Smart Grid Gateway V2.5.0.2.0 and selected additional software. For more information, see Oracle Utilities Smart Grid Gateway Installation Guide included in this release.
To install Oracle Utilities Smart Grid Gateway:
1. Install all required third-party software.
2. Install database. Refer to Oracle Utilities Smart Grid Gateway Database Administrator’s Guide for complete details.
Note: When implementing Oracle Utilities Smart Grid Gateway with Oracle Utilities Meter Data Management, both the Smart Grid Gateway and Meter Data Management database components should be installed in the same database.
3. Install Oracle Utilities Application Framework.
4. Install Oracle Utilities Meter Data Management V2.5.0.2.0. All adapters are delivered with the Oracle Utilities Meter Data Management installation package.
• MV90 Adapter for Itron
• Adapter Development Kit
• Adapter for Networked Energy Services
• Adapter for Itron OpenWay
• Adapter for Landis+Gyr
• Adapter for Sensus RNI
• Adapter for Silver Spring Networks
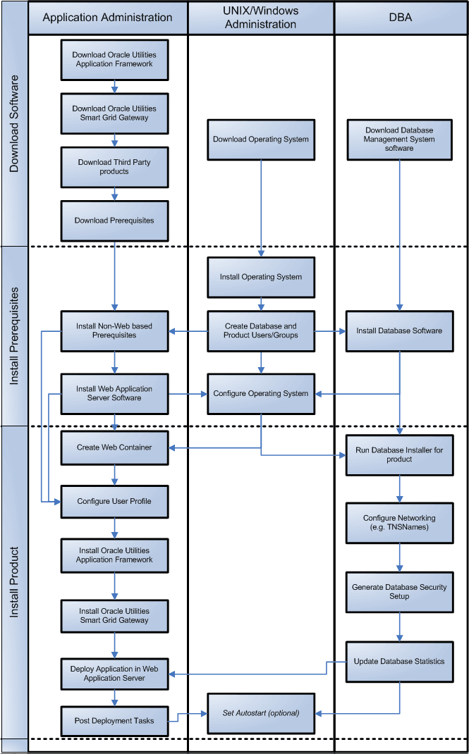
The following diagram provides an overview of the steps that need to be taken to install and configure Oracle Utilities Smart Grid Gateway:

Visit
My Oracle Support for up-to-date information on the Oracle Utilities Smart Grid Gateway installation.