Installation and Configuration Overview
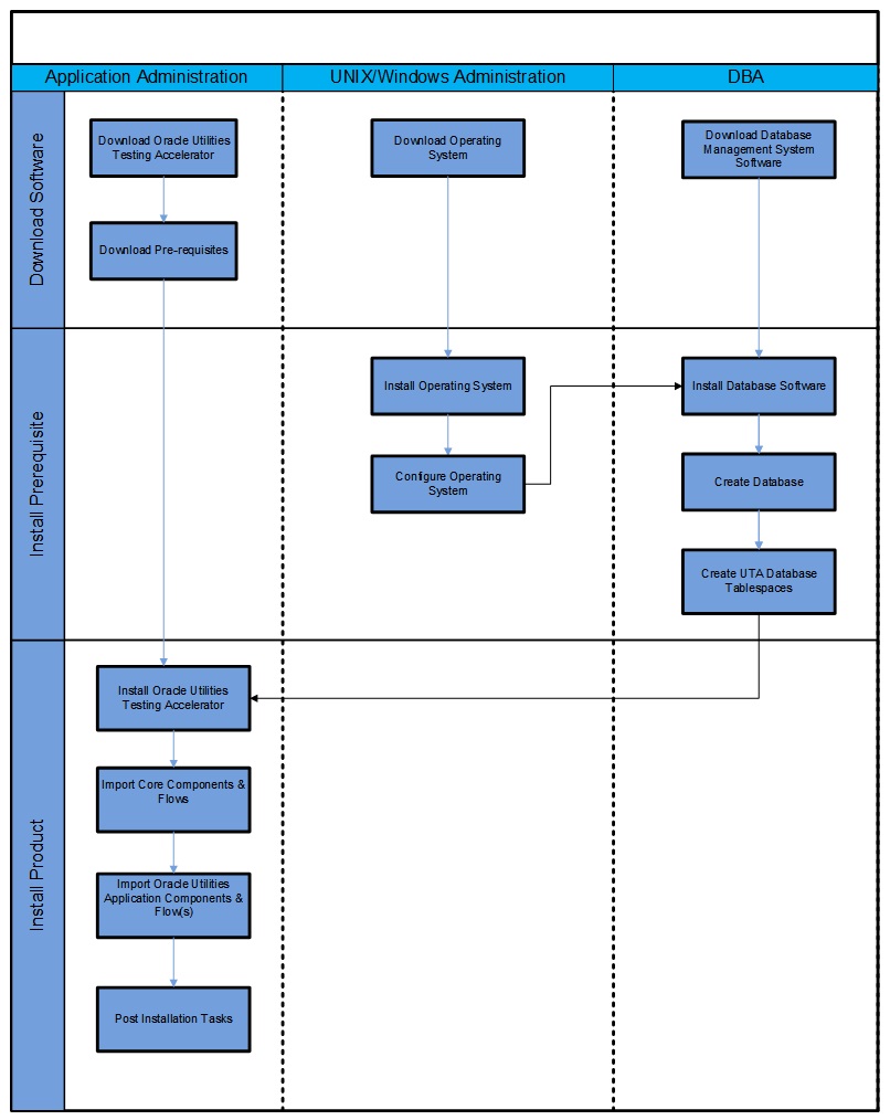
The following diagram shows the steps to install and configure Oracle Utilities Testing Accelerator. Shows the steps to install and configure Oracle Utilities Testing Accelerator.