Installation Overview
Oracle Utilities Work and Asset Management consists of several components, all of which need to be installed for a successful installation. Certain prerequisite software may need to be installed before installing each of these components.
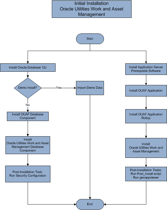
The following figure details the workflow for the initial and demo installation process.
This figure details the workflow for the initial and demo installation process.
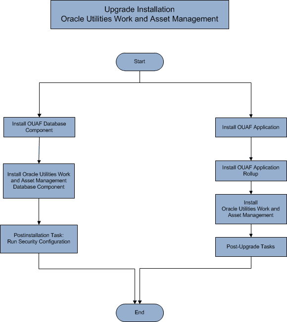
This figure details the workflow for the upgrade installation process.
Refer to the Prerequisite Software List for the list of prerequisite software.