Installation Overview
Oracle Utilities Work and Asset Management consists of several components, all of which need to be installed for a successful installation. Certain prerequisite software may need to be installed before installing each of these components.
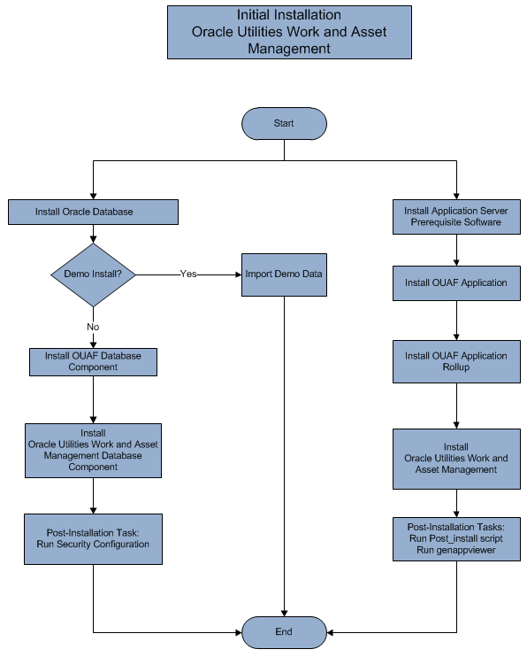
The following figure details the workflow for the initial and demo installation process for Oracle Utilities Work and Asset Management.

Refer to the Prerequisite Software List section for information about the prerequisite software.