2 Batch Execution Sequence Diagram
This topic describes the information about the Batch Execution Sequence Diagram.
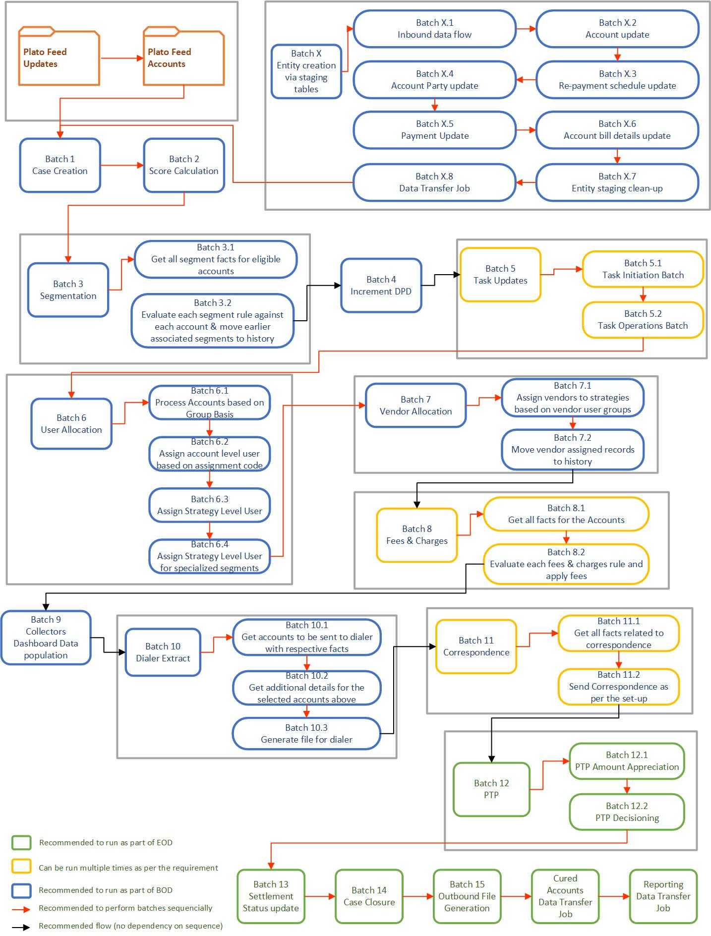
The below illustration explains the batch execution sequence for Oracle Banking Collections.
This topic describes the information about the Batch Execution Sequence Diagram.
The below illustration explains the batch execution sequence for Oracle Banking Collections.