1.1 Loan Origination
This topic describes about the loan origination process to create corporate loans, that is, starting from loan account creation to disbursement.
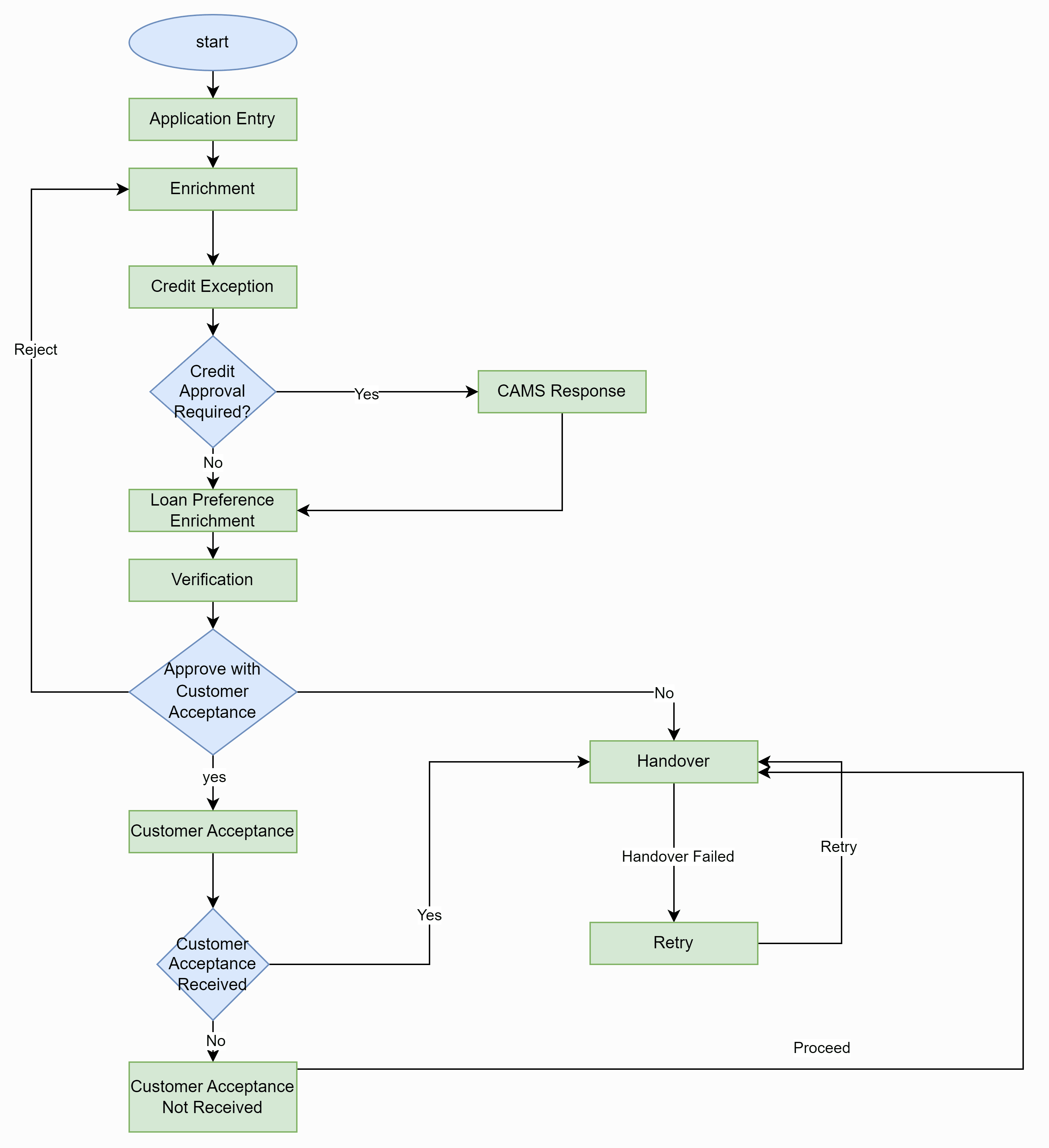
Loan Origination process provides a facility to create corporate loan taking the application through various stages of the business process flow commencing from loan request initiation till loan account creation/handoff and disbursement based on the Application Category.
The process of corporate loan origination is initiated by the Relationship Manager (RM) (or users with relevant rights) on behalf of an existing or a prospective customer. Based on the nature of the financing requirement the system can be configured to initiate the relevant Business process flow. For instance the Corporate Customer/Company may approach the bank for its credit needs related to working capital, expansion or for Trade financing through various channels like branch, mail or through external agents. The platform also enables the initiation of a Loan Request through Customer direct Banking channel through the REST based service APIs. The Platform has a predefined Netflix Conductor process flow following a typical corporate loan initiation process. However, this can be modified to suite the Bank's requirements.
The list of stages that are required for a Loan origination process are pre-defined in Netflix Conductor process and the data segments that are applicable for every stage can be configured in Application Category maintenance. Based on this setup, system derives the process flow for every loan application.
- Application Entry
- Application Enrichment
- Credit Exception
- Price Negotiation
- Application Verification
- Legal Verification
- Loan Approval
- Customer Acceptance
- KYC Required
- CAMS Initiation Required
- Credit Appraisal Required
- Facility Creation Required
- Price Negotiation Required
- Legal Approval Required
- Customer Acceptance Required
- Loan Amount
- Loan Currency
The basic registration details to create a corporate loan for a prospective borrower can be initiated using this initiation screen, provided the user has the required access rights.
- Loan Origination Entry
This topic describes the information about Loan Origination Entry. - Loan Origination Enrichment
This topic describes the information about loan origination enrichment stage. - Credit Exception
This topic describes the information about the Credit Exception stage. - Loan Preference Enrichment
This topic describes the information about the Loan Preference Enrichment stage. - Application Verification
This topic describes the information about the Application Verification stage. - Parties
This topic describes the information about the Parties stage. - Loan Approval
This topic describes the information about the Loan Approval stage. - Customer Agreement
This topic describes the information about the Customer Agreement stage.
Parent topic: Bilateral Loans

