2.2.1 Linking a Utilization/Block Transaction to a Facility
This topic provides information about Linking a Utilization/Block Transaction to a Facility.
When you link an External Product Processor transaction (e.g. Oracle FLEXCUBE) to a facility, then based on the transaction of corresponding events, you need to process limits related data in Enterprise Limits Management (ELM) system.
During processing if any error or override occurs in ELM system, then ELM sends an error or override information to External Product Processor (e.g. Oracle FLEXCUBE).
The Interface between External Product Processor (e.g. Oracle FLEXCUBE) and ELM can be
in,
-
- SYNC Mode (online real time) - where response received during transaction posting in ELM is shown in the same transaction window.
- ASYNC Mode - where communication between External Product Processor (e.g. Oracle FLEXCUBE) and ELM does not happen in single transaction window.
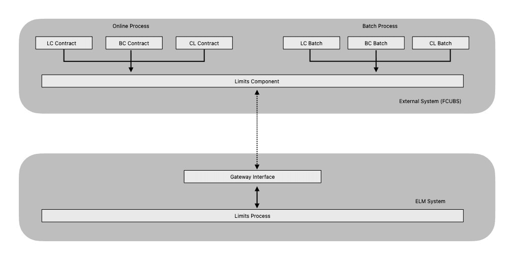
The below diagram briefs the Utilization/Block Transaction Integration
Approach flow between an External Product Processor transaction (e.g. Oracle FLEXCUBE)
and ELM.
Note:
If a contract needs to be tracked under facility, then you must link the contract to the facility and during transaction processing, External system (e.g. Oracle FLEXCUBE) sends the utilization/block details to ELM for processing. The external system(s) can expose limits as subsystem/data segment in their application and then any of their module can interact with ELM system.Parent topic: Transactions
