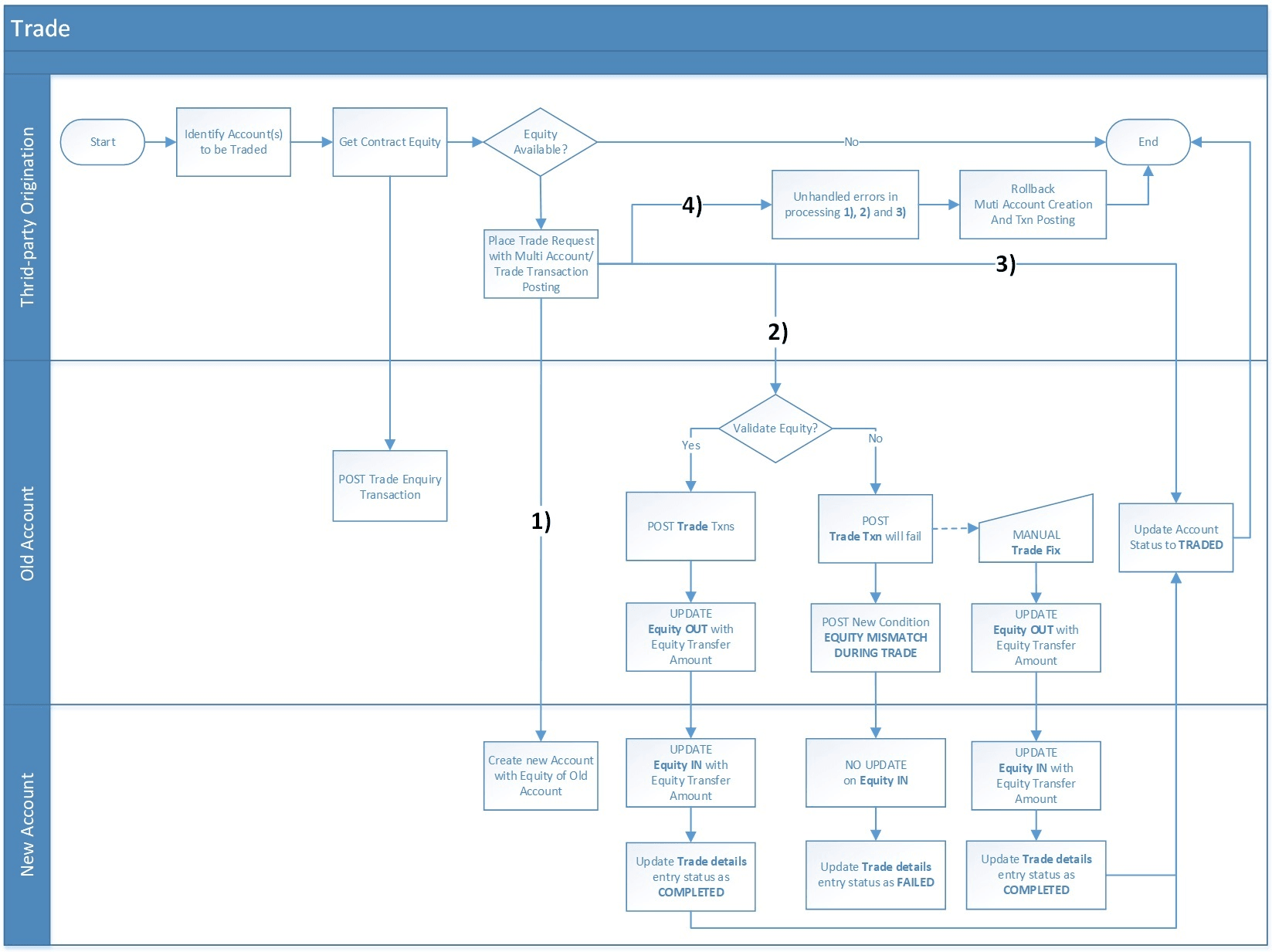
G.3 Trading of Accounts Workflow
The workflow in Trading of accounts begins with a web service request generated from thirdparty origination system and is processed in OFSLL with transfer of customer/member’s Trade Equity from an existing (old) account to a new Account as indicated below.
Following are the high-level categorization of different processes involved in Accounts Trading workflow. These processes are handled with corresponding monetary and non-monetary transactions and they are either posted automatically or manually in OFSLL.
Click on each link to view the section details:
