1.1 Overview of SME Onboarding
SME Onboarding is an ongoing process, which helps banks to create a relationship with customers.
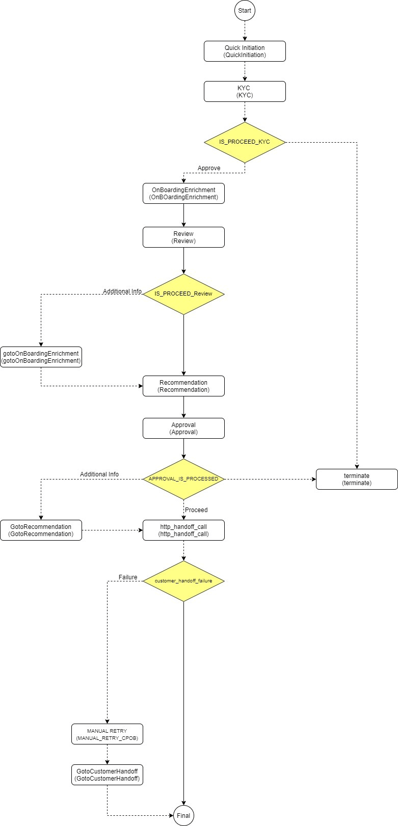
In a bank, there would be a Relationship Manager (RM) for every SME that will be on-boarded as a customer. The respective RM would take care of the customer to successfully onboard into the bank. The various activities performed for the SME onboarding process are:
-
Initiation
-
KYC
-
Enrichment
-
Review
-
Recommendation
-
Approval
The flow diagram illustrating the different stages in the SME onboarding
process is shown below for reference:
Parent topic: Small and Medium Enterprise Onboarding
