1.1 Overview
This topic describes the information about the Corporate Customer Onboarding.
Corporate Customer Onboarding is an umbrella term that is often used to describe the entire process that users go through when they start their journey as a customer of a banking product or service. Onboarding is an ongoing process, which helps banks to create a relationship with customers. In a bank, there would be a Relationship Manager (RM) for every corporate customer. The respective RM would take care of the customer to successfully onboard into the bank.
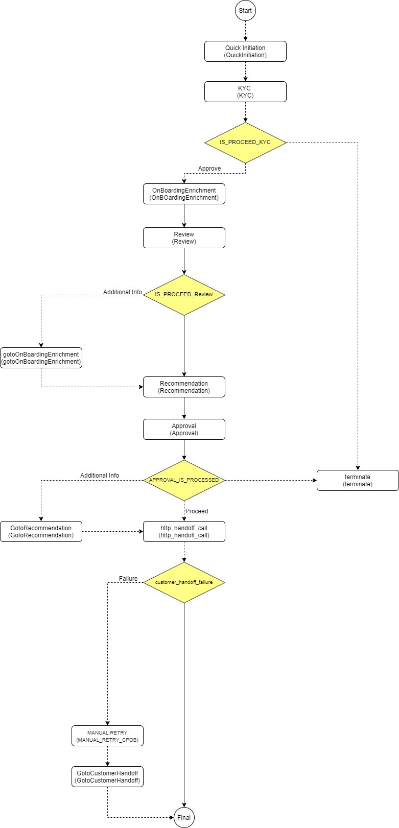
- Initiation
- KYC
- Enrichment
- Review
- Recommendation
- Approval
Process Flow Diagram
The flow diagram illustrating the different stages in the corporate customer onboarding process is shown below for reference:Figure 1-1 Corporate Onboarding Process Flow

Description of "Figure 1-1 Corporate Onboarding Process Flow"
Parent topic: Corporate Customer Onboarding