1.1 Overview of SME Onboarding

SME Onboarding is an ongoing process, which helps banks to create a relationship with customers.

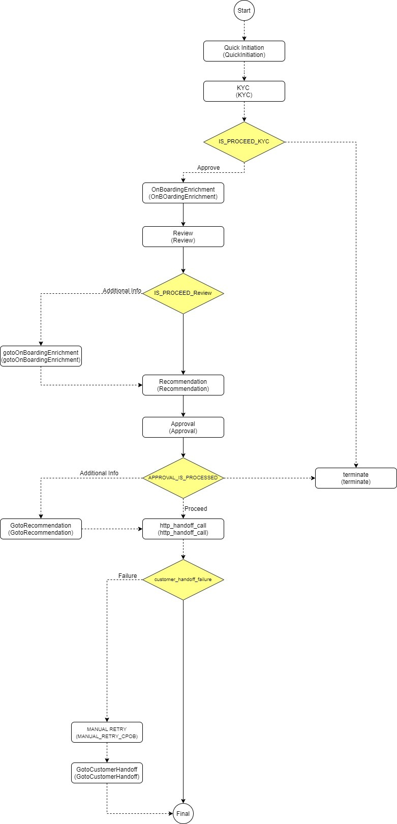
In a bank, there would be a Relationship Manager (RM) for every SME that will be on-boarded as a customer. The respective RM would take care of the customer to successfully onboard into the bank. The various activities performed for the SME onboarding process are:

  • Initiation

  • KYC

  • Enrichment

  • Review

  • Recommendation

  • Approval

The flow diagram illustrating the different stages in the SME onboarding process is shown below for reference:

Figure 1-1 SME Onboarding Process Flow