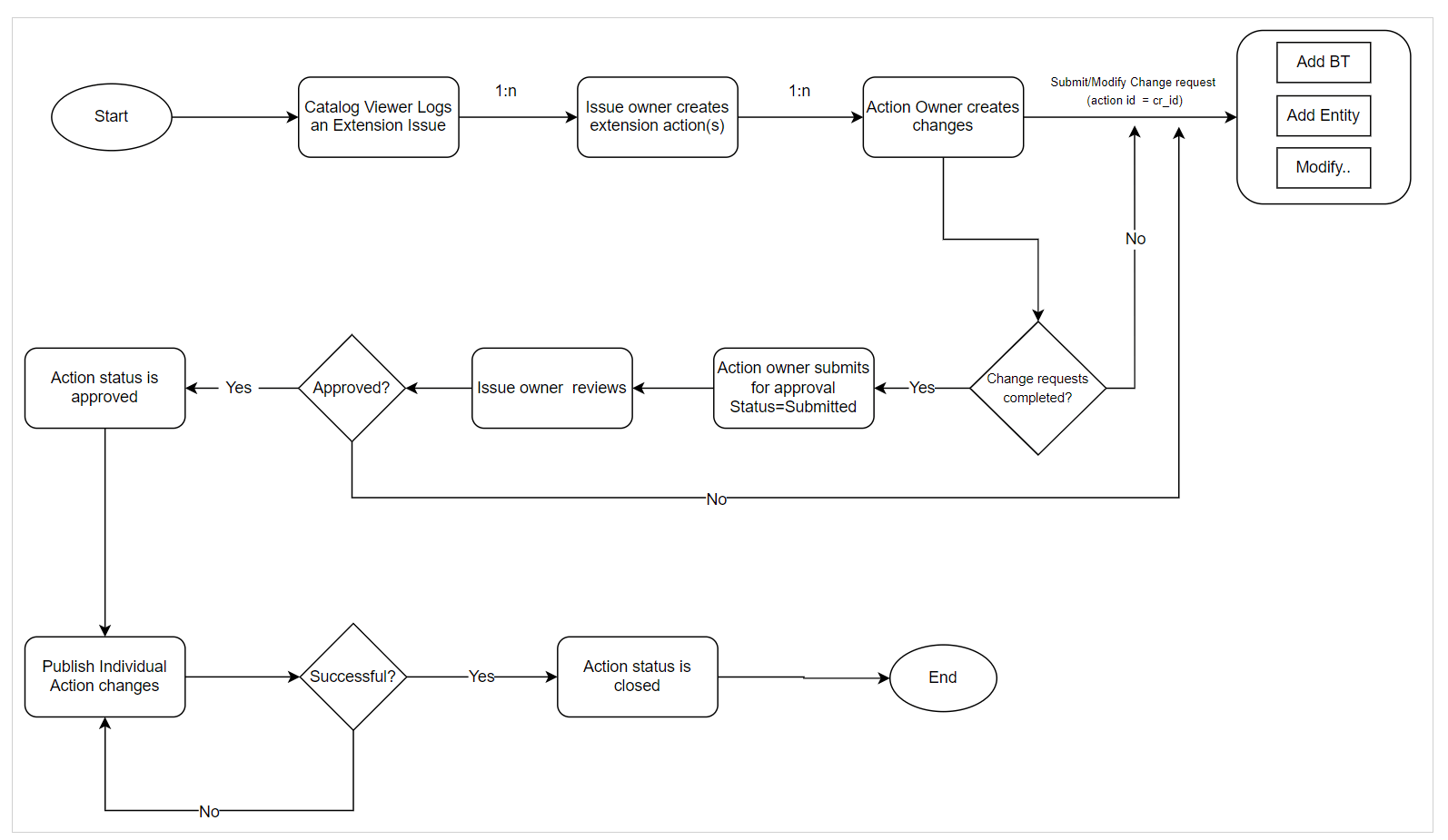
20.3.2.3.1 Catalog Extension
The Issue owner has the privilege to view and approve the Actions submitted by the Action owner. Actions once approved cannot be edited further; all the extensions will be disabled for further modifications.
Figure 20-1 Approval Workflow for Issues and Actions
