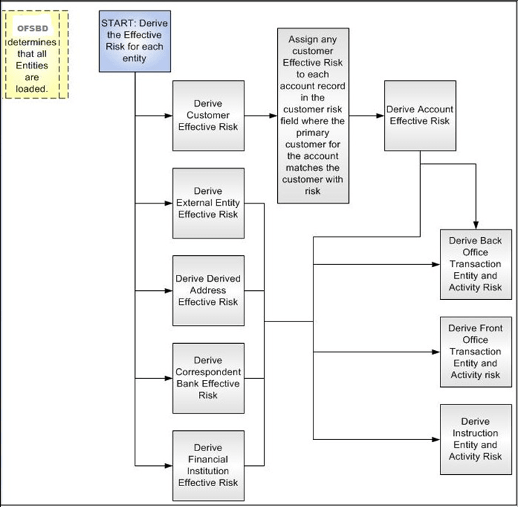
A.5 Calculating Risk
Oracle Financial Services Behavior Detection uses risk calculations as part of managing sensitivity when detecting behaviors of interest in Money Laundering and Fraud scenarios. Risk Information can be provided through watch list or an attribute of the record provided to the ingestion manager for given customers and accounts.
In addition to risk, Oracle Financial Services Behavior Detection supports the concepts of Exempt Entities and Trusted Entities. These concepts are discussed in more detail in section Watch Lists. In brief, Exempt Entities are those that should not be alerted in Anti-Money Laundering scenarios. Trusted entities are those that meet specific criteria which demonstrates that they are more trustworthy than the general population. Risk levels use a ten-point scale, with one representing moderate risk and ten representing highest risk. Entities that have no known risk receive a risk score of zero.
