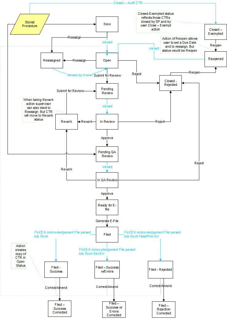
2.1 Currency Transaction Report Workflow
The life cycle of the CTR is illustrated in the following workflow diagram (Currency Transaction Reporting Workflow). The CTR can be in any of the following statuses at any point.
Figure 2-1 Currency Transaction Reporting Workflow
