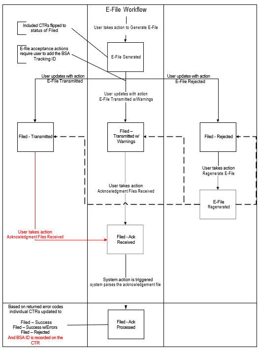
3.1 E-File Workflow
The following figure illustrates the workflow of E-File in CTR:
Figure 3-1 E-File Workflow

The following table shows the various actions a user can take from the E-File Details page.
Table 3-1 Action-Status Mapping Table
| ActionAvailable From | Pr-action E-File Status | Action | Action Taker |
| Create E-File page | N/A | Generate E-File | E-File Analyst, Supervisor |
| E-File Details | E-File Generated | E-File Transmitted | E-File Analyst, Supervisor |
| E-File Details | E-File Generated | E-File Transmitted w/ Warnings | E-File Analyst, Supervisor |
| E-File Details | E-File Generated | E-File Rejected | E-File Analyst, Supervisor |
| E-File Details | Filed- Transmitted | Acknowledgment Files Received | E-File Analyst, Supervisor |
| E-File Details | Filed - Transmitted w/Warnings | Acknowledgment Files Received | E-File Analyst, Supervisor |
| E-File Details | Filed- Ack Received | Acknowledgment Files Processed | System(triggered by the Ack Received Action) |
| E-File Details | Filed- Rejected | Regenerate E-File | E-File Analyst, Supervisor |
| E-File Details | E-File Regenerated | E-File Transmitted | E-File Analyst, Supervisor |
| E-File Details | E-File Regenerated | E-File Transmitted w/ Warnings | E-File Analyst, Supervisor |
| E-File Details | E-File Regenerated | E-File Rejected | E-File Analyst, Supervisor |
| E-File Details | All Statuses | Download E-File | E-File Analyst, Supervisor |
| E-File Details | All Statuses | E-File Analyst, Supervisor | |
| E-File Details | All Statuses | Add Comment | E-File Analyst, Supervisor |
| E-File Details | All Statuses | Attach Document | E-File Analyst, Supervisor |