Approve or Reject a Climate Scorecard Definition
All definitions that have been created must be approved by the Approver User only. If a definition has only been Saved and not Submitted to the Approver for approval, will not be used for processing. Only Approved definitions are used for processing/runs.
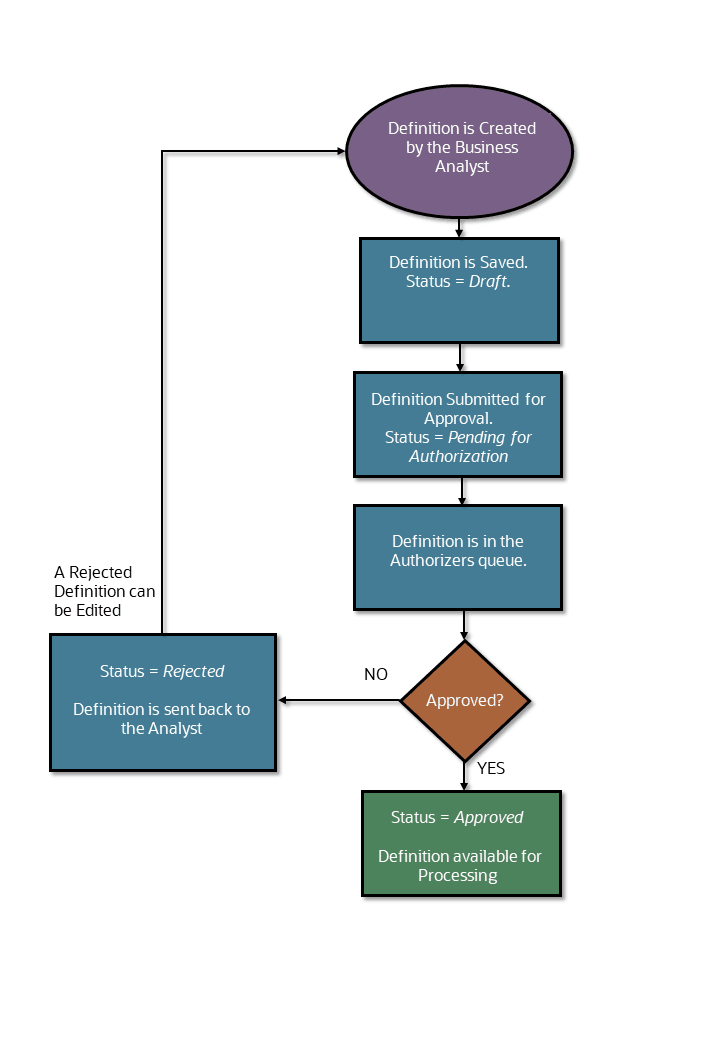
The following diagram illustrates the Approval Work flow status:

Figure 8-8 The Approval Work flow Process

Perform the following steps to Approve or Reject a Climate Scorecard
Definition:
- Log in as an Approver and navigate to the Climate Scorecard Definition Summary page. Only definitions with the status as Pending for Authorization are available for Approval or Rejection.
- Select the Climate Scorecard definition that you want to approve or
reject and then click the Action icon.
Note:
As an Approver, you can only View or Approve or Reject a definition from the Action icon. - Click View or Approve/Reject to open the page for the selected Climate Scorecard definition.
- On this page view the form and then select either Approve or
Reject.
- If you select Approve, then a window appears. In this window, enter your comments for the Approval, and then click Approve.
- If you select Reject, then a window appears. In this window, enter your comments for the Rejection, and then click Reject.
If the definition was Approved, then the status is marked as Approved and can be used for processing or runs. If the definition was rejected, then the status of the definition is marked as Rejected and the definition is sent back to the Analyst for modification and resubmission.