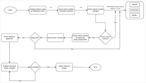
5.3.9.5 Issue Action Workflow
The Issue owner has the privilege to view and approve the Actions submitted by the Action owner. Actions once approved cannot be edited further; all the extensions will be disabled for further modifications.
Figure 5-3 Approval Workflow for Issues and Actions

Figure 5-4 Approval Workflow for Issues and Actions Start
