5.2 Managing Application Data Service Definitions
The Catalog section on the DFCS home page provides access to
Application Data Services (ADS) related glossary mappings and connectors. Users can
browse available solutions to view out-of-the-box glossary mappings and connectors.
Users can also extend or override existing connectors as needed.
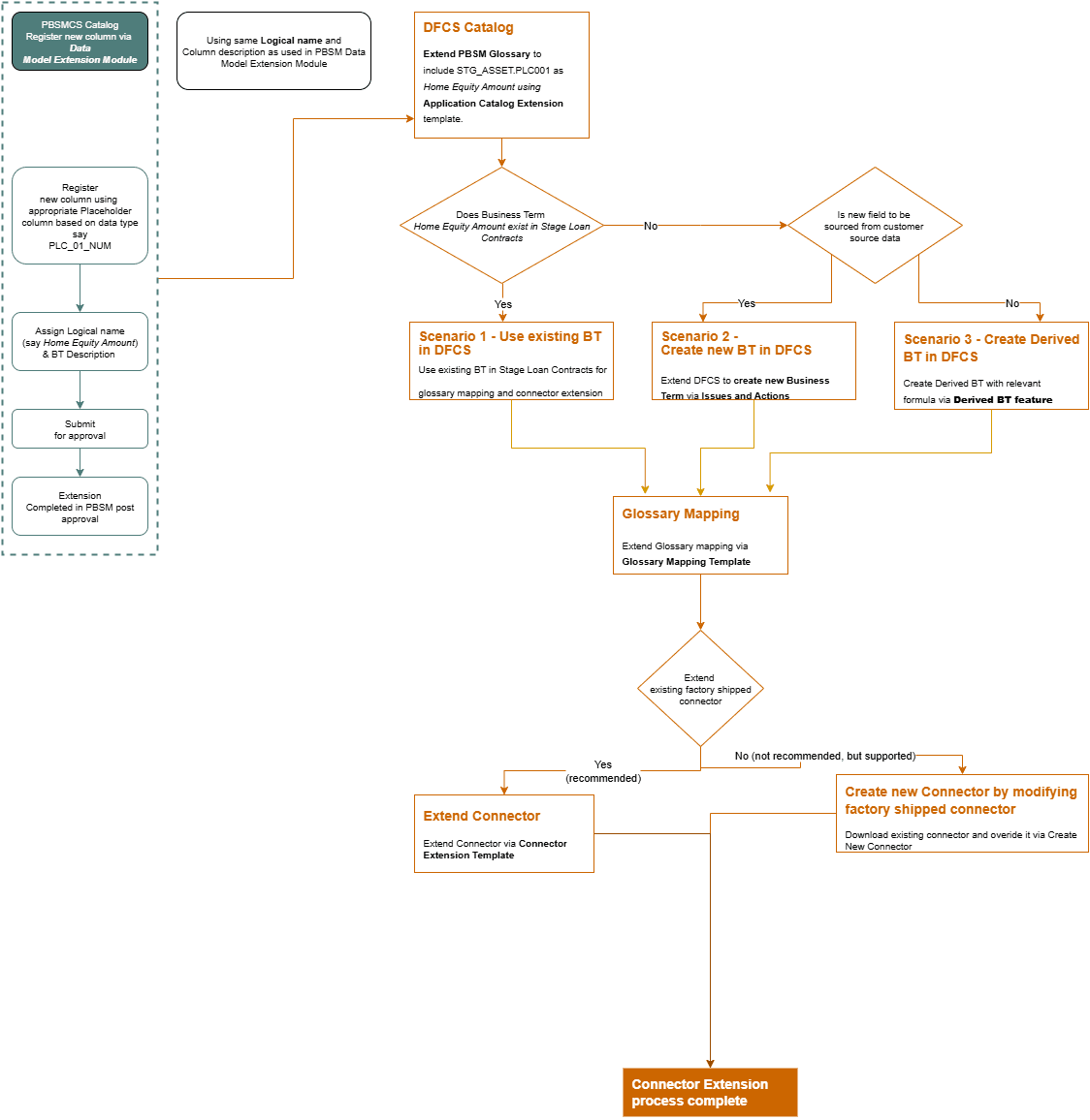
For example, a bank may need to add an additional attribute to a PBSM
entity and include it in the ADS connectors.
The diagram outlines the steps for extending connectors and business
terms (BT) in DFCS:

This below list outlines the key steps followed to browse and manage ADS
definitions.
Figure 5-2 DFCS ADS Connectors

- Register New Column: Register a new column in the OCI application Catalog with a logical name and description, then submit for approval.
- Extend DFCS Catalog: Add the new column to the OCI application glossary using the Application Catalog Extension template.
- Business Term Check: This step results in one of the
following three scenarios:
Scenario Description Required Action Scenario 1 The newly added Business Term in the ADS application already exists in the DFCS entity. Create a Glossary Mapping and extend the existing connector. Scenario 2 The newly added Business Term in the ADS application doesn’t exist and has no data points available for derivation (data must be sourced from the customer). Create a new Business Term in DFCS, then perform Glossary Mapping and extend the existing connector. Scenario 3 The newly added Business Term in the ADS application doesn’t exist but can be derived from existing DFCS data points. Create a Derived Business Term and override the existing connector by creating a new connector using the current one as the base. - Extend Connector: Extend or modify the existing connector as needed.
- Completion: Finalize the connector extension process.
Refer to Oracle® Data Foundation Cloud Service Data
Catalog for Managing Application Data Service Definition.