19.1 PMF Workflows
This section displays analyst and supervisor workflows for PMF.
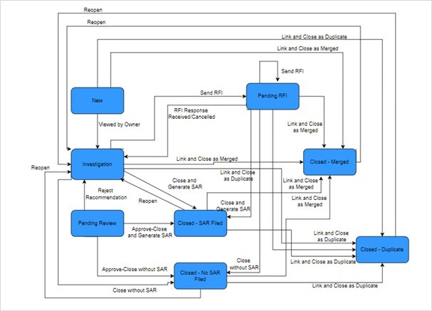
Analyst Workflow
Figure 19-1 Analyst Workflow

Supervisor Workflow
Figure 19-2 Supervisor Workflow

This section displays analyst and supervisor workflows for PMF.
Analyst Workflow
Figure 19-1 Analyst Workflow

Supervisor Workflow
Figure 19-2 Supervisor Workflow
