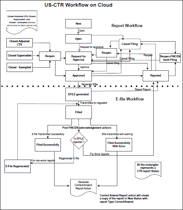
2.2 CTR Workflow
Use this section to understand the CTR CS Workflow.
A report is auto generated or manually created in the CTR CS application. When a report is created in the application, the report details are entered and then submitted for approval.
An authorized user validates the report details and either approves, rejects, or cancels the filing of the report. If the report is approved, an e-file is generated for the report. The generated e-file is submitted with FinCEN’s BSA E-Filing System.
In the FinCEN’s BSA E-Filing System, E-File is transmitted successfully, E-File is transmitted successfully with Errors, or E-File is rejected.
If the E-File is free from fatal errors then only an acknowledgment (XML file) is generated. The acknowledgment file must be downloaded from FinCEN’s BSA E-Filing System. Then that acknowledgment must be uploaded into the CTR CS application to complete the CTR process.
You can generate Correct/Amend Report reports when reports are in the E-Filed Successfully and E-Filed Successfully with Error status. Correct/Amend Report action creates a copy of the report in the New Status with the report Type as Correct/Amend CTR.
If the report is rejected by FinCEN or the authorized user in the application, then you must rework the rejected report and submit the report for approval or you can cancel the filing of the report.
But if you choose to reopen the rejected report, then the status of the report changes to request for approval, which must be again validated and approved by authorized users. This process continues until the report is approved or canceled E-Filing.
