2.1.1 CA STR Application Workflow
This section explains the workflow of OFS CRR CA STR application.
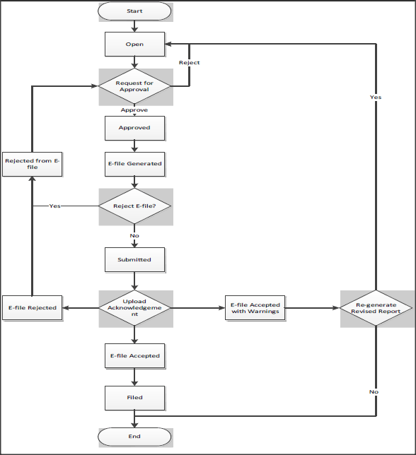
When a report is created in the OFS CRR CA STR application through the OFS ECM application, the report details are auto-populated with information from the case, which triggered the action to generate the report. Users mapped to the role of Analyst can update a report that is in Open status and request the report’s details for approval. During the edit and review process, the report is available to be viewed as a draft report.
A Supervisor can approve, rework, or cancel the filing of reports after the Analyst requests for approval. Supervisors can also edit report details and approve reports directly if required.
If required, the Supervisor can send the reports for rework when the report is in Request for Approval status. The Analyst must then rework and resubmit the report for approval. This process continues until the report is approved or canceled.
Authorized users can reopen the canceled reports. The report status then changes to Reopened.
If the report is approved by the Supervisor, the authorized user must generate an E-File or a batch E-File (an E-File consists of an approved report) to the FINTRAC E-Filing System. The submission to the FINTRAC E-Filing System is outside the OFS CRR CA STR application. The status of the report is marked as Submitted in the OFS CRR CA STR application.
The E-File is validated by FINTRAC and an acknowledgment is generated with one of the following Acknowledgment status - Acknowledgment - Accepted, Acknowledgment - Accepted with Warnings, and Acknowledgment - Rejected. This acknowledgment file must be downloaded from the FINTRAC E-Filing System and uploaded into the OFS CRR CA STR application to complete this workflow.
If the FINTRAC E-File System rejects the E-File, an authorized user must regenerate an E-File and rework on such reports before resubmitting into the FINTRAC E-File System.
If the FINTRAC E-File System populates an error message on a report in the E-File, an authorized user must correct or delete such a report and then generate a revised report and resubmit to the FINTRAC E-File System.
For the complete list of actions performed by the Analyst, Auditor, or Supervisor on various report statuses, see below table. For more information on user roles, see Table 3-1
A Report life cycle begins with the Open status and ends with the Submitted status
Note:
If the report is already opened by another user, then that report is locked and can only be viewed.Figure 2-2 CA STR Workflow for Supervisor
Figure 2-3 CA STR Workflow for Analyst 2
Figure 2-4 CA STR Workflow for Analyst 1
Table 2-1 Action that can be performed in different statuses
| Report Status | Actions | User Roles | Status Changes To |
|---|---|---|---|
| Open | Request for Approval | Analyst1 and Analyst2 | Requested for Approval |
| Approve | Supervisor | Approved | |
| Cancel Filing | Analyst1, Analyst2, and Supervisor | Canceled | |
| Reopened | Request for Approval | Analyst1 and Analyst2 | Requested for Approval |
| Approve | Supervisor | Approved | |
| Cancel Filing | Analyst1, Analyst2, and Supervisor | Canceled | |
| Requested for Approval | Approve | Supervisor | Approved |
| Rework | Supervisor | Rework | |
| Cancel Filing | Supervisor | Canceled | |
| Approved | Cancel Filing | Supervisor | Canceled |
| E-File Generated | Submit | Supervisor and Analyst2 | Submitted |
| Rework | Request for Approval | Analyst1 and Analyst2 | Requested for Approval |
| Rejected from E-File | Request for Approval | Analyst1 and Analyst2 | Requested for Approval |
| Approve | Supervisor | Approve | |
| Cancel Filing | Analyst1, Analyst2, and Supervisor | Canceled | |
| Canceled | Reopen | Analyst1, Analyst2, and Supervisor | Reopened |
| Reopened | Request for Approval | Analyst1 and Analyst2 | Requested for Approval |
| Approve | Supervisor | Approve | |
| Cancel Filing | Analyst1, Analyst2, and Supervisor | Canceled | |
| Submitted | Upload Acknowledgement | Analyst2 and Supervisor | Acknowledged Accepted/ Accepted with Warning/ Rejected |
| Acknowledged Accepted | Generate Update/Delete Report | Analyst2 and Supervisor | Acknowledged Accepted |
| Acknowledged Accepted with Warning | Generate Update/Delete Report | Analyst2 and Supervisor | Acknowledged Accepted |
| Acknowledged Rejected | Request for Approval | Analyst1 and Analyst2 | Requested for Approval |
| Approve | Supervisor | Approve | |
| Cancel Filing | Analyst1, Analyst2, and Supervisor | Canceled |
Table 2-2 Statuses in which Reports can be viewed and edited by users
| View and Edit Reports | ||||
|---|---|---|---|---|
| Status | Analyst1 | Analyst2 | Supervisor | Auditor |
| Open | View and Edit | View and Edit | View and Edit | View-only |
| Reopened | View and Edit | View and Edit | View and Edit | View-only |
| Requested for Approval | View-only | View-only | View and Edit | View-only |
| Approved | View-only | View-only | View-only | View-only |
| E-File Generated | View-only | View-only | View-only | View-only |
| Rework | View and Edit | View and Edit | View and Edit | View-only |
| Submitted | View-only | View-only | View-only | View-only |
| Cancelled | View-only | View-only | View-only | View-only |
| Acknowledged - Accepted | View-only | View-only | View-only | View-only |
| Acknowledged - Accepted with warning | View-only | View-only | View-only | View-only |
| Acknowledged - Rejected | View-only | View-only | View-only | View-only |
| Rejected from E-File | View and Edit | View and Edit | View and Edit | View-only |
