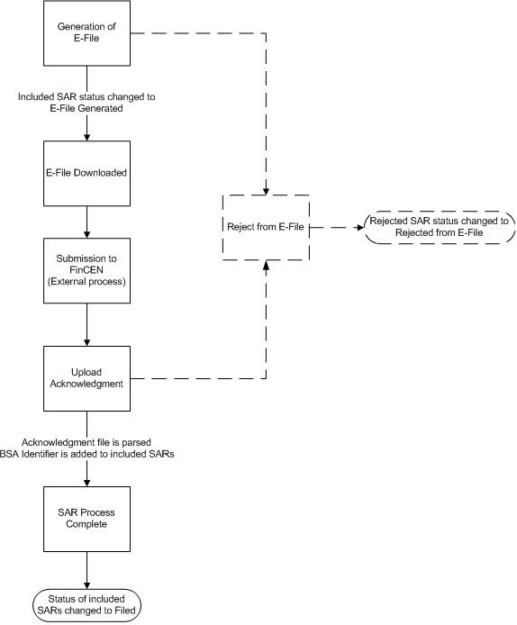
8.1.1 Workflow for Filing the Regulatory Report
The following figure illustrates the workflow of E-File in the OFS CRR application.
Figure 8-1 Filing Regulatory Reporting Workflow
The following figure illustrates the workflow of E-File in the OFS CRR application.
Figure 8-1 Filing Regulatory Reporting Workflow