1 Business Context

The OPERA Cloud Housekeeping Room Status refers to the current housekeeping cleaning status of the guest room. During a guest’s stay, the status of the guest room changes several times. The following room statuses are available in OPERA Cloud. It is not necessary that every room status occurs for each guest room during every stay.

OPERA Cloud Housekeeping Room Status refers to the current cleaning status of the room

  1. Inspected (IP): An optional status to indicate a clean room has been inspected by a supervisor (available when the "Inspected Status" OPERA Control is active) .
  2. Clean (CL): Indicates the room has been serviced and is clean.
  3. Pickup (PU): An optional status to indicate a minimum “touch-up" housekeeping service is required.

    This might occur if the room is occupied for only a few minutes and only needs refreshing (available when the Pickup Status OPERA Control is active) .

  4. Dirty (DI): Indicates the room is dirty and requires a cleaning service.
  5. Turndown: Indicates if a turndown service is "Required" or not ("NotRequired") or even "Completed." Turndown service (also called Evening service) is a means of additional guest service offered by hotels to provide guest satisfaction (available when the "Turndown" OPERA Control is active).

OPERA Cloud Out Of Order / Out Of Service status

Rooms might be unavailable for assignment to guests for various reasons. OPERA Cloud lets you define rooms that were removed from use for Out of Order and Out of Service reasons.

Using the Out of Order option, you can take a room "out-of-order" or "out-of-service" for a certain amount of time.

Both the Out of Order and Out of Service status codes prevent you from assigning these rooms to reservations.

The difference between the two status codes is that Out of Order rooms are taken out of availability while Out of Service rooms remain in availability.

Out of Order means that the room is not for sale because it needs repairs. The Out-Of-Service status is used if you want to block a floor or wing in the hotel due to low season, cleaning, and so on.

  1. Out of Service (OS): Indicates the room is unavailable for occupancy, but remains part of inventory availability and could be sold (available when the Out of Service OPERA Control is active).
  2. Out of Order (OO): Indicates the room is not available for the front desk for assignments and is removed from inventory availability.

    Out of Order rooms affect RevPAR, average rate, and occupancy calculations (available when the Out of Order OPERA Control is active) .

To set a room Out of Order or Out of Service, use the specific options Managing Out of Order and Managing Out of Service.

This implementation guide describes the below use cases for Housekeeping Room Status and Housekeeping Out Of Order/Out Of Service activities:

  Use Case Description
1 Partner system updating Housekeeping Room Status Partner system sets the Room Status by sending the API operation putRoomRelatedStatus to OHIP/OPERA Cloud.
2 Partner system updating Housekeeping Turndown request status Partner system sets the Turndown Request Status by sending the API operation putRoomRelatedStatus to OHIP/OPERA Cloud.
3 Partner system sets a Room to Out of Order

Partner system sets a room to Out of Order by sending the API operation postOutOfOrderRooms to OHIP/OPERA.

Partner system updates a room's Out of Order status by sending the API operation putOutOfOrderRooms to OHIP/OPERA.

4 Partner system sets a Room to Out of Service

Partner system sets a room to Out of Order by sending the API operation postOutOfServiceRooms to OHIP/OPERA.

Partner system updates a room's Out of Order status by sending the API operation putOutOfServiceRooms to OHIP/OPERA.

5 Updating Housekeeping Room Status in OPERA Cloud

OPERA Cloud triggers a Business Event UPDATE ROOM STATUS which notifies the partner system about a Housekeeping Room Status change for a specific room.

The Business Events are sent to the partner system through the Streaming Business Events function.

6 Set room to Out Of Order in OPERA Cloud

OPERA Cloud triggers a Business Event NEW OUT OF ORDER which notifies the partner system about a room being set to Out Of Order.

OPERA Cloud triggers a Business Event UPDATE OUT OF ORDER which notifies the partner system about a change of an active Out Of Order status for a room.

The Business Events is sent to the partner system through the Streaming Business Events function.

7 Set room to Out Of Service in OPERA Cloud

OPERA Cloud triggers a Business Event NEW OUT OF SERVICE which notifies the partner system about a room being set to Out Of Service.

OPERA Cloud triggers a Business Event UPDATE OUT OF SERVICE which notifies the partner system about a change of an active Out Of Service status for a room.

The Business Events is sent to the partner system through the Streaming Business Events function.

8 Retrieve rooms with current Housekeeping Status Partner system retrieves a list of rooms showing the current Housekeeping Service Status using the API operation getHousekeepingOverview.

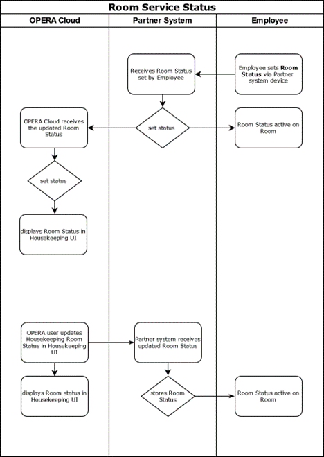
Table 1-1 Workflow Diagram

This image shows the Room Service Status workflow.

Employee sets the Room Status in the Partner system.

The hotel employee can set a Housekeeping Room Status using the partner application or device.

Once the employee sets the related Room Status, the partner system handling the device or software sends a setRoomRelatedStatus API call to OPERA Cloud with the related Room Status, for example, "Clean," "Dirty," or "Inspected."

OPERA Cloud receives the message from the partner system and sets the received status in its system and displays it in the OPERA Cloud Housekeeping Room status section.

With the setRoomRelatedStatus API, the employee can also set a PickUp required or PickUp completed status as well as a Turndown status request.

Journey: OPERA Cloud user sets a Guest Housekeeping Service Status in OPERA Cloud UI.

On request of the hotel guest, the OPERA Cloud user can set the Housekeeping Guest Service Status "Do Not Disturb" or "Make Up Room" in the OPERA Cloud UI.

A change of the Housekeeping Guest Service Status will trigger a Business Event GUEST SERVICE STATUS REQUEST. When Partners are subscribed to the Streaming Business Event option, they automatically receive the Business Event and can change the status on their system accordingly.