1 Business context
OPERA Cloud provides an API operation POST RoomKeysOutbound that manages requests for Door Lock Room Keys. This operation is used by OPERA Cloud PMS connected to external Door Lock Systems systems through OPERA Cloud Outbound Systems configuration.
The new API operation supports all possible requests to the Door Lock system (DLS); different types of key actions like New Key, Duplicate Key, Delete Key, and Read Key requests, but also Modify and Room move requests (for online key systems).
The Room Key API provides the necessary data to create or active a room key for hotel guests prior to check in, at time of check-in, but also while checked in to the hotel.
This implementation guide provides guidance and explains the workflows for the handling of guest room keys at arrival and during a guest's stay as well as at check-out.
The implementation guide will cover the following use cases for room key creation from OPERA Cloud PMS:
| Use Case | Description | |
|---|---|---|
|
1 |
Create room new room key at reservation Check-in |
OPERA Cloud PMS sends request(s) for a new room key or Pin code at time of reservation check in. This can be a request for the first room key or a Pin code to become active. |
|
2 |
Create additional room key(s) after Check-in |
OPERA Cloud PMS sends request(s) for additional room key(s) or Pin code. This is in addtion to the existing room keys or Pin code. This can be one or multiple requests for additional active room keys or an additional Pin code. |
|
3 |
Delete room key(s) at Check out |
OPERA Cloud PMS sends a request to delete all active room keys or Pin codes for a reservation at time of check out of the hotel guest or at any time during the guest stay. This is initiated by the OPERA Cloud user. Request to delete specific room keys through OPERA Cloud PMS is not available. |
|
4 |
Create One-Shot key |
OPERA Cloud PMS sends a request for a room key or a Pin Code which is not related to a reservation and is only valid for a specific time. Usually a one-shot-key is handed out to visitors who want to see if a hotel guest room is issued, for example, to workers who carry out repairs in the room. |
|
5 |
Read a room key at a key Encoder |
OPERA Cloud PMS sends a request to read a room key on a specific key encoder. This is usually done when a room key must be verified if still active and the room must be identified to which the key belongs. |
|
6 |
Handling of room keys at reservation room move |
Description of handling of room key changes when a reservation will move from one room to another room. There are different requests sent by OPERA Cloud PMS to an "offline" door lock system versus an "online" door lock system. |
|
7 |
Handling of room keys at reservation stay changes |
Description of handling of room key changes when a reservation departure date or time will change. There are different requests sent by OPERA Cloud PMS to an "offline" door lock system versus an "online" door lock system. |
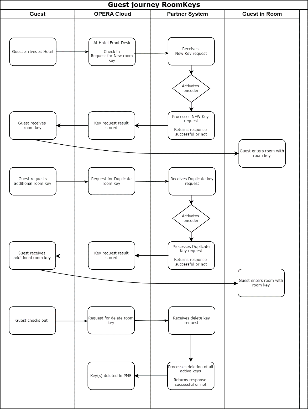
Workflow diagram:
|
|
Journey: Guest arrival Guest arrives at hotel, with check-in the partner system receives the request to activate a new room key. Partner system sends request to the Key encoder mentioned in the request call. The key encoder processes the request and returns result back to the partner system. Partner system sends back response message with the result (successful or failed) to OPERA Cloud. If room key is successful the hotel user will hand out the room key to the guest. Guest can access the room with the room key. Same flow for partner systems working with Pin codes instead of physical keys, then no Key encoder will be in place, partner system generates the Pin code and sends it back to OPERA Cloud in response message. OPERA Cloud user hands out the Pin code to the hotel guest. Guest can access the room with the Pin code. Journey: Guest asks for additional room key. Partner system receives the request to activate an additional (duplicate) room key. Partner system sends request to the Key encoder mentioned in the request call. The key encoder processes the request and returns result back to the partner system. Partner system sends back response message with the result (successful or failed) to OPERA Cloud. If room key is successful the hotel user will hand out the room key to the guest. Guest can access the room with the additional room key. Journey: Guest checks out. Existing room keys /Pin codes become invalid. Partner system receives request to remove active room key(s) or Pin code from its system, respective stop allowing access to the room. Partner system sets ALL room keys and Pin codes inactive for the specific reservation. It is allowed to define a grace time a room key or Pin code will be valid to open the room after receiving the request to remove active room key(s) or Pin code |
